Hirdetés
- D1Rect: Nagy "hülyétkapokazapróktól" topik
- D@reeo: Pi-hole és a Telekom Sagemcom F@st 5670 DNS beállítása
- sziku69: Szólánc.
- Luck Dragon: Asszociációs játék. :)
- sziku69: Fűzzük össze a szavakat :)
- Brogyi: CTEK akkumulátor töltő és másolatai
- Sub-ZeRo: Euro Truck Simulator 2 & American Truck Simulator 1 (esetleg 2 majd, ha lesz) :)
- bb0t: Ikea PAX gardrób és a pokol logisztikája
- GoodSpeed: A RAM-válság és annak lehetséges hatásai
- bambano: Bambanő háza tája
-
LOGOUT
Ez itt, az elektronikával hobbiból foglakozók fórumtémája.
Lentebb összegyűjtötttem néhány elektronikával kapcsolatos, hasznos linket.
Új hozzászólás Aktív témák
-
Tamy
őstag
Erre valaki? Lehet ezeket valahogy kulturáltan/biztonságosan és gyorsan kapcsolgatni? Esetleg az áramérzékelésbe beavatkozni?
-
-
Bocs, de 400-1000 Ft egy db 9V elem. Múltkor a vasútállomáson várakoztam, 850 Ft volt egy Capuccino...
nem szoktam ilyen helyeken járni, nem gondoltam végig...
Nah a lényeg, h a 9V elem sztem nem drága, amiket nálam az "hajt", annál nem tudom megmondani, h mikor cseréltem. -
baly81
aktív tag
Na igen! Árban egy ilyen nyomorult töltő is QRVA drága, a Vapex akkut 2800Ft körül vettem 1+ éve. A soshine-ból négy jött anno 5EFt körül. Jóval drágább mulatság mint az elemezés.
Egy normálisabb 9v elem (pl duracell) azért feljebb van árban, mint 1000Ft. Én ezért vettem meg a töltő + akkukészletet, bár lassan már az eszközök kopnak ki amikbe ezt használtam. -
baly81
aktív tag
Bocs, hogy bele vau-vau...
Tölthető NiMh, 9V elem (6F22) méretben is kapható "HV" azaz high voltage típus. Ezek szemben a standard 8,4V-os változatokkal, amelyben 7 cella van, már 8 cellásak, tehát 9,6 V-osak. Persze a kapacitás nem acélos, de alkáliban sem repked a mAh...
Lítiumban sajnos a feszültség valóban gyengébb, így az arra érzékeny készülékek megérezhetik, amelyik nem, az viszont jóval tovább üzemel vele, mert a kapacitása egy jobb alkálihoz képest is nagyobb lehet.
Nekem van Opus BT-C900 töltőm, Vapex 9,6V NiMh és Soshine 680mAh-ás lítum akkum is. Utóbbi feszültségére is kevés eszközöm vinnyog! -
Dr. Szilikát
őstag
Most már olyanok vannak, amiben 3,7 / 4,2 V-os cella van, amit elektronika konvertál fel pontosan 9 V-ra. Tehát ez hirtelen kapcsol le, amikor már lemerült a cella, de addig pontos.
https://www.liito-kala.com/page92?product_id=50
Mindamellett én betettem multiméterbe olyan kis méretű Li-po cellákat, ahol kettőt kötök sorba, mindkettő védett, így nem meríthető túl. Csak kicsit gányolós, mert úgy tudom tölteni, hogy kiveszem, a kettőt párhuzamosítom. Viszont ritkán kell tölteni.
3 V-os multiméterbe (Aneng 8002) is betettem a szimpla cellát, nem árt neki a 4,2V. Ez egy olyan lapos cella, ami elfér az üregben.
-
laed
aktív tag
Nem tudom hol nézted, de a Conrad-ban 9V-os elemből árulnak 50 fajtát.
Akku esetleg még megoldás lehet.Aldi árult Ferrex multimétert, tudtommal az is 9V-ossal megy; és amióta megvettem még nem kellett benne cserélni; pedig ezt a műszert direkt arra vettem, hogy a napi rendszerességgel használt akkukat ezzel méregessem.
-
-
Tamy
őstag
Most volt időm foglalkozni újra a lejátszóval, jól gondoltam, hogy a C25 kondi kis kapacitása okozza a nehézkes indulást. Most kapott egy 2200 uF-ost, amivel ugyan jócskán fölé lőttem az eredetinek, de ezt találtam itthon. Most ismét szépen indul, szerencsére az ic-nek semmi baja.
-
Dr. Szilikát
őstag
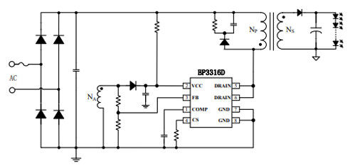
R3, D5, C6 a visszafutási feszültség mérséklésére szolgál, anélkül tönkremehetne a kapcsolótranzisztor. Üzem közben az ellenállás melegszik, az is bizonyítja, hogy végzi a munkáját.
Ennél a konstrukciónál nincs külön indító ellenállás. A trafó primer tekercsén az IC 3. lábára jutó feszültséget használja belsőleg arra, hogy önmagát felélessze.
Talán még az is lehetséges, egy másik IC-vel stabilabban indulna, ha esetleg elhasználódott benne ez a rész.
-
ekkold
Topikgazda
Még egy tipp: szokott lenni egy ellenállás (vagy több sorbakötött) ami a vezérlő IC tápján levő kondit feltölti a nagyfeszről indulás előtt.
A táp csak a kondi feltöltődése után tud elindulni. Ha ez az ellenállás megszakad, vagy csak "megnyúlik", akkor nem indul a táp, vagy csak nehézkesen és bizonytalanul. Ha a táp elindult akkor a kondi feszültségét már a trafóról biztosítja tovább. Esetleg keresd meg ezt az ellenállást, ellenőrizd, és hja gyanús akkor cseréld. -
Tamy
őstag
Majdnem jól emlékeztem, új szerződés már évek óta nem köthető GEO tarifára.
-
-
baly81
aktív tag
Megértettem a szempontokat! Ha valóban elég a Nikkel kémia és hajlandó is vagy többet fizetni egy minőségi töltőért, akkor ajánlok még egyet, bár ez négy töltőágyas. A SkyRC-nek van NC1500-as típusa (vagy kicsit eltérő NC1600). Kompakt méretű, LCD kijelzős, többféle üzemmódos, IR méréssel. Azonban sajnos ezzel sem kerülöd el az USB-t. (Bár nem tudom miért követelmény a DC táp, hiszen az USB-től univerzálisabbat nemigen találtak még ki, de mindegy!) Emlékeim szerint micro USB-s volt amit anno vásároltam.
Itt a user manualja.
-
baly81
aktív tag
Nem kell kézzel választani, feszültség alapján rááll a Nikkel, vagy Lítium kémiára! Ha nem standard 3,7V-os Lítium cellát raksz bele (nagyfeszültségű Lítium, vagy vas-foszfát), csak akkor kell nyomkodni.
Alapból 500mA töltőáram. Ha tápot kap, akkor automatikusan tölt. Amíg ezt elkezdi kb 3 mp telik el a tápadástól.Talán ezen a videón látszik legjobban a működése Nikkel kémiával.
-
baly81
aktív tag
Anélkül, hogy tukmálnám az egyébként tényleg megbízható Lii-202-est... Az az ötletem támadt, hogy ha van hely a dc modulnak és a csatlakozónak, akkor bele lehetne applikálni őket. Most értem haza, és ennek fényében szétszedtem a készüléket. Vészes a hely, de szerintem egy mini konverter még éppen elfér az aljlemezben, a rendelkezésre álló hely 17mm széles és kb 5mm magas. A dc aljzat pedig a két USB aljzat között, fölött elfér. Ha van kedved moddolni, akkor nem nagy átalakítással megvalósítható. Itt találsz pár fotót.
-
baly81
aktív tag
Szinte kivétel nélkül mondhatom, hogy az ilyen kisméretűeken, 1-2 ágyas kivitelben mindegyik USB aljzatról üzemel. Nem találkoztam még olyannal amin DC aljzat (is) van. Esetleg a Pujimax töltök között nézz szét az aliexpressen. A gyártótól járt nálam pár (3-4) egyszerűbb típus, de ezeken sem volt DC, csak USB. DC általában nagyobb teljesítményűeken és többágyasokon elterjedt. Ha a DC muszáj, akkor egy Buck DC konverterrel megoldhatod a táplást egy DC csati / DC modul / USB kábellel.
-
baly81
aktív tag
Szerintem a Liitokala Lii-202-őt neked találták ki!
Ni-MH, Li-Ion, 0,5 és 1A, smart, ágyankénti töltés. Usb bemenet, és kimenet is van, így Li-Ion-ról tudod powerbankként használni a töltőt. Úgy emlékszem Ni-Mh-ról nem működik a powerbank funkció, de este megntudom neked nézni, mert van otthon egy ilyenem (is)!
-
rednifegnar
senior tag
nekunk volt egy hasonlo merlegunk az is furakat mutaott, szetszedtem es el volt repedve a hitvany ontveny ami belul a kerete es a miatt hajlott belul a cucc.
most van egy omron uveglapos, az jo de az meg eszi az elemeket, pedig szimpla merleg nem okos vagy ilyesmi. ezt megoldottam ugy hogy tettem alulra egy kapcsolot, hasznalat elott be kell kapcsolni aztan ki. igy evekig birja.
ez az omron is olyan, hogy leteszed kalibralja magat, onnantol mutat jot. de az a fura szokasa megvan hogy ha raallsz akkor eltart egy darabig mig megmer, le fol jarnak a szamok, nyilvan atlagol.
ezutan ha leszallsz rola meg vissza akkor azonnal kicsapja az eredmenyt mar nem meregeti ujra. valahogy megjegyzi mennyi volt rajta elotte es utana ezen mar nem akar valtoztatni addig mig ki nem kapcsol magatol (vagy en ki nem kapcsolom). eleg idegesito feature. -
-
Dr. Szilikát
őstag
Ez valami selejtes olcsó kategória lehet, eleve irritáló, hogy mindig egyszer rá kell lépni, utána beáll egy értékre, ezután újra kell indítani, azaz lelépni, ismét rálépni. De rafinált módon, ilyenkor mindig más értékre áll be. Hiába pakoljuk mértani sík felületre, bárhová. Miután az is látszik, hogy 4 lábon, 4 szenzorral mér, igyekszünk segíteni, hogy jó legyen.
Holott az ember azt várná, ahogy állunk rajta és mozgolódunk, akkor is folyamatosan korrigál, illetve mintavételez, mér. Mint a konyhai mérleg. Nyilván lehetne venni valami drágábbat, jobbat, de feladja az ember, ha úgyis van otthon egy öreg mechanikus mérleg, jó az.
-
-
Dr. Szilikát
őstag
Ez már mindenkinek az egyéni megfontolása, én is csak azért írom le, ha valaki egy fórumon lát ilyen infókat, eldöntheti, hogy van neki célja mobilitásra is, ezért inkább kímélni szeretné, vagy nem foglalkozik vele. Már amennyiben ilyen régebbi laptop, ami még "butábban" kezeli az akkut, ennél fogva kicsit ellentmondásos is a dolog.
Műszerrel ugyan nem ellenőriztem, így elvben előfordulhat, hogy amit a szoftver 100%-nak mutat, az valójában mondjuk csak 4 V/cella.
Ez általában nem így nyilvánul meg, rendesen feltöltődik 4,2 V-ra, csak egy vagy több soros tag belső ellenállása annyira megnő, hogy a terhelést már nem bírja (sokáig).
Kisebb árammal terhelve kivehető belőle több Ah is, például ugyanaz a cella egy átlag zseblámpával még lehet használható, de a laptop nagyobb áramigényét már nem képes kiszolgálni.
100 % töltöttség annyit jelent, hogy a szabályzó figyeli az akku által felvett áramot, ami a cellánkénti 4,2 V-ot elérve egyre csökkenő. Amikor lecsökken mondjuk az Ah-kapacitás 5-10 %-ának megfelelő A értékre, a töltés leáll, ezt tekinti 100 % telítésnek az akkuban lévő BMS processzor, amit a rendszer felé az I2C buszon kommunikál.
A leállítás viszont hardveres, amit a laptopban lévő töltésszabályzó intéz (ezt sokan keverik a BMS-fogalmával).
Ekkor a feszültség csökken és példának okáért 4,1 V-on ismét visszakapcsol (automatic recharge) megint telenyomja az akkut, ami hosszabb távon ilyen káros hatással jár.
-
-
t72killer
titán
Ha valaki minden nap rohangál a laptopjával, akkorpersze ok, legyen benne az akksi. Én amúgy pont ezen gondolkodtam el az új szerzeménnyel kapcsolatban: ha van mód a haldokló régi darabokat a fentebb említett mondjuk cellája egy ezresért felújítani, annyit már nekem is megérne, hogy ezt a gépet (CF-20) felkapom és viszem bármikor, bárhova.
-
Beszállok már én is ebbe a nagy eszmecserébe
Az igaz hogy a halála (relatíve ) ha mindig 4,2 volton van. Így a tapasztalatom szerint 3-4 év alatt meghal, elveszti a kapacitását.
A litiumos akku egyébként a világ legnagyobb találmányai között van szerintem, életkora 15+ év is lehet ha kicsit odafigyelünk.
Ha ups módba van, több helyen olvastam a 3,96V/cella feszültséget, itt tartva elvileg évtizedig használható marad.
Ha ez nem lehet, valahol a középfeszültség felett, 3,7-3,8 voltra feltöltve, hűvös helyen tárolva és évente ránézve nagyon sokáig "eláll". -
Én részemről 20 éve asztali gépként használok laptopokat, a fent leírt módon, időnként "megjáratom" az akksit, csak akkor teszem be, ha viszem is a gépet valahová, ilyenkor pedig jól tud jönni egy 100%-os akksi. Ha nem muszáj, már tönkretenni egy akksit akkor is, ha (éppen) nincs rá szükség.

A legelső laptopomban (2004 táján) még benne hagytam az akksit asztali gép módban, talán egy fél év sem telt el, amikor megadta magát. Azóta tartom őket a szekrényben.
-
Dr. Szilikát
őstag
Alábbival is tudtam töltőáramot korlátozni, csak nem árt odafigyelni, mivel itt az USB és a csavaros kimenet párhuzamos, azaz szabályzott. Ha a feszültséget véletlenül 5 V fölé állítja valaki, abból kár lehet. Bemenetet 12 V dugasztáppal szoktam hajtani, ilyen esetben.

-
-
"ha rövidre zárod, akkor áll be 1 A feletti áramra (DCP)."
Hallod, de jó lenne
Ez amúgy szabvány? Mert nekem eddig úgy tűnt, hogy kb. minden eszköz mást csinál minden bekötésre.
Van töltőm, amiben az USB A aljzat adatlábai gyárilag egy fémlemezből vannak a csati hátulján (tehát nincs kivezetése, amit be lehetne forrasztani), a táp meg 500mA...
-
"ha össze van kötve, az meg már a gyorstöltés"
Én azt vettem észre, hogy nem, legalábbis egy cuccom se volt hajlandó így gyorstölteni.
A gyorstöltéshez az kellett eddig mindig, hogy a megfelelőt tudó töltő (1A és felette) tudjon kommunikálni az eszközzel, tehát ne legyen felszakadva a két adatszál pl. a családból rendszeresen hozzám jövő kínai tabletekben
(Monitorozva a töltőáramot látszott, hogy amint megjött a D- D3 , felvettek 500mA-nál többet is.@lanszelot : "Tegyek be egy 56k ellenállást? Akkor hogy 56k a kábel ellenállása, ha nekem kell bele raknom?"
Nem a kábel ellenállása 56k, hanem a kábelben (a csatlakozó 2 lába között) kell lennie egy 56k-nak.@Dr. Szilikát : Hol találtad ezt?
Mármint a C csatis képet? Sehol nem láttam még ennyit se 
A Lenovo telefon is lehetett anomália, mert azt elég sok gyártó szabadon értelmezte microUSB esetén, hogy mire mit lép az eszköz. -
Babetta-X
senior tag
Sajnos pont, hogy nem mindegy, mert az új szerződés folyamatban van, és ha elég a távoli felkapcsolas akkor örülök ha tudom hogy rossz a kis megszakító akkor pedig már most próbálom nyomasztani őket. Egy hetem van felújítani kb, ezért nem mindegy hogy alakul a dolog. Aggregátor a helyi adottságok miatt nem/nagyon nehezen megoldható. Ezért lenne fontos tudnom, hogy normális e hogy nem tudom felkapcsolni a megszakitót

-
dave0825
őstag
Azért lett LED lámpa a gyári helyett, mert törött volt, cserélni kellett és ebből pont akkor rendelt apám ismerőse, így rendeltetett vele magának is.
Aryes: gyújtás nélkül nincs feszültség a csatlakozón.
Egyébként maszekban villanyt szerelünk rendes meló mellett (villanyszerelő munkatársammal), szóval tudom, hogy érdemes biztosra menni, ronda dolgok tudnak lenni villamos problémákból, csak hát apámnak hiába beszélek sokszor... Valami dugaljat, lámpát felrakok, bekötök neki, már azzal jön, hogy "régen még hangszóró vezetékről is ment a villany, mégse volt baj". Szóval na... 
-
írtam, h az a baj, h ott fesz van, olvasd el újra. mivel nem akarja megbontani, rendesen kimérni, így marad a gányolás, próbálgatás. Ha valóban ledre lett átszerelve, ahhoz lehet venni ellenállást, ami nem ég szét. ha az említett doboz a rossz, akkor azt szedném szèt elsőként. akkor mérhető a bejövő is.
-
dave0825
őstag
Köszönöm, végre valaki érti. Igen, írtam, hogy minden nélkül, alapesetben is a 0V helyett 7V van. Ennyi.

2011-es az autó (Opel Meriva B), nem hiszem, hogy a vezetékkel lenne gond, egy vonóhorgos bolt szerint tipikusan a box romlott el, szokásuk. Más minden működik, egyedül a féklámpa rosszalkodik. Másik autókon tökéletes, meg is mértem a csatlakozót, és jól is működik a futó, amiben nincs ilyen box (2003-as Astra G, 1999-es VW Sharan).tordaitibi: nem, nem a LED-esítéstől világít, az előző autón, és másik 2-n nem világít... A gond az, hogy 7V van, mikor 0-nak kéne lennie. Ha nyomom a féket, megvan a 12V. Ezt írtam az előbb is, csak az "esés" volt a zavaró mindenkinek... A zúzám maradjon inkább meg.
Én is kötöttem már be, minden gond nélkül, ha hiszed, ha nem, szakszerűen. Csak abban az autóban nem volt ilyen szirszar Smart Connect box, ami elromolhat (el is romlott). Hátsó lámpáról jött minden, ahogy jönnie kell.
Az ellenállásos részt köszönöm.
Annyit utánanéztem, hogy irányjelző izzó helyett LED-re csere esetében 6 ohm, 50W-os ellenállást lehet venni több helyen, de azt sokallom. Nem emlékszek, régi motoromon, mikor a relé maradt, csak izzó helyett lett LED index, mekkora ellenállást tettem bele.
-
#78522999
törölt tag
Igen, ezen már gondolkodtam és a következőre jutottam:
Esetleg érdemes volna Li-Ion cellákból összerakni egy akkupakkot a jelenleg használt UPS akku helyett. Bár nem tudom mennyire szereti, hogy állandóan fel van töltve.
Viszont olyan előnye lenne, hogy lemerülés esetén hamarabb vissza lehetne tölteni, mint egy UPS akkut. Tehát egy esetlegesen hamar bekövetkező újabb áramkimaradás nem okozna gondot.Felmerült lehetőségként, hogy 24V körüli feszültséggel csinálnám. Akár 2db UPS akku vagy ehhez megfelelő mennyiségű Li-Ion cella.
Aztán ebből valam step-down megoldással csinálnék 12V-ot a gépnek (a pico psu-nak) és akkor egy másikkal már a mellette levő routernek is, ami 19V/1.75A.
Így akkor szabályozott feszültségeket kapna lemerüléstől függetlenül.A leállításra nem tudok diszkrét áramkörös megoldást, de az részemről kivitelezhető, hogy mikrokontrollerrel figyelném, hogy merülési fázisban van az akku (akár egy kis oled kijelzőre ki is írhatom) és egy bizonyos érték alatt mondjuk az alaplap "shutdown" érintkezőit kivezetve rövidre zárná 1mp-re.
Ezzel le is állna rendben a rendszer pár másdperc alatt.
Feltöltéskor akár ezzel elindítható is lenne, bár ennek esetemben nincs értelme. -
-
Dr. Szilikát
őstag
Közrejátszik részben vagy egészben, például még az is előfordulhat, hogy látod a kifújt kondit, de valójában attól még épp elment volna egy ideig. A nehéz indulást pedig mondjuk a kis kondik okozták. Meg ennek fordítottja is.
De erre lehet bizonyíték, ha ellenőrzöd a C7-C8-at kapacitás és ESR-értékre. Ha elfogadható paraméterek vannak, akkor nem az okozta az IC elpukkanását.
-
Dr. Szilikát
őstag
A szemre is látható kifújt puffer nem nagyon szokta tönkre vágni a tápegységet, inkább a táplált körökben okoz néha kárt, mint például egy CCFL driver MOSFET-jeiben (TV, monitor).
Sokkal veszélyesebb tud lenni a primer meghajtásra, ha valaki nem ellenőrzi a primeroldali kis kondikat, itt például C7-C8.
Rossz nyelvek szerint ezeket egyébként is azért tervezik hűtőborda vagy fűtőellenállás mellé, hogy időzítve elintézze a készüléket (tervezett élettartam). Hogy ez csak így jön ki óhatatlanul vagy szándékos, lehetne találgatni. De elég gyakori és már nagyon régóta, a képcsöves TV-knél is sok bevételt generált a szervizeknek, köszönjük ezúton is!
-
mezis
félisten
A Graetz diódái DVM-el kimérhetők, a mérés nem jelent veszélyt más alkatrészekre.
A hibás alkatrészek cseréje után a 230V-ot egy 15 - 25W-os, hagyományos izzószálas lámpa (izzó) sorbakapcsolásával kapcsold rá. Így ha maradt még hibás alkatrész, ép maradhat a biztosíték és esetleg a cserélt alkatrészek is.
1000 vagy 1200uF nem jelent különbséget. Lehet csak azért került bele 1200-as, mert az volt raktáron. Fontosabb az, hogy Low ESR típusú legyen. -
demars
addikt
Rámértem, szerencsére nincs kontakt (szakadásvizsgálat, ellenállás mérés).
Más:
Van itthon csillám szigetelő. TDA7294 IC szigetelni kell, negatív tápfeszültség az ic hátoldalán van. Elég vékony anyag, elég egy réteg?
Bontásból van szürke szigetelőm is (PC tápból), melyiket használjam? -
Reggie0
félisten
Szerintem ne a bejovo tapot kapcsold, hanem komparatorral tiltsd le a BR/CTL labat felhasznalva, amig el nem er egy adott feszultseget.
Amugy megszokott problema ez a tapoknal, pl. egy rakat recom dc-dc is lockupol, ha lassan emelkedik a fesz. Raadasul van ami elindul, csak a szabalyozas nem, igy max feszre ter ki, nem a bealltottra.
-
Reggie0
félisten
A rovidzarvedelem hiccup jellegu, azaz ha triggerel, akkor kikapcsol teljesen es idokozonkent megprobal bekapcsolni. Valoszinuleg ennel a fesznel mar a kimeneten levo kondinak a toltese rovidzarba viszi, de mire ujra megprobalja, addigra kisul a kondi. Erdemes lenne szkoppal megnezni, hogy mi tortenik. Gyors megoldasnak megprobalhatod az elotte levo 15 Ohmos ellenallast mondjuk 30-ra cserelni, az korlatozza a rovidzarlatot.
-
Dr. Szilikát
őstag
Tapasztaltam bizonyos zavarokat az XL4015 CC/CV modul beszabályzása közben is, amikor váratlanul leáll, mintha nem úgy viselkedne, mint egy igazi CC/CV labortáp. Lehet, hogy az LM358 áramfigyelő valamitől kiakad, pontos okára nem jöttem rá, mindamellett a modul hasznos, ha már belőttük, végzi a dolgát.
Továbbá nálad az FP5139 Soft Start funkciója okozhat még gondot. Nem tudom, hogy 2. lábon 100 nF milyen változást hozna, vagy be kellene avatkozni ennek a lábnak a feszültségébe, de az milyen hátrányos következménnyel járna, mivel eléggé megvariálták, hogy a túláramvédelmet is ez a láb kezeli.
-
Alien4
tag
Korabbi komment: infrat hagyjuk, elavult. TVnek jo, de felfele lepnek :/
Probaltam mashol, masik PCt is epitettem. Masik kornyezetben a hibar produkalo eszkoz nem ad hibat. PC mashol sem hozza ezt a hibat, tehat kulso kornyezet (2.4 GHz)
Jelenleg is 0.5m-es hosszabiton van, technikailag karnyujtasnyira van az ado-vevo es igy random jel hiba van...
Maradt a kornyezet. Masik eszkozzel is ez ment. Masik gephaz/lap komboval is. Kizarnek mar minden mast... -
rednifegnar
senior tag
elvileg amit linkeltem az 5.4W-ot eszik, ha csak ezt szamolom akkor evi 2e ft alatt van (ha valoban annyit eszik amit megadtak az adatlapon, bar ez a melegedes meg mindig kicsit erosnek tunik).
ehhez meg hozza jon a kozpont meg egyebek fogyasztasa.
mivel en nem lakom abban a lepcsohazban csak a kukak miatt bejarok, igy nincs ilyen csoda jeladom nyitashoz, de kinezem belole hogy tud ilyet is. van kulcsom, meg most mar kodom is amivel ki tudom nyitni kintrol. nekem ez eleg.
nalunk is ugy van hogy az orak megszakitok stb mind bent vannak a folyoson a magnes mogott, ezt nem nagyon lehet aramtalanitani kivulrol sehogy. -
Reggie0
félisten
Sajnos sok hobbista ad le naluk gyartasra valamit ezert mostanaban 100x rakerdeznek mindenre, hogy utana ne legyen panasz es ne kelljen ujragyartani. Legutobb en kb. az anyjaba kuldtem el, amikor a napi 1 levelvaltas sebesseggel farasztottak mar az 5. levelben, hogy a stencilen mit csinaljanak a furat kozepen levo felulettel.

-
Tamy
őstag
Nem semmi, hogy mennyit akadékosokodnak. Tegnap rátaláltam erre a leírásra, megpróbáltam ez alapján generálni a gerber fájlokat, hátha a régi verziós Eagle (7.4.0) miatt nem jó nekik a drill fájl. Ekkor már nem jött automata hibaüzenet jó darabig, majd egyszer csak egy ügyintézőtől kaptam levelet. Afelől érdeklődött, hogy a beküldött panel mérete eltér az általam korábban megadottól, módosítsák-e a beküldöttnek megfelelően, vagy újat töltök fel? Gondoltam magamban bármit csak újat ne kelljen feltöltenem, kezdődik elölről az egész. Visszaírtam neki, hogy igen, a panel méret rendben van, többször módosítanom kellett rajta, mivel eredetileg nem volt keret, emiatt is változott a méret, illetve többször újra kellett generálnom a gerber fájlokat a hibás/hiányzó furat fájl miatt. Megemlítettem, hogy a panel nem tartalmaz furatot, csak smd alkatrészekből készült, megelőzve a későbbi problémákat. Ma hajnalban vissza is írt, hogy köszöni, akkor módosítja a méreteket a panelnek megfelelően. Öröm, boldogság, végre talán sínen van a dolog. Aztán rá egy órára megint jön egy levél, egy másik ügyintézőtől, hogy a panel nem tartalmaz furat réteget. Kérdezi, hogy ez normális? Na itt már hangosan felsóhajtottam. Megírtam neki is, hogy nem tartalmaz furatot, mert csak smd alkatrészekből áll. Mi olyan fura ezen 2023-ban? Ha tudom, hogy ennyit problémáznak inkább teszek rá valahová egy nyamvadt furatot, vagy megcsinálom magam azt a pár darab panelt.
-
-
-
PROTRON
addikt
Ha csak nem Elon Musk vagy, aki napi 14 órát dolgozik (és azért van modell barátnője, mert tényleg csak dugásra van ideje meló mellett, tartalmas kapcsolatokban megbukott emberileg) akinek a parkolási birságok miatti bírósági látogatásokra tényleg nincs ideje, akkor bíróságra így bejelentkezni csak akkor kell, ha azt akarod megmutatni mind a Bíró, mind az "ellenfél" irányába hogy mennyire nem tiszteled az egész ügyet és leszarsz mindenkit.

Esetleg WC-n ülve történő bejelentkezés, ahogy oldalra fordított fejjel magyarázol, majd a kamerába altájjal fordulva törlöd ki?
De valszeg lesznek ilyen bejelentkezések olyankor, amikor valaki megfeledkezik a teljesen automata üzemű okosotthonáról és arról hogy úgy állította be a központi rendszert, hogy ha érzékeli hogy a fürdőben van, akkor a tükörbe épített kamerát kapcsolja be hívások alkalmával automatikusan, és hiába van a kezében az okostelefon, attól még premier plánban látják.

-
Nem körömnyi, egy szabvány laptop venti.
Visszont nagyságrendet halkítottam rajta. Simán fel van csavarozva a hűtőbordára, és alumínium a ház, ez szerintem eléggé rezonáns lehet.
Favágó módszerrel lecsipkedtem a ventiről a fém felfogó füleket és kb. másfél mm vastag kétoldalas ragasztóval felragasztottam a bordára.
Nagyon sokat halkult, szerintem borda átvette a rezgéseket és felerősítette, az alumínium ház még rátett rezonanciát.
Viszont nem mondok le a szabályzásról így sem, köszönöm az ötleteket.A végcél a teljesen passzív megoldás de azt annak már csak jövő évbe futok neki.
Egyébként egy villámgyors kis gép, [aki akarja itt megnézheti] . Az oldalon kicsit legörgetve látszik a hűtése is. Az eddigi 7 éves 2 magos AMD-s mini pc-m után ez valami brutálisan gyors. Érthető, az AMD benchmark 850
ez meg 3000 felett van.
Új hozzászólás Aktív témák
- Lenovo ThinkPad P15 Gen 1 Tervező Vágó Laptop -50% 15,6" i7-10750H 16/512 QUADRO T1000 4GB
- Lenovo ThinkPad P15 Gen 1 Tervező Vágó Laptop -50% 15,6" i7-10750H 16/512 QUADRO T1000 4GB
- Boya BY M1/AV Jefe TCM-100 lavalier mikrofonok
- Mantona Luis Retro kamera hátizsák fekete
- 2db Sony 128GB Uhs-II/U3/V90 és 1db Kingston 256GB Uhs-II/C10/V90
- LG 27GR95QE - 27" OLED / QHD 2K / 240Hz & 0.03ms / NVIDIA G-Sync / FreeSync Premium / HDMI 2.1
- Telefon felvásárlás!! Xiaomi Redmi Note 12, Xiaomi Redmi Note 12 Pro, Xiaomi Redmi Note 12 Pro+
- ÁRCSÖKKENTÉS ASUS HD6870 videókártya
- REFURBISHED - Lenovo ThinkPad 40AC Thunderbolt 3 Dock
- iPhone 13 Pro Max emelt kapacitású 4790mAh diagnosztizálható akkumulátor, +ajándék ragasztó
Állásajánlatok
Cég: ATW Internet Kft.
Város: Budapest
Cég: BroadBit Hungary Kft.
Város: Budakeszi


![;]](http://cdn.rios.hu/dl/s/v1.gif)

Az is szívás.
Átgondolom, bár amennyire hobbi szinten használom, nálam 1.5-2 évente kell elemcsere az eddigi tapasztalatok alapján. De akkor lényegi különbség a két márka között nincs ezek szerint?








(Monitorozva a töltőáramot látszott, hogy amint megjött a D- D3 , felvettek 500mA-nál többet is.

ekkold
