Hirdetés
- urandom0: Száműztem az AI-t az életemből
- Real Racing 3 - Freemium csoda
- sziku69: Szólánc.
- sziku69: Fűzzük össze a szavakat :)
- Luck Dragon: Asszociációs játék. :)
- eBay-es kütyük kis pénzért
- Brogyi: CTEK akkumulátor töltő és másolatai
- Elektromos rásegítésű kerékpárok
- D1Rect: Nagy "hülyétkapokazapróktól" topik
- hcl: Poco F2 Pro facepalm
-
LOGOUT
Ez itt, az elektronikával hobbiból foglakozók fórumtémája.
Lentebb összegyűjtötttem néhány elektronikával kapcsolatos, hasznos linket.
Új hozzászólás Aktív témák
-
CPT.Pirk
Jómunkásember
válasz
#70211840
#86498
üzenetére
Az jó, amit fatpingvin mond.
Egyébként ez az antenna sem valami nagy szám, ezeknek csak minimális nyeresége van, bár még így is jobb annál, amit a nyákra forrasztottak. Csinálhatsz kézzel tekert antennát, fogj egy kb. 10..15 centis réz vezetéket, az aljára tekerj 3-4 menetet és a azt forraszd be az L2 tekercs helyére. Pl így: [link] Ez van a jobb wifi antennákban is.
-
#70211840
törölt tag
válasz
CPT.Pirk
#86497
üzenetére
Van egy eltört BT antenna belsőm. Gyakorlatilag egy darab vezeték a szélén fém árnyékolással, olyan csatlakozóval, mint a laptop wifi/bt kártyákon szokott lenni.
Arra gondoltam, hogy esetleg ezt esetleg érdemes volna kezdésként kipróbálnom.
Akár valahonnét szerezni a pcb-re a csatlakozó másik felét vagy éppen levágva a csatlakozót, fixen felforrasztani.
-
Dr. Szilikát
őstag
válasz
Batman2
#86492
üzenetére
De ha 10A, 60V megy be, és annyi is jön ki akkor nem csinált semmit !
Leáll a PWM, a tekercsen és a diódán csak átfolyik az áram:
Írja egyébként itt is nagyjából, innen ki is tudom másolni (az Alin képként szerepel):
https://www.ebay.com/itm/162977715187
Module name: 600W boost constant current module
Input voltage: DC10V-60V
Input current: 10 (MAX)
Output voltage: 12-60V continuously adjustable (default output 19V shipment, other voltage please pay attention to the dispensers)
Output current: 10A or more 6A Please strengthen the heat dissipation (The larger the difference between the input and output pressure, the smaller the output current)Output power = input voltage * 10A, such as:
input 12V * 10A = 120W,
input 24V * 10A = 240W,
input 36V * 10A = 1360W, (elírták) --> 360
input 60V * 10A = 600W, -
Megoldva, ez jónak tűnik. És még megfizethető.
Van nagyobb is 100A bemenettel.
[link] -
Batman2
addikt
válasz
aujjobba
#86484
üzenetére
Sántit annál a 600W-os step up-nál valami !
10A x 60V be az 600W,
10A x 60V ki az szintén rendben,
ugye a bemenet 10A-nél nem lehet több, azt írja.
De ha 10A, 60V megy be, és annyi is jön ki akkor nem csinált semmit !
Vagy pedig kevesebb mint 60V megy be, de 60V jön ki 10A-rel, akkor viszont több mint 10A kell bemenjen és a veszteséget még nem is számoltam !
Üdv.
-
CPT.Pirk
Jómunkásember
válasz
fatpingvin
#86488
üzenetére
A lényeg annyi, hogy egyéb védelmi áramkörök és összetevők maximális hőmérsékletét garantálja.
Ez most itt egy valóban pici nyákra született meg, mert egy már amúgy kész termékbe kellett elhelyezni, meg behuzalozni egy tucat ntc-t utólag. -
-
CPT.Pirk
Jómunkásember
válasz
fatpingvin
#86486
üzenetére
Na igen, kb. erre jutottam én is.
Tervben van a jóval összetettebb TLV1701 beszerzése, az lábkompatibilis, csak az még pár nap sajnos. -
fatpingvin
addikt
válasz
CPT.Pirk
#86485
üzenetére
nézegetve az IC adatlapját, belülről nem egy bonyolult jószág, mondjuk az kifejezetten érdekes hogy miért csak az invertáló ágon mászik el a fesz, elvégre ez a rész tranzisztor szinten egyezik a neminvertálóval.
esetleg valami olyasmire tudok gondolni, hogy az outputra kötött darlington tranzisztor nyitófeszültsége csökken és ez valahogy lejjebb húzza az invertáló ágban lévő tranzisztor emitterét.
megoldásra nem igazán van javaslatom, akármi is ez, kívülről kétlem hogy az elérhető lábain keresztül bele lehetne nyúlni, elég mélyen van a tranzisztorhálózatban..
-
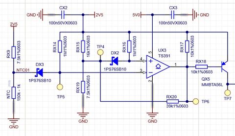
CPT.Pirk
Jómunkásember
Adott egy komparátor, ami adott hőmérséklet felett tiltja egy áramkör működését.
A diódák azért vannak ott, mert több NTC-s mérő ág is van, de most a példában csak 1 ágról van szó.
Ez az asztalon jól működik, a kalkulációnak megfelelő hőmérsékleten kapcsol.
Viszont ha a TS391 IC-t felmelegítem, akkor a TP5 ponton felszökik a feszültség és így a kapcsolási pont is eltolódik felfelé. Csak a TP5-ön változik meg a feszültség, de akkor is, ha kiveszem az RX14, RX16-ot és átkötöm a két diódát.Van ötletetek rá, hogy mi történik az invertáló bemenettel melegítés hatására? 2 másik típusú komparátorral is ez van, abból az egyik szintén PNP tranzisztoros bemenetű, a másik viszont ismeretlen, az adatlapja nem írja.
-
aujjobba
addikt
válasz
tordaitibi
#86483
üzenetére
Ilyen?
[link]
600W 10A boost a legnagyobb ott. -
Sziasztok.Létezik 12V/50V DC-DC átalakító készen, emberi áron?450W teljesítményű kéne.Én nem találtam, vagy rosszul kerestem.
-
aujjobba
addikt
válasz
fatpingvin
#86481
üzenetére
Most néztem a helyi bolt készlete 0.5mm 0.8mm 1mm, ezekből 10dkg és 25dkg kiszerelésben kb. 3-3 db van nekik.
Nekem anno a hestore nem adott 60/40-et, szabályokra hivatkozva, hogy csak cégnek adhatnak el.
A helyi boltos ilyesmiről nem is tudott, simán meg tudtam venni. -
fatpingvin
addikt
-
lanszelot
addikt
Hello,
Forrasztó ónt próbálok normálisat venni, de amit használtunk az egyetemen attól felakadt a szemem. Iszonyat drága.
Ez majdnem fele áron van. Ez rosszabb? Mert ugyanaz van ráírva.
Van otthon csak az vastagabb. A vékonnyal könnyebb a kis dolgoknál. Még kezdő vagyok nem nagyon megy.
A videókban olyan könnyen csinálják.
Hát nekem nem úgy működik.
Már 2 állomásom van, és rengeteget próbáltam különféle ónokkal /cinekkel nem tudom melyik a helyes/ de mindig ugyanaz, valahogy nem az igazi Egyáltalán nem úgy működik mint a videókban. -
aujjobba
addikt
válasz
#32277248
#86381
üzenetére
Téma az MC34063 alapú dc-dc.
Kicsit jobban utánanéztem az áramfigyelő ellenállásoknak, és az első intelem ami szembejött, hogy ne használjunk Wirewounded típust, mert induktorként viselkedik és ezáltal zavart okoz.
Nyilván én pont ilyet használtam…
Kidobtam és láss csodát, a ripple lement 20mVpp-re, ½ amperrel terhelve se ment feljebb!
Ráadásul korábban észrevettem, hogy az áramkör időnként újraindult, na az is megszűnt ezzel.
szerkesztés:
A kimeneti kondit le fogom még cserélni Low-ESR típusra próbaképp. -
mezis
félisten
válasz
Dr. Szilikát
#86466
üzenetére
És Batman2-nek is:
Igen, a sárga (3.) vezeték lett a megoldás! (Meg a lámpa dokumentációjának elolvasása.
)
Írva vagyon: ajánlott akkuk: PAP20B1, PAP20B3. Én meg PAP20A1-el próbáltam, meg csak egyszerűen egy 20V-os tápegységgel.
Vettem egy PAP20B3-at, azzal tökéletesen működik. A sárga vezetéken csak világítós állapotban 2,7V egyenfeszültséget mérek, váltó állapotban 0 és 0,175V között ugrál a feszültség. Kikapcsolt lámpánál 0V mérhető.
Az a 8 lábú feketeség mikrovezérlő lenne és csak azért van így elbonyolítva, hogy fogyjanak az akkuk is?
-
Batman2
addikt
válasz
lanszelot
#86454
üzenetére
Az adatlap szerint az IC normál fesz tartománya 1,2-1,6V, de abszolút maxiumuként 6V- ot jelöl meg.
Ha 3,7Vról akarod táplálni, akkor csinálgatsz egy feszültség osztó, mondjuk 2K és 1,8K ellenállásból, az IC kimenetét (3-as láb) kötöd a csomópontba.
De attól sem szabad károsodjon, ha csak 1db 2K-s ellenállát kötsz be elé.
Hogy ezzel az ICvel felépített rádiónak milyen a minősége, nem tudom, én eddig csak sokkal több lábas, több járulékos alkatrésszel működő rádió vevő ICt láttamÜdv.
-
aujjobba
addikt
válasz
Dr. Szilikát
#86474
üzenetére
Igen, total felesleges a referencia, eleg egy sima Zener.
-
Dr. Szilikát
őstag
válasz
aujjobba
#86473
üzenetére
Ehhez mondjuk nem kell TL431, csak neked azért sem lenne jó, mert a terhelőáramot lényegileg 3,3 ohm cseréjével tudom változtatni, ráadásul ez az áram útjában lévő ellenállás, amit a szükséges teljesítményre kell méretezni, ennek megfelelően melegszik is.
Inkább csak ilyen elvi részletnek gondoltam, hogy így is lehet.
-
aujjobba
addikt
Vicces amikor amcsik probaljak kiejteni, mindig Körcsaff vagy Körkcsaff lesz belole

Igen, de nekem amiatt kellett a PNP, hogy a TL431-et a valodi GND-re tudjam kotni.
Ha az abradon a drain-be kotnem be, akkor nem GND-hez kepest adna a referencia 5V-ot, hanem a FET drain labanak potencialjahoz kepest. -
#32277248
törölt tag
válasz
DonThomasino
#86469
üzenetére
Mi a pontos típusa? Két elpáros vagy zsilipes? Ventilátor van benne?
-
Dr. Szilikát
őstag
válasz
aujjobba
#86453
üzenetére
Ilyen elven oldottam meg egyszer hasonlót:
Fent az ellenálláson keresztül kap stabil feszültséget, itt 12 V-ot alkalmaztam. Drain értelemszerűen a terhelés. Noha az áramot alapvetően a B-E feszültségesés és az ellenállás határozza meg:
0,66 / 3,3 = 0,2 A
De a tranzisztor tulajdonságai miatt kisebb mértékben befolyásolja az 570 ohm és a 12 V változása is, ezért szükséges oda stabil feszültség.
-
DonThomasino
veterán
Adott egy 10 éves Elec***lux kombi hűtő alul fagyasztós, a fagyasztó nem önleolvasztós.
A fagyasztójában -32 fok van valamiért, a hűtő rendben üzemel.
A fagyasztó fiókok deresek (nem jegesek) az ajtó szigetelésen van egy pici szakadás
de nincs átszakadva szerelő nézte elvileg jó.
A termosztát cserélve lett egy új gyárira (mechanikus)
a készülékben nincs semmi további elektronika.
Nem változott semmi, állítással max -24--26 ig tudom felvinni a fagyót,
de ugye akkor meg a hűtő kezd el melegedni.
Rendben ki be kapcsol, hátul a hőcső nem hideg vagy deres.
A hivatalos márkaszervíznek is feldobtam a labdát, de nem tudják.Van esetleg ötlete valakinek , vagy inkább csere és békesség ?
-
-
Dr. Szilikát
őstag
Vannak ilyen megoldások, amikor a szerszámgép akkujának 3. kivezetését egyvezetékes digitális kommunikációra használják. Ilyenkor az akkuban és a töltőben is található egy-egy mikrovezérlő, melyek egymással "egyeztetnek", illetve a fogyasztóban is lehet ilyen.
LED-ek meghajtása áramkorlátozó ellenálláson és PWM-kapcsolón keresztül bevett megoldás sok zseblámpánál is, nekem is van több ilyen. Azoknak is csak egy mechanikus kapcsolója van, de annak többszöri nyomogatásával lehet üzemmódot is váltani. Fényerő három fokozatban, villogó módok.
Ezek közül a maximális fényerőnél tapasztalhatjuk, hogy a kapcsoló MOSFET direktbe, azaz állandóra vezet, tehát PWM nélkül.
Áramkorlátozó ellenállásra viszont PWM-módban is szükség van, hiszen túl nagy csúcsáramok alakulnának ki, amit rövid időre sem bírnak jól a LED-ek.
-
aujjobba
addikt
válasz
tordaitibi
#86463
üzenetére
Az alapelv vegulis hasonlo, igaz?
Marmint te is a referencia kimenetet kotod tekeropotira, azzal szabalyozva az opamp-ot ami a FET-et hajtja.
Csak nalam a segedtap helyett van az aramgeneratoros rettenet.
Egyebkent ahova 741-et irtam ott en is TL431-et hasznalok, valamiert kovetkezetesen 741 ugrik be 431 helyett. :S -
Dr. Szilikát
őstag
válasz
lanszelot
#86454
üzenetére
Magyarul forgókondenzátornak szoktuk nevezni, klasszikusan ez a rádiók állomáskeresője, amit tekergetünk. Későbbiekben ez már nem mindig volt igaz, lehet potméter is, ami egyenfeszültséggel vezérel varicap diódát, hogy a többi megoldást most ne is részletezzem, frekvenciaszintézer stb.
https://www.petervis.com/Radios/ta7642/ta7642-am-radio-ic.html
Egyenes vevő, a jelet erősíti, demodulálja.
-
válasz
aujjobba
#86453
üzenetére
Én ez alapján csináltam és nagyon bevált. A rajz jobb oldala.

Kell hozzá segédtáp ami nem árt ha stabilizált, 12V körüli.
Nagyobb, 1A feletti áramoknál a sönt 0,1ohm alatti is lehet.
Nekem így lett egy 0-5A és 1,2V-50V akkukisütőm. Állandó árammal természetesen, én az egészet egybeépítettem egy egyszerű CC-CV 0-30V/5A labortáppal, egy DC fogyasztásmérővel és a kikapcsolást is automatizáltam. Így lett egy teljesen automata töltő-kisütő és kapacitásmérő dobozkám.
A FET nagyobb áramoknál és feszültségeknél, pl. 24V akku 5A kisütőnél iszonyt melegszik ez természetes.
Így én ilyenkor beiktatok még a körbe egy megfelelő 12 vagy 24V fényszóróizzót és így megoszlik a disszipáció. Ennek ellenére nagy borda+ventilátor erősen ajánlott.
-
demars
addikt
válasz
lanszelot
#86459
üzenetére
Köszi.
Csak most ismerkedem ezzel a területtel.
Én sem értek hozzá.
Majd keresek kapcsolási rajzot, talán így tudnak majd segíteni.aujjobba: ez a kapcsolás viszonylag egyszerűnek tűnik, és még sem az. Az alap dolgokkal tisztában vagyok (áramfelvétel számítás, ellenállás eredő számítása), de amikor több felé kell lekövetni, ráadásul DC ebbe belekeveredek.
Beszereztem egy breadboardot, van hozzá táp is, szeretnék picit kísérletezni, okulni. -
aujjobba
addikt
válasz
demars
#86457
üzenetére
Tudod nagyjából mekkora áramok fognak folyni ahol az ellenállások vannak?
A teljesítmény alapvetően az ellenálláson eső feszültség és a rajta átfolyó áram szorzata.
Ha megnézed kicsivel visszább a rajzom, egy egyszerű áramgenerátor van rajta (baloldalt) ahol a 100 Ohm van kb. 8mA fog folyni, és azon egy diódányi feszültség esni.
Ez 0.6V*0.008A=4.8mW.
Ugyanebben a körben a 2k2 ellenálláson nagyjából két dióda nagyságrendű feszültség esik (1.2V), tehát ha mondjuk 23.2V jön be, akkor marad 22V az ellenállásra. Az ellenállás bekorlátoz olyan 10mA-re, 22V*0.01A=220mW. (Ide már a 0.25W ellenállás necces.)Nade ha a jobboldali áramkört nézed, ott az 1 Ohm ellenálláson voltonként 1A szalad át, oda valami nagyobbacska cucc kell.
-
#32277248
törölt tag
válasz
lanszelot
#86458
üzenetére
Jogos valóban 3 lába van, (bár a fotón amit a találat kidobott egy 8 lábú ic szerepel), de a lényegen nem változtat, ez az ic a lelke a rádiónak, és hiába csak 3 lába van sok mindent rejt a tok.
Ha az FM rádió 3 voltról megy ott nagy valószínűseggel jó az akksi, de pontosat csak adott típus esetén tudnék mondani.
-
lanszelot
addikt
válasz
#32277248
#86456
üzenetére
Először is köszönöm szépen a válaszokat.
3. - csak 3 lába van. Úgy néz ki mint egy tranzisztor.
4.- am radio meg van azt csináltuk a klubban. Semmit se lehet rajta fogni. 2 csatorna az is rossz minőségben, és csak nyivákolás.Az fm rádió 2db 1.5V elemmel üzemel. Ahhoz kérdeztem az akksit.
-
demars
addikt
Sziasztok!
Egy kapcsolási rajzon ha annyi szerepel egy ellenállásnál, hogy 1K, 100K azt honnan tudom, hogy mekkora teljesítményű kell oda?
Hestore oldalon 0,25-3W-ig kapni. Ha nincs kiemelve, hogy pl minimum 2W-os, akkor elvileg a 0,25-ös elég??
(Az számít, hogy fém vagy szénréteg ellenállás?)Köszönöm
-
#32277248
törölt tag
válasz
lanszelot
#86454
üzenetére
Hi.
1. Vannak nem polarizált és polarizált kondenzátorok, ez utóbbiak főleg elektrolit kondik ( de van más is) ezeknél figyelni kell a + és - lábakra.
2. Hangolókondenzátor magyarul változtatható kapacitású (ertekű) kondenzátor.
3. Ez egy ic, sok fokozattal belül és sok lábbal kívül, ez a lelke az egésznek.
4. Szerintem kezdj 3gy egyszerűbbel (AM) azzal lehet ismerkedni, ha az már működik jöhet egy FM.
5.
Ki6.
Nem kell semmi.7.
Jó lesz ez is.
Most nézem az általad megnevezett ic adatlapját, csak max 1.6 voltról üzemel, így a 3.7 voltos li-ion aksi felejtős. Egy AA ceruzaelem pont megteszi, arról is elmegy hetekig. -
lanszelot
addikt
Hello,
Egyetemen beiratkoztam az elektro klubba.
Nagyon minimális elmeletet veszünk, és kapott cuccokból össze állítunk ezt azt.
Ma egy kis rádiót készítettünk.
De semmit se mondtak róla.
Alkatrészek /én keresgettem ki netről, lehet valami nem az amit írtam, a kódok az tuti/:
2db 100k -ellenállás
2db 1k -ellenállás
1db 270 ohm -ellenállás
2db 0.1uF 104 -kondenzátor
1db 0.01uF 103 -kondenzátor
47uF 25V -kondenzátor
BC548B -bipolar tranzisztor
SUM TA7642 14B02Y -AM rádió detektor IC
Tuning capacitor TTWM - ezt nem tudom mi magyarulKérdéseim:
1.- 103 és 104 kondenzátorokat mindegy hogy raktam be
de a 47uF kondenzátornak már jelölve volt a lába, azaz azt nem mindegy hogy rakom be.
Miért? Mi a különbség, hogy az egyik mindegy a másik nem?
2.- Tuning capacitor az mi? Potméter?
3.- SUM TA7642 14B02Y AM rádió detektor IC - Ez mi? Tranzisztor?4.- Nézegettem ilyen szetteket ebay-en /UK ban élek/ , de nagyon sok fele van.
Pl fm rádió, amit még használni is lehetne. De nem tudom melyik ami használható is.
Ami nem sistereg, recseg. Hanem lehet neki örülni, hogy én raktam össze, és az erősítőmre dugva, hallgatható is.
5.- Ezek általában 2db 1.5V elemmel működnek. ki lehet váltani 3.7V akksival?
Tele van velülk a net 3.7V 800mAh 2.96Wh Töltés limit 4.2V /SL-1102A/
6.- Simán vagy kell hozzá ellenállás, vagy más is kell? Ha kell mi kell hozzá?
7.- USB töltő is kell gondolom hozzá, az milyen? Bármelyik 3.7-es jó? pl TP4056?Nagyon nagyon kezdő vagyok, semmit se tudok. Kerlek úgy írjátok, hogy értsem.
Tudom sok kérdést tettem fel, de nem tudom senkitől megkérdezni. -
aujjobba
addikt
Az a nagy ötlet, hogy csináljak egy műterhelést, kb. 5-24V forrást terheljen 0-5A állíthatóan.
Fogtam egy klasszik NPN-es konstans áramforrást, felfordítottam és PNP-ket raktam be, hogy a feszültség referenciát testhez képest tudjam beállítani.
Ez így ad is neki 7-8mA-t, az (A) ponton megjelenik 4.5-4.8V, a többit elfűtik a tranzisztorok és ellenállások.
Na ide csatlakozna (A) és test közé egy tekerőpoti, az be az opamp-ba, ami hajtja a FET-et.
Oké azt már látom, hogy az IRF510 nem lesz jó, ha 5V a bemenő, az kevés a gate-nek.
Ezen kívül működhet ez, vagy van valami amit nagyon benézek?
A referenciás bohóckodás helyett jobb lenne valami lineáris regulátor?
Igazság szerint van itthon 2n2222, 3904, 3906, IRF510, bs170, 2n7000 mindből 8-10db amivel kezdeni akarok valamit
-
Batman2
addikt
Ha a kapcsoló valamelyik táp ágat kapcsolja (piros, vagy fekete vezeték), akkor micsoda a sárga vezeték ?
Amúgy az IC valami áramgenerátor féleséget valósíthat meg, gondolom PWMmel, a 0,51ohmos figyelő ellenállás által. De hogy mitől nem világít, nem tudom.
Az akkuban van elég szufla ?
Nem esik a feszültsége túlságosan terhelésre ?
Ha nem, akkor csak valami kontakt hibára gondolnék, akár valamelyik smd alkatrész forrasztása is lehet hibás.
Megnézheted még a schottky vezetőképességét és az U2-es 1-es lábán a feszültséget, negatív táppont, ott szerintem valami stabilizált érték kellene legyen, amit U1 állít elő.Üdv.
-
mezis
félisten
válasz
Batman2
#86450
üzenetére
Kattanós, fizikai kapcsolója van. Ellenállásmérővel is ellenőriztem, 0Ω a kapcsoló ellenállása.
Gondolom az IC lenne a PWM "esze", a 3400-as tranzisztor meg a "végrehajtó".
Ebben a nem működő állapotban a két ellenállás és a 3400-as közös pontján 10V egyenfeszültség van. A 3400 másik két kivezetésén 0V van.
Nézzek rá oszcilloszkóppal?
-
mezis
félisten
Üdv.!
Küzdök egy akkus lámpával, pontosabban az elektronikájával.
A kapcsoló jó. Korábban hol világított a LED-je, hol nem. Most már sosem világít.
20V-os akkuról működne.
LED is jó, kipróbáltam 33Ω-os ellenállással 20V mellett. 9V körül nyit és 10V körüli feszültségesés van rajta. Azt még tudom a LED-ről, hogy 320lm fényáramot produkál a lámpa, így a 100lm/W-al számolva, kb 300mA lenne az üzemi árama.
Az áramszabályozás a negatív ágon van. A parallel 47 és 39Ω ellenállások eredője 21Ω. Ez azt jelentené hogy kb 2W-ot elfűtene a LED 3W-ja mellett? Minek ehhez bonyolult elektronika, elég lenne egy 30Ω-os ellenállás is.
Sajnos az IC anonym.
-
Batman2
addikt
válasz
Barret001
#86446
üzenetére
Egyet értek,
a lúgos akkuknak igaz elég rossz az áram tárolási hatékonyságuk, de talán még az ólom akkuknál is zöldebbek, még mérgező anyagot sem tartalmaznak és legalább 20, de akár 50 éves élettartamot is olvastam róluk!
Helyhez kötött áramtárolóként szintén kiválóak! -
Batman2
addikt
válasz
fatpingvin
#86443
üzenetére
Kevésbé igênyes a lítiumhoz képpest, tűrőképesebb,nem igényel annyira precíz elektronikát,
természetesen az ára is lényeges szempont, jóval olcsóbb, pláne az egyszerűbb, folyadékosak,
a nagyobb tömeg és térfogat igénye helyhez kötött alkalmazásokban, háttértár, szünetmentes áramforrás, szigetüzem, nem gond,
Rendkívül egyszerű a felépítése, semmi különleges, ritka anyag nem szükséges az előállításához, 100%-ban, olcsón, egyszerűn újrahasznosítható, ami már évtizedek óta megoldott, kiforrott technológia (nem az indiai háztáji módszerre gondolok).
Az előállítása is egyszerű, se űrtechnológia, se nanotechnológia nem szükséges hozzá.
Ha valaki zöld enetgia rendszerrel foglalkozik, akkor az is lényeges, hogy az áram tárolása, az akku mennyire zöld és ebben biztosan nem a lítiumos technika az első! -
Barret001
addikt
válasz
tordaitibi
#86445
üzenetére
Az hogy milyen akkut használnak,függ a felhasználható hely méretétől is. Ha van bőven hely,akkor akár a lúgos akku is szóba jöhet,ráadásul nagyon tartós konstrukció. Több szempont alapján választunk akkut,mindegyik fajtának van létjogosultsága.
-
válasz
fatpingvin
#86443
üzenetére
Ára.
Valamint létezik valóba nagyteljesítményű ciklikus, 70% DOD mellett is több 1000 ciklusos.
Csak annak köze nincs a munkaakkunak reklámozott pár 100 ciklusú AGM technológiához, úgy hívják targonca akku.
A saját speckó töltőjével ami a megfelelően kialakított cellákba csőrendszeren buborékoltatja az elektrolitot és automata a deszt.víz pótlás is.
Árban kb. félúton van egy hasonló teljesítményű lifepo pakknak.
Egyébként munkaakkunak PV vagy hajó üzemmódban még mindig a jobb az elárasztott, magyarul lötyögő kénsvas elektrolitos kivitel mint a gel félék. Csak ugye ez nem gondozásmentes. -
Barret001
addikt
válasz
fatpingvin
#86443
üzenetére
Autóba jó
Más nem jut eszembe,az árán kívül... -
Dr. Szilikát
őstag
válasz
daninet
#86433
üzenetére
SSR nem tudom, honnan jött ide, triac van benne, amivel egyenáram nem kapcsolható (ki). Bekapcsolni tudna éppen, de csak nullátmenetnél képes elengedni, ami egyenáramnál nincs. Ráadásul feszültség is esik rajta, ami probléma, nagyobb áramoknál.
Krups automata kávégépben van például a bojler fűtésére triac, amit relé köt át. Így a relé nem ég be, mert a triac után kapcsol, ez meg nem melegszik, mert átköti a relé.
Li-ion akku 4,2 V-on nincs még tele, ezen a feszültségen kell tartani (CV-szakasz), míg a felvett áram 0,1C értékre esik vissza.
12 V ólom-savas akkut 14,4 V-on kell tartani, míg a felvett áram 0,02C értékre esik vissza, ekkor lesz tele. Tovább főzni nem jó ezt sem.
Más eset viszont a készenléti használat, amikor 13,6 V-on tartjuk, ami sokáig maradhat rajta. Ezt nevezik tartófeszültségnek is.
-
Dr. Szilikát
őstag
válasz
Batman2
#86439
üzenetére
Ez arról szól, hogy van egy wifis relé, amire opcionálisan lehet kötni falikapcsolót is, így azzal is vezérelhető. A falikapcsolót ilyenkor csak a processzor figyeli, azaz nem 230 V-os ág.
Viszont a szimpla relé nem kezel dupla csillárt, ráadásul a falikapcsolóhoz sem építhető, mert nullát is igényel a saját tápjához.
-
Batman2
addikt
válasz
Speeedfire
#86412
üzenetére
-
DonThomasino
veterán
válasz
Donki Hóte
#86437
üzenetére
Egy mar kozolte hogy nem tud vele mit kezdeni.
-
válasz
DonThomasino
#86435
üzenetére
Szerintem ez még nem nagy baj, nagy baj majd akkor lesz, ha a profi szerelő közli, hogy a cucc gazdasági totálkáros, mert a javítása többe lenne, mint amennyi a készülék piaci értéke.
Mi sajna így jártunk egy SONY DVD lejátszó - HDD felvevő kombóval
-
válasz
daninet
#86430
üzenetére
Nagyon rosszul tudtad.
Megintcsak 24v rendszerbe,
ólomakku standby (ez az UPS üzemmód) korlátlanul, évekig akár, 27,6V.
Autós üzemben 28,8V.
Amit mondtál, 6S liion max. 25,2V.
Barret jól mondja, Te a nyugalmi feszültséget nézted, de az nagyon nem a töltési feszültség.
Szerk, Te ugye még kicsibe játszol
neked jó lehet a diódázás. -
kuntics
aktív tag
-
daninet
veterán
válasz
tordaitibi
#86403
üzenetére
btw gondolkodtam ezeken amiket irtál és szerintem ha mikrokontrollerrel és egy voltméterrel figyelnénk a diódán áthaladó áramot majd egy relével egyszerűen kiiktatnánk ha az áram átfolyik rajta kevesebb mint egy tizedmásodpercig lenne csak rajta disszipáció. Nem lenne olcsóbb az áramkör, mert szükség lenne a nagy diódákra, de nem kellene benyelni a veszteséget. Reléből meg van amekkorát csak akarsz lényegében fillérekért, SSR 20ms alatt nyit ami alatt a ciklus is lefut a mikrokontrolleren.
-
Barret001
addikt
válasz
tordaitibi
#86426
üzenetére
Gondolom 4,2-vel számolt cellánként.
-
daninet
veterán
válasz
tordaitibi
#86426
üzenetére
24V ólom akku nem 25.77V körül van 100%-ra töltve? Ami a 6S lion akkunak a 25.2V-jához nagyon közel van.
-
válasz
daninet
#86405
üzenetére
"a 7s még messzebb áll szerintem feszültségekben az ólomsavastól."
??? Mert? 24voltba gondolkodva, egy UPS az ólomakkukat 27,6volton tartja.
Ez egy 7 cellás liionnál 3,94V/cella azaz tökéletes, itt maradhat évekig.
6 cellánál amit Te írsz, ez 4,6V cellafeszültség, ez durva túltöltés.
Lifepo még durvább mert az max. 3,65V/cella.
Vagy hol veszítettem el a fonalat? -
#32277248
törölt tag
válasz
DonThomasino
#86424
üzenetére
Házilag sehogy, el kell vinni olyanhoz aki látott már ilyet, és ha kell állít a lézeráramon, fejmagasságot ellenőriz meg szemábrával az átvitelt is megnézi, ez alapján elődönti, hogy kell e cserélni vagy sem.
-
#32277248
törölt tag
válasz
DonThomasino
#86422
üzenetére
Nem tudok róla, hogy külön kapható hozzá fej, kompletten meghajtóval kapható ak96-01579A cikkszámon. Kiindulási alapnak talán jó, keresgélni kell, hátha van hozzá csak fej is. Amúgy a d8200-ban ugyanez a meghajtó van.
-
#32277248
törölt tag
válasz
DonThomasino
#86420
üzenetére
Egy lencse de 3 fej kombinációja, a BR a DVD és a CD is más hullámhosszúságú lézert használ. Szóval simán lehet fejhiba.
-
DonThomasino
veterán
válasz
Barret001
#86418
üzenetére
Pont ebbe kéne segítség, hogy most akkor hány fej és lencse van.
Tudtommal, ezekbe az újakba egy lencse és fej van ami már képes fókuszálni,
attól függően hogy BR DVD vagy CD lemez van benne.@Jarod1: Legutolsó fw, és már gyári reset is volt.
Ez lenne a pontos típus: [link]
-
Jarod1
veterán
válasz
DonThomasino
#86415
üzenetére
nézd meg firmware a legutolsó van-e rajta.
-
Barret001
addikt
válasz
DonThomasino
#86417
üzenetére
Nem értek hozzá,de esetleg nem fejhiba? Nem hiszem,hogy 3 féle lemezt egy fejjel olvassa,attól függetlenül,hogy 1 lencse van benne. És erre gondolok.
-
Teasüti
nagyúr
válasz
DonThomasino
#86415
üzenetére
PC-n vmi jóféle meghajtóval be kéne szkennelni a CD-t, hogy egyáltalán mennyire érintett a bit rotting kérdésben. Ha kizártuk az adathordozó hibát, akkor kezdenék csak feltenni ilyen kérdéseket, hogy adott meghajtó miért nem működik. A CD-k meg amúgy se védettek, ha jól emlékszem az adathordozó réteg közvetlen ki van téve a környezeti hatásoknak bármiféle védelem nélkül. DVD egy fokkal jobb volt, a BD meg már egész átgondolt tervezés a lemez hosszútávú integritásának megőrzése szempontjából - főleg a nem organikus adathordozó réteg bevezetésével. Szóval ha e három közül a CD-t nem olvassa, akkor én a CD-t vizsgálnám először. Pláne mivel valószínűsítem nem mai gyártmányú lemezről lehet szó.

Én szerintem már közel 20 éve nem láttam CD-t közelről. Engem meglepne ha előkotornék egy gyári audio CD-t és beraknám és még működne. Az írott lemezek közül meg már egy se olvasható odahaza. -
DonThomasino
veterán
Asztali DVD lejátszó javításban van esetleg tapasztalt kolléga?
Adott egy pár éves BR DVD CD lejátszó.
Mindent hibátlanul olvas kivéve a CD t
eredeti írott lemez nem számít, és ha olyan kedve van néha mégis lejátsza.
Járt már szerelőnél , de nem tudott vele mit kezdeni,
mert állítólag 1 lencse van benne
és ha az a gond akkor a BR és DVD lemezekkel is gond lenne. -
Speeedfire
félisten
válasz
Dr. Szilikát
#86413
üzenetére
Hát, sehogysem szimpatikus.

Köszi mindenesetre
-
Dr. Szilikát
őstag
válasz
Speeedfire
#86412
üzenetére
Nem csillárkapcsoló a 3. sem, csak azt szemlélteti, hogy beiktathatsz alternatív kapcsolópárt is. Vagy ráköthetsz szimpla kapcsolót is (2. ábra), amit az okosrelé kezelni képes, így manuálisan is vezérelheted a lámpát.
Ehelyett egy lehetőség, hogy a falikapcsolót felnyomod állandóra, az okosrelét pedig a csillárba telepíted. Így persze csak egy ágat kapcsol, vagy amennyi lámpát rákötsz direktben egy ágra. Így nem kell külön nullát vezetni a falikapcsolóhoz, viszont azt csak áramtalanításra tudod használni.
-
Dr. Szilikát
őstag
válasz
demars
#86410
üzenetére
Ilyen esetben egy 12 V-os dugasztáp is megfelel. Vagy például gyakori a lomtárakban a régi modemek, vezetékes telefonok trafós AC adaptere is, ami 8-9 V névleges értékű (terheletlenül több). Ha csak egy diódát rákötsz, már az is képes megemelni egy autóakkut annyira, ami szükséges.
Más kérdés, ha az akku károsodott, cellazárlatos. De egy jó akkunak nem kell sok. Nem elméletből írom, tapasztalat is. 12 V / 1A dugasztápot használtam, hamar megemelte (kapcsolóüzemű).
Másik a trafós 12 V-os dugasztápok, ami nem stabilizált, terheletlenül 16-17 V is mérhető. De az akkut rákötve, az ráterhel és lehúzza a saját szintjére. Ezt nevezik részben áramgenerátoros jellegnek, így még töltőként is használható, bár kisebb akkut egy éjszaka 14,4 V fölé is húzhat, ami nem jó, korlátozni kell.
-
demars
addikt
Sziasztok.
Kereső nem vezetett eredményre, így megkérdezem:
Autó akkumulátor töltő kapcsolási rajzot tudna valaki adni? Van okostöltőm, de a lemerült akkut nem mozgatja meg.
Fater régi töltőjét elkérte egy ismerőse, azóta nincs meg 
Bss elektronika oldalán van fent, az viszonylag egyszerű. Valaki ránézhetne, hogy az úgy rendben van e!?Köszönöm
-
#70211840
törölt tag
Egy saját projecthez keresek Bluetooth 5.x Audio Transmitter-t. Nem komplett eszköz kellene, hanem csak beépíthető modul. Van esetleg ötletetek, hogy hol lenne értelme ilyet keresnem?
Esetleg valakinek van tapasztalata ilyennel? -
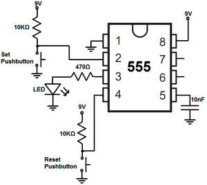
Dr. Szilikát
őstag
válasz
aujjobba
#86394
üzenetére
555 IC 4-es lába a Reset, amit + tápra kell kötni, hogy működjön, jelen esetben a vészjelzést adó astabil multivibrátor.
Csakhogy így nem jó, mert a reset állapothoz (némításhoz) nem elég levegőben hagyni a 4-es lábat, hanem le kell húzni GND-re. Az IC belső rajzán is látható, hogy egy PNP tranzisztor bázisa a reset, ami levegőben lógva vagy nem csinál semmit, vagy zavart vehet fel, ezért szokás pozitívra kötni, alapesetben.
Maga az elgondolás, hogy a 2N3906 bázisát egy LED-en és ellenálláson keresztül húzná le GND-re, úgy működhetne, hogy a LED-et fordítva betenni, meg a bázist is inkább kisebb áramra igénybe venni. A 2N3906 adatlapján 10 mA bázisáramig mutatnak egy görbét, annyit még biztosan bír, ezek szerint.
De a logika sem az igazi, mindkét műveleti erősítő invertáló bemenete kapja a referenciát, noninvert a mérendő feszültség. Így emelkedő feszültségre fog a kimenet magas szintre billenni. Ha kétféle feszültséget állít be, előbb az egyik, utána a másik kimenet is.
Most nem boncolgatom tovább, idő hiányában, de át kellene variálni azt az áramkört.
-
Barret001
addikt
válasz
tordaitibi
#86404
üzenetére
Szerintem felesleges a bms,ha tudod figyelni az akkukat.Semmi értelmét nem látom,évente 2-3 balansz,és ennyi.Alig másznak el a feszültségek.Legalább is nálam,pedig bontott vegyes cellák! Pár napja néztem,tizeden belül voltak.
-
#32277248
törölt tag
válasz
tordaitibi
#86404
üzenetére
Akkor ne használd mint BMS hanem csak monitorozásra. Kifejtem mire gondolok, megveszed a legolcsóbb mezei 7s bms-t ami wifi képes, de nem a charger bemenetén keresztül töltöd a celláidat hanem direkt az aku sarkain, lásd a képet. Így monitorozni tudod az anomáliákat, és nagy árammal tölteni/kisütni a cellákat. Vagy hülyeség amire gondolok? Ha meg nyugodtabb szeretnél lenni 10A aktív balancer van 20k alatt, azzal kiegészítve még a cellák vándorlása is kiküszöbölhető. Másik, egy mezei bms fetjeit nem lehet megtoldani valami izmosabb fettel? Ha tud 10A de te megtoldod 5x100A fettel az nem megoldás? Tudom, hogy a balanszolás így nem megoldott de arra ott a már említett készen kapható áramkör. Nagyon nagy hülyeség amit mondok?
-
daninet
veterán
válasz
tordaitibi
#86403
üzenetére
a 7s még messzebb áll szerintem feszültségekben az ólomsavastól. Én a projektemhez 6s-ben gondolkoznék az sokkal közelebb van. Kisütéshez valami CV modul kellene akkor ami tud boostolni meg leléptetni, töltéshez meg csak step-down mert a töltőfesz ugyis CV és magasabb. Elvesziteném a töltöttség mérés opciót a PSU-n mert mindig telinek érzékelné, de ez legyen a legnagyobb gond. Úgyis tudod mennyit megy a rendszered PSU-ról, nekem nut inditja a szerver leállitását x percen belül. Egyelőre csak "kicsi" telepben gondolkoznék, a két kicsi 7Ah ólomakku helyére berakni annyi 18650-et amennyi befér. Tippre 36 cella. Talán 24. És már ez is necces mert hatosával lennének csoportositva ami lehet kicsit sok.. lehet akkor kettő 3s elrendezés kellene.
Nem biztos egyébként, hogy a lassú töltés gond. Mármint bizonyos applikációknál. Pl PSU-nál belefér mert ritkán van áramszünet. Illetve lassan töltve ha jól tudom speciális töltésgörbe nélkül is kicsivel többet beléjük lehet nyomni.egyébként ha valaki kitalálna és megtervezne egy olyan bms-t ami ólom akkukat szimulál azzal pénzt lehetne keresni

-
válasz
#32277248
#86400
üzenetére
De igen a smart BMS pontosan jó lenne nekem, csak ami teljesítménybe megfelelne az 90-100ezer Ft. 7 darab 360Ah cella. Itt a mezei bms ami 2-300milliamperrel balanszol, annyit ér mint halottnak a csók. 5-10A aktív meg árban lásd fenntebb.
Így egyelőre BMS és balanszer nélkül tervezem az indulást, amúgy speckó akkukat használok, bontott E-Car pakkok, 2019-es gyártásúak, 3 évet mentek és századvoltra egyformák jelenleg is, 3mV-on belül vannak. Vagyis nem kötelező a bms meg a balansz ha szigorú a gyártási tűrés.
Deviszont ugye az ördög nem alszik, ezért gondolkodtam el egy ilyen, még megfizethető 10-20ezer forintos cellafelügyeleten. -
válasz
daninet
#86395
üzenetére
Énnekem is pont ez problémám és nincs korrekt megoldás. Nekem van 7 darab 3,6V/360A litium pakkom és van 2 darab 12V/100Ah ólomakkum.
Igazad van nagyon közel vannak a feszültségek de sajnos semmiképp nem hozható össze mert a PB-t agyonvered kisütésnél is meg töltésnél is.
Példa 24V rendszernél:
PB nem mehet lejjebb terhelve 23votnál, az csak az akkueladók rózsaszín álmaiban van hogy 21voltig ki lehet sütni, igen persze csak akkor a ciklusszám 100 se lesz.
vagyis PB-23V, ez liionál még csak 3,28V azaz 7-es pakknál
PB=23V liion=21V de mehet lejjebb is. Azaz megölöd az ólomakkut 50-100 cuklus alatt.
Töltés, PB vízbontási határ 28,8V, de ezt nem ajánlom, inkább a 28,4V kontra liion 29,4V. Kiforralod a PB akku lelkét is már rövid távon is.
Ugyanez LifFepo, 8 cella kell, kisütés 20/23V azaz PB gyilkosság szó szerint, mélykisütés, töltésnél 28,8/29,2V azaz sok.
Arról szó se essen hogy a litium alapúak röhögve veszik az 1C töltést, PB akkut ezzel azonnali gyors halálra ítéled, ott max, 0,2C de az is necces. A két akkutípus ráadásul totál eltérő töltésimkarakterisztikát igényel, különösen a töltési görbe vége felé.
Vagy, összehozható de értelmetlen mert annyira kicsi tartományba tudnak összedolgozni hogy elveszíted az össz kapacitás kb. felét, és nagyonnagyon oda kell figyelni a töltési paraméterekre, akkor meg minek a hibrid megoldás, több a veszteség amit nyerni lehetne.
Van mankó megoldás nagyteljesítményű diódákkal, irgalmatlan több100W veszteségekkel és van profi megoldás szintén 2 darab nagyteljesítményű diódával és +kell egy külön sztring a tetőre meg mégegy töltésvezérlő.
Ez meg árban horror valamint 50-100 ampernél a diódák is rendesen diszipálnak és elveszik rajtuk 100-120W ami nem kevés.
Bocs ha ennyire nagyba gondolkodok de előbb-utóbb Te is eljutsz majd a 3-500Ah, 24 vagy 48V rendszerig ha most elkezded és ott viszont már nagyon számítanak ezek a kilowattok tartományában.
Bocs a kisregény TLDR miatt de azthiszem mindent leírtam ebben a témakörben. -
#32277248
törölt tag
"Nem veled van bajom, hanem a rajzzal"
Ezt nem értem, senkisenem csinált semmitsenem senkineksenem.
Bocs ha hülyén fogalmaztam, nem akartam duzzogó óvodásnak hatni.
A kapcsolás az opamp után valóban több sebből vérzik, de az eleje szerintem rendben van, és az adott feladatra alkalmas lehet. Csak közben kiderült, hogy más a feladat.

Ja itt találtam: http://www.circuitdiagram.org/battery-high-low-alarm-for-multiple-batteries.html
Új hozzászólás Aktív témák
- Apple asztali gépek
- urandom0: Száműztem az AI-t az életemből
- Kertészet, mezőgazdaság topik
- Milyen processzort vegyek?
- Real Racing 3 - Freemium csoda
- Call of Duty: Modern Warfare III (2023)
- Az SK Hynix elárulta, hogy meddig nem lesz elég memória
- SörcsaPH!
- EU-s vám vethet véget a nagyi temus vásárlási lázának
- sziku69: Szólánc.
- További aktív témák...
- Új DELL UltraSharp U2722DE 27" monitor QHD LCD IPS 27% ÁFÁs
- Samsung Galaxy S23 Ultra 5G 512GB, Kártyafüggetlen, 1 Év Garanciával
- HIBÁTLAN iPhone 13 mini 128GB Pink -1 ÉV GARANCIA - Kártyafüggetlen, MS3840
- Azonnali készpénzes félkonfig / félgép felvásárlás személyesen / csomagküldéssel korrekt áron
- HIBÁTLAN iPhone 15 Pro 256GB Black Titanium -1 ÉV GARANCIA - Kártyafüggetlen, MS3503
Állásajánlatok
Cég: BroadBit Hungary Kft.
Város: Budakeszi
Cég: ATW Internet Kft.
Város: Budapest



)


Én sem értek hozzá.



Fater régi töltőjét elkérte egy ismerőse, azóta nincs meg 
ekkold
