Hirdetés
- D1Rect: Nagy "hülyétkapokazapróktól" topik
- Magga: PLEX: multimédia az egész lakásban
- bambano: Bambanő háza tája
- sziku69: Fűzzük össze a szavakat :)
- sziku69: Szólánc.
- droidic: Windows 11 önállóság nélküli világ: a kontroll új korszaka
- Luck Dragon: Asszociációs játék. :)
- [K2]: Synology NAS és a felhő
- Brogyi: CTEK akkumulátor töltő és másolatai
- eBay-es kütyük kis pénzért
-
LOGOUT
Ez itt, az elektronikával hobbiból foglakozók fórumtémája.
Lentebb összegyűjtötttem néhány elektronikával kapcsolatos, hasznos linket.
Új hozzászólás Aktív témák
-
demars
addikt
A kettős tápegység az szimmetrikus tápegység?
Ha egy kapcsolásnál szükségem van pl +3V és -3V ra azt hogy oldjam meg? Egyszerű labortápom van itthon.
Neten van fent több szimmetrikus táp kapcsolási rajz, nem is tűnnek bonyolultnak. Érdemes "építeni" egyet, vagy van más lehetőség is? -
Bátya, szerintem fordítsd meg a sorrendet... itt vagyunk, hejj.

Tamy: nekünk macskánk is van ÉS úgy van egy halom egér (övék a szerszámos, fel kellene gyújtanom
)...
Technikailag a kínaiak egy elég jó minőségű hőmérős vezérlést csináltak: kalibrált műszerhez mértük a cégnél is, illetve hazahozhattam egy kvázi folyamatosan mérő hőmérőt. Idő/hőfok excel-t és grafikont adtak a cégnél, mikor letöltötték az adatokat.A baj annyi, h a fűtőszál túl nagy, nincs egy kisebb mellette, felfűtéskor túllövi a célt, jelentősen (4-5°C is sok itt). A vezérlés nem szimulálja a kotlóst (napi egyszer visszahűtés, friss levegő), ezt kézzel oldottuk meg: le kell venni a fedelet pár percre. Majd megint szórakozni a hőfokkal, fűtsön-ne fűtsön. A hőfok lassabban stabilizálódik, a nyitogatás miatt a pára is, kelési aránynak nem használ.
A megoldás annyi, h kínai vezérlés kuka, wemos D1 + dallas + AHT20 szenzor, 12 V venti kapcsolgatása, forgató kapcsolása, 2 fűtőszál (a gyári és egy kisebb) kapcsolása SSR reléken át. Itthon minden adott hozzá, de folyosót ledesítek... ESPhome-al kellene, amit sosem használtam...

-
Zenex
friss újonc
Negy kár, hogy ez a topic 18 éve halott. Ugyanakkor frissítva vagyon, tehát csak az a baj, hogy senki nem néz bele. Miért van ez?
-
válasz
leweegee
#90594
üzenetére
Nekem is hasonló van. Arra kell figyelni -szerintem-, hogy van a variálható rekeszes és a fix. A fix az nem potyog ki, nem "folynak" egybe alatta a cuccok, a variálhatós nem jött be nekem.
Ezen kívül fagyisdobozok és tejfölös meg halkajás vödröcskék tucatja a kamrában, a nagyobb bármikre. -
-
aujjobba
addikt
SMD alkatreszek tarolasara milyen dobozt/fiolat hasznaltok?
ESD vedelem nem feltetlen szukseges, ellenallast meg kondit tartanek benne. -
válasz
ojoba1
#90578
üzenetére
Richtig oldalról van lefényképezve, nehogy lássuk a lényeget, a csatlakozófelületet.

Amit meg a 90576-os hozzászólásban írtál, az a szűkszavúság miatt nem egyértelmű. Csak annyit írtál: 4 pines
A pin a tűt jelenti, de az rohadtul nem mindegy, hogy egy csatlakozóban van négy pin, mint az általam linkelt képen - avagy négy db csatlakozóban van egy-egy-egy-egy. Ééérted!Ne úgy kelljen kicsikarni az infómorzsákat!

-
Armagedown
őstag
Milyen széles kapton szalagot érdemes venni, ha meg akarom védeni az alkatrészeket a hőtől?
-
leweegee
aktív tag
válasz
ViZion
#90587
üzenetére
Persze nagyvonalakban mesélek, lefingott hűtők lettek átalakítva, főleg eliwell vezérlővel pt100 szondával szabályozva a hőmérséklet, amit szintén lefingott hűtők olvasztóbetétje állít elő (hűtős ismerőstől korlátlan alapanyag ingyé
) aminek a hőjét venti kavargatja. Van kicsit komolyabb megoldás is, ahol szintén eliwell a vezérlő de már páratartalom és hőmérséklet szabályzással, kombinált erzekelővel és vízbe lógatott fűtőbetéttel van megoldva a pára, a meleg levegő meg ugyanúgy mint a másiknál. Ha kicsi a fűtőbetét nincsenek nagy túllövések, és a vezérlő is elég jó hiszterézissel dolgozik. A visszahűtésre én egyszerűen egy mechanikus időzítőórás aljzatot használok, azt úgy lövöd be ahogy jól esik. Ha ettől is szaftosabb részletek érdekelnek keress bátran priviben, ne itt offoljunk. 
-
válasz
Dr. Szilikát
#90585
üzenetére
"túl lassúra véve bizonytalanná válik az elindulás, bekapcsoláskor."
V.Stryker: így van, ahogy a Dr. írja. Aprón kell keresni PC ventivezérlőt, ami tud boost-ot. Nekem van egy Scythe, ami ezt tudta. Bekapcsoláskor minden maxon, majd leveszi -akár az indulási fesz alá is a feszültséget (csillió féleképp tud szabályozni, hőszenzorok, stb.).
Ócó kínai egypotis ventivezérlőket nem ajánlom, boost nincs, de szabályozható, viszont hamar el is hullanak. Nem tudom, h mi a feladat, mennyi a rászánható összeg. [link]leweegee: hmmm... nekem fürjkeltetőm van (csirke is, de más tartó van benne), viszont a vezérlése (kínai, de a jobbféle) nem tetszik. Publikus, amit építettél? Csak hátha "kölcsönözhetek" belőle megoldásokat, az enyém még csak terv, visszahűtést szeretnék és a túllövéseket minimalizálni.
-
Dr. Szilikát
őstag
válasz
V.Stryker
#90579
üzenetére
Ezt így nem lehet kiszámítani, próbálkozni lehet, de túl lassúra véve bizonytalanná válik az elindulás, bekapcsoláskor.
Régen én 100 ohmos (képcsöves TV-ből bontott) huzalpotméterrel lassítottam egyes ventilátorokat, amivel be tudtam állítani a kívánt fordulatot.
Az érték utána be is mérhető, fixre cserélhető. Teljesítmény is igény szerint.
-
petyus_
senior tag
sziasztok!
30 (max 40) ezer forint környékén tudnátok ajánlani forrasztópákát/állomást? Ami fontos, hogy M900/T18 kompatibilis legyen, ezzel használnám (3D nyomtatott tárgyakba menetet illeszteni), ezenkívül néha apróbb munkákhoz (pl nyákra forrasztani vezetéket).
-
aujjobba
addikt
válasz
chrome11
#90580
üzenetére
Melyik a H programnyelv?
Ennyit talaltam rola, de ez nem hiszem hogy az, amirol te beszelsz:
Language H is a proprietary, procedural programming language created by NCR based on COBOL. The first compiler was developed in August 1962 to run on the National-Elliott 405M and produce object code for the National-Elliott 803B. It is believed that the "H" stands for John C Harwell.
-
chrome11
csendes tag
válasz
Reggie0
#90549
üzenetére
Koszepen, akkor terjunk a gyakorlati reszre:
Leptetomotoroknal azert sokmindent megadnak, csak nem a webshopokban, hanem az adatlapon.
Azokat hol lehet megtalalni?
Van valahol katalogus, vagy adatbazis?Amiben nagoyn elterhetnek a teljesseg igenye nelkul:
Ezeket nem ertem, tudtommal a lenyeg az, hogy adott ido alatt adott szamu impulzulssal megtortenjen a kivant pozicioba eres
Lehet kapni altalanos celu vezerlessel egybeepitett, ugynevezett smart leptetomotorokat is, ahol mar csak par parametert kell beallitanod es kuldeni a vezerlest.
Linket tudnal adni, hogy ezeket hol es milyen neven lehet megtalalni?
Valamint erre vonatkozo leiras, oktatoanyag, hogy ezeket hogyan kell kezelni?
MAris jobbnak nez ki, mint megtanulni C meg H programozasi nyelveket.
-
V.Stryker
nagyúr
Sziasztok,
Adott egy kis 4x4cm-es ventilátor, ami 12Voltos és fix 5000 fordulaton megy. Mekkora ellenállást kéne valamelyik ágba besorolni,hogy olyan 2000-es fordulatra lecsökkentsük a fordulatszámát?
-
ojoba1
csendes tag
Sziasztok!
A fórumon nincs véletlenül valaki aki kábel készítésben jártas? Egy kombájn fedélzeti monitorjához(bnc bemenet) szeretnék 3 kamerát(4 pines) csatlakoztatni.
Köszönöm!
-
válasz
balazs1956
#90552
üzenetére
Csak infó, 230 V triac dimmelhető LED tápegység: [link]
Saját projecthez kerestem tápot, ezt is listázta, megosztom, ha mégis kellene. -
-
-
Reggie0
félisten
válasz
tordaitibi
#90566
üzenetére
En lehet a helyedben kiprobalnek egy cypress psoc 059 kitet es annak a programozhato analog/digitalis egysegeivel megepitenek egy szkennelo komparatort. A 1.8V-5V-ig mukodokepes.
-
Reggie0
félisten
válasz
Dr. Szilikát
#90562
üzenetére
Kivetel amikor bugos a tap. Az egyik ilyen bug, hogy elfelejti visszallitani 5V-ra magat es akkor egy pillanatig nagyobb feszt kap az eszkoz amig le nem kommunikalja a feszultseget/aramot ujra. Ez a bug altalanos volt a dugasztapoknal, volt is kisebb botrany belole.
Amugy usb 3.2 PD-nel lehet valoban tolto a dugasztap is, mert a szabvany nem kotelezo tudaskent CV/CC uzemmod programozasat is lehetove teszi. Ezekbol szokas is faek egyszeru "labor"tapot epiteni.
-
válasz
aujjobba
#90565
üzenetére
Liion akku figyelő 7cellás pakkhoz, lesz belőle 14 darab.
1 cellán 2, az egyik körnek kéne 3,1V alá eséskor állapotot váltani, ha megjön a töltés és visszamegy 3,3V fölé akkor visszaváltani.
Ez a 7 kör lekapcsolja a fogyasztókat bármely cella 3,1v alá esésekor, ez az alulmerítés védelem.Másik a túltöltésvédelem, ha 4,15V fölé megy kilövi a töltőt és a napelemes töltésvezérlőt, ha visszamegy 4,0V alá visszakapcsolja.
Nem 1 komparátoron belül ez persze hogy lehetetlen
(bár létezik ablakkomparátor is) csak az értékeket így tudtam megadni, lehet félrérthetően. -
aujjobba
addikt
válasz
tordaitibi
#90554
üzenetére
Ha a tápod 3.1V, akkor hogyan tudsz 3.3 vagy 4 volton billenni?
Vagy lehet félreértek valamit. -
balazs1956
senior tag
válasz
Dr. Szilikát
#90559
üzenetére
Köszönöm szépen a segítséget.
-
válasz
Travelos
#90561
üzenetére
USB szabvány. 5V/500mA ami a max. a 2.0 szabványban, 5V feszültségen 500mA-t vehet fel bármi, amit bedugsz egy USB aljzatba (kevesebbet is, ha akar, de többet a tápnak nem kell tudnia).
Ha a tápolt eszköz többet akar szívni, akkor ha a táp tud, leadhat több áramot, ezek a laptopokon pl. a + jelölésű aljzatok. (+ jel az USB logo mellett.) Pár gyártónál volt trükközés azonosító ellenállásokkal, stb., ha a töltött eszközön pl. a két adatláb össze van zárva, az általában azt jelenti, hogy "5V 500mA". (Egyes Symbian-os Nokia telefonok, pl. csak akkor töltöttek, ha az USB-s tápon az adatlábak össze voltak zárva
A nagyobb feszültségű töltési módok a 2.0 végén, 3.0-val jöttek be, de ott már kommunikáció van. Tehát 5V-on minimális áramfelvétel mellett egy kis 8 lábú IC az eszközben+a tápban megbeszéli, ki mit ismer, és a tápolt eszköznek mennyi áram kell, milyen feszültségen, ha a táp ezt tudja, akkor ad annyit, ha nem, akkor annyit, amennyit tud. Ez viszonylag szabványos dolog. Pl. nem egy tablet van, ami ha felszakadt a (micro)USB két középső lába, akkor töltőn képes lemerülni, mert 500mA-nál többet fogyaszt, de a töltő nem tud kommunikálni vele, hogy akkor mennyit is szeretne a tablet
És ahogy Dr. Szilikát mondja, ha nincs kommunikáció, vagy bármi más hiba van, akkor a 2.0 alapértelmezett 5V-ja marad. -
Dr. Szilikát
őstag
válasz
Travelos
#90561
üzenetére
Ezek a dugasztápok alapból 5 V-ra állnak be és csak akkor emelheti meg a feszültséget, ha a telefon engedélyezi vagy utasítja, nevezzük bárhogy.
Ha olyan "buta" eszközt dugsz rá, ami ilyen kommunikációt nem tud és nem is akar, marad 5 V-on.
Ez a biztonságos működés feltétele, mivel az USB alapfilozófia, hogy a laikus ember bármit összedughat bármivel, kárt ne okozhasson.
-
Travelos
őstag
válasz
Dr. Szilikát
#90560
üzenetére
Köszi, akkor a Xiaomi telómhoz tartozó 33W-os töltő jó lehet ide. Ezen van egy 5V/3A jelölés ugyan, de van ezen egy csomó más volt/amper kombináció is. Ilyenkor az akkut tartalmazó eszköz 5V-ra szabályoz automatikusan ezek szerint?
-
Dr. Szilikát
őstag
válasz
Travelos
#90555
üzenetére
Az USB dugasztáp gyakorlatilag nem is töltő, csak úgy nevezik (nincs benne töltésszabályzó).
A szabályzó az akkut tartalmazó készülékben van, az meg pontosan úgy fog szabályozni, hogy az akkunak jó legyen. A dugasztáp ehhez csak az energiát, illetve teljesítményt biztosítja.
Ebből következően a szabályzó akár túl is terhelhetné a gyenge dugasztápot, ha utóbbiban nem lenne védelem, plusz még a fogyasztó eszközben is lehet az 5 V csökkenését figyelő védelem, főleg a telefonok figyelnek erre is. Ugyanakkor nem jó dolog maximálisan leterhelni a tápforrást, mert ha idővel beleszakad az erőlködésbe, még kárt is okozhat a fogyasztó eszközben.
Ezért nem árt, ha a dugasztáp többet elbír, azaz biztonsági tartalékkal rendelkezik.
-
Dr. Szilikát
őstag
válasz
balazs1956
#90551
üzenetére
-
válasz
Travelos
#90555
üzenetére
Szia!
Gyakorlatilag bármilyen USB töltő megteszi. Ami a töltőn szerepel, az a max. leadott áram, nem fog mindent azzal tölteni. Valami okosabb, jó minőségű hálózati adapter, vagy jobb telefontöltő (Huawei, Samsung, stb. gyorstöltők) is jók. Kici kínai is feltölti, csak örökké tart, nem ad annyi kraftot, mint amit ráírnak. -
aujjobba
addikt
-
Travelos
őstag
Légyszi segítsetek nekem, mert össze vagyok kicsit zavarodva. Hozzám vágtak egy JBL Charge3-at, meg egy PowerBankot, de egyikhez sincs töltő. A JBL leírásában a power supply 5V/2.3A, illetve a USB charge out 5V/2A(maximum) sorok szerepelnek. A powerbankon pedig az szerepel, hogy input 5V/1.5A (maximum).
Milyen töltőt alkalmazzak az eszközök töltésére? Az rendben, hogy 5V-ost, de az áramerősség nagyobb vagy kisebb legyen, mint az inputnál megadott érték? Ha kisebb, akkor a töltő megy tökre, ha nagyobb akkor a töltött eszköz? Jól gondolom? Vagy fordítva? Vagy egyik sem?
-
Tudnátok segíteni, nem vagyok otthonos a szimulátorokba, nincs is, online meg nem találok. Számolni meg lusta vagyok
Komparátor, kéne bele egy kis schmitt trigger is.
noninvert láb 1,67V referencián, invert láb alsó osztó 1,3K (vagy 1,8K , ilyenem van 0,5% egy marékkal)
Mennyi lenne a felső osztó R1, és a hiszterézist beállító tag, ha,
billennie kéne:
3,1 volton és visszabillenni 3,3 volton?
Ugyanez a felállás csak
4,15-4,00V?
-
válasz
balazs1956
#90552
üzenetére
Ezt beprogramozod (a 2. kapcsoló is kapcsolja a lámpát), annyi. Onnantól mezei fali kapcsoló/dimmer. De ha a dimmerre nincs szükség, akkor ez egy síma váltókapcsolós világítás, gondolom ehhez is van kábelezve.
-
balazs1956
senior tag
-
balazs1956
senior tag
válasz
Dr. Szilikát
#90548
üzenetére
Azt hiszem elengedem a fényerőszabályozást,úgyis mindenki maxon használja.
Szeretném házilag megoldani, ezért ez a MOSFET, meg a többi számomra kínaiul íródott valamiket elengedném.
Még ha annyi türelmed lenne hozzám, hogy szerinted ha ezt a forgószabályozós Prodaxot, egy sima váltókapcsolóra cserélném, annak működnie kell, akár led, akár halogén, vagy bármi? -
válasz
balazs1956
#90547
üzenetére
Sajnos a kapcsolót el kell engedni. Én is Prodax párti vagyok, anno minden IS az volt a házban. Árban sztem azzal jössz ki a legjobban, ha dimmelhető smart led izzókat két okoskapcsolóval vezéreled (azaz a led folyamatosan áram alatt lenne). Ha wifis, akkor elég a router/AP nekik, nem kell külön központ/gateway és lokálban is üzemelnek.
A hagyományos kapcsoló mögé wifi okosrelé is mehet akár, akkor csak 1 dimmert veszel.
pl.: LED izzó
Kapcsolók pl.: [link] [link]
De rengeteg lehetőség van, asszem Xiaomi-nak is van valami, komplett dolog, rgb vezérlővel, több zónás, stb. -
Reggie0
félisten
válasz
chrome11
#90528
üzenetére
Ha ero kell, az a nyomatekbol lesz, az pedig az aramtol, nem a teljesitmenytol.
Leptetomotoroknal azert sokmindent megadnak, csak nem a webshopokban, hanem az adatlapon. Altalaban adnak fordulatszam-nyomatek karakterisztikat is.
A vezerlest azert is nem adjak melle, mert nagyon sokfele lehet alkalmazastol fuggoen, csak az alapveto logikaja egyforma mindegyiknek. Amiben nagoyn elterhetnek a teljesseg igenye nelkul:
(statikus es dinamikus) nyomatek, max fordulatszam, lukteto nyomatek, beallasi sebesseg, keltett zaj, szabalyozott/vezerelt, szinkronizacio, microsteppingLehet kapni altalanos celu vezerlessel egybeepitett, ugynevezett smart leptetomotorokat is, ahol mar csak par parametert kell beallitanod es kuldeni a vezerlest.
-
Dr. Szilikát
őstag
válasz
balazs1956
#90547
üzenetére
Dimmelhető LED-lámpák vannak, de nem lehet tudni próba nêlkül, hogy melyik kompatibilis a régi triac-dimmerrel, ami felfutó éllel tud csak kapcsolni és az izzószál ellenállását is igényli a rendes működéshez.
Ami lefutó éllel is tud kapcsolni, az MOSFET-tel oldható meg, mert a triac a már folyó áramot nem képes megszakítani, csak a nullátmenet szakítja meg.
Itt már jobb az esély a kompatibilitásra, de próba nélkül az sem garanràlható.
-
balazs1956
senior tag
Sziasztok, segítség kéne.
25 éve működik a nappaliban egy Prodax PEK 4 fényerőszabályozós váltókapcsoló.
A szoba egyik végén egy sima billenőkapcsolóval, a másik végén ezzel a nyomógombos fényerőszabályozós Prodax pek 4 kapcsolóval tudtam a csillárt kapcsolgatni, amiben 3 db hagyományos 100 wattos gömbizzó van.
Namármost ez a pek 4 elszállt, és már nem is lehet kapni.
Ha már újat kell vegyek, szeretném az izzókat is szabályozható ledekre cserélni.
Ahány céget felhívtam, annyi félét mondtak:
1- ha véletlenül kapok is a jófogáson vagy bárhol eredeti prodax pek 4-et, az már nem fogja tudni a ledeket szabályozni.
2- Ha ledeket akarok szabályozni (ráadásul alternativ fényerőszabályozós kapcsolóval) az 30000- 200000 Ft-ba fog kerülni!!!
Kérdéseim a következők lennének:
1 ha mégis tudnék szerezni eredeti prodax kapcsolót, az tudná, vagy nem a ledes izzókat szabályozni?
2 Tényleg csak a méregdrága kapcsolóval lehetne megoldani a ledek szabályozását?
3 ha lemondok a fényerőszabályozásról, akkor milyen alternatív billenőkapcsolóval tudnám kiváltani a pEK 4 es kapcsolót? (itt hozzátenném, hogy semmit nem értek az elektronikához, és elriasztott amikor első fázisvágású, meg hátsó fázisvágású váltókapcsolókról írtak a katalógusok)
Segítségeteket, akár egy konkrét típus ajánlását előre is nagyon szépen köszönöm. -
Dr. Szilikát
őstag
válasz
daninet
#90545
üzenetére
Gyakori gond volt régen a kazettás magnók motorjainál is, de többségét szét lehetett bontani, a kefék és kommutátor tisztítása után ment tovább. Ha nem volt nagyon bekopva.
Esetleg az sem kizárt, hogy kontakt spray befújása segíthet rajta valamit. De legjobb szemrevételezni, tisztítani.
-
daninet
veterán
adott egy 12V DC motor. Annyira "generic" hogy a felirat rajta "Standard DC motor 12V RoHS"

Ez egy robotporszívó keféjét pörgette de mindig leállt a porszívó, hogy main brush error. Kiszedtem a motort és csak akkor indul el ha kézzel megforgatom (12V 2A-t adtam neki). A porszívó gondolom PWM-el még le is lassítja és még kevesebb ereje van elindulni.
Jól gondolom, hogy kuka?
A gondom a kidobásában annyi, hogy rá van sajtolva egy bronz fogaskerék amit nem tudom hogy fogok leszedni és átrakni egy újra. Szóval ha van mód megmenteni akkor megmenteném. -
demars
addikt
Autó akkumulátor töltő kérdés:
Még nincs nálam a töltő, tegnap hívtak, hogy se kép se hang, mielőtt "megállt" elkezdett hangosan búgni, mire odaért hozzá az ember, hogy lekapcsolja hallott egy kattanást (puffanást), elhalkult.
Ez egy maszek töltő, 12V erős, gyenge, 24V erős, gyenge fokozatok , kis digit volt/amper mérő, stb majd teszek fel képet.
Mint kiderült egy zárlatos akkumulátort töltöttek vele.
Amit tudok kimérek. Mit tanácsoltok mivel kezdjem?
A másik kérdésem, ilyen esetre (zárlatos akkumulátor) milyen védelmet lehet beépíteni? -
aujjobba
addikt
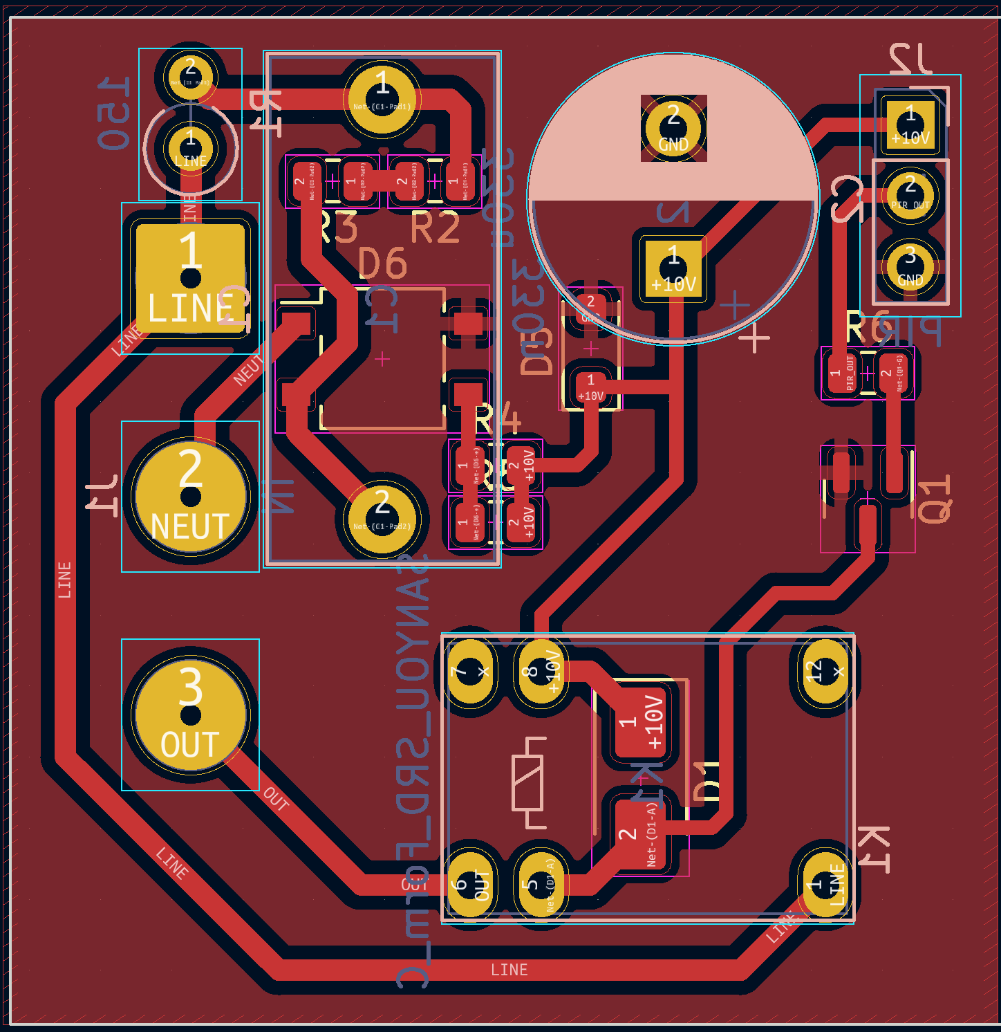
Adott ez a kis csoda, kapacitiv ejtő, szenzorról kap jelet, az kapcsolja a relét (a relé a fázist az OUT vezetékre köti), majd onnan az N és az OUT megy majd egy lámpára.
Ez addig működött is míg a lámpa nem volt rákötve, kattant a relé, az N és az OUT között megjelent a 230VAC.
Nade, a lámpát rákötve amint kattant a relé, az L és az N vezetősávja lerobbant a nyákról
(Illetve nem közvetlen a lámpát, hanem a LED meghajtót ami a LED lámpát hajtja).Lehetséges, hogy az L és N túl közel van, és átütött?
Mekkora távolság kell ezek közé?
Sajnos nekem sikerült kb 1mm-re tenni egy ponton a kettőt egymáshoz (ahol az L a nagy padra bejön nagyon közel van ahhoz az N sávhoz, ami a diódahídra megy). -
-
aujjobba: ezt néztem én is, ill. van kisebb verzió, az elég lehet.
+tordaitibi
Várjuk a kínai csoda akkus permetezőt, amiből át lesz operálva a szivattyú és a vezérlés. Megnézzük, Ők hogy oldották meg. A teljesítmény tranzisztoros megoldáson gondolkodtam, mert MOSFET az van itthon, igaz 12 V led-hez, PWM-re vettem... de ide is jó lehet. -
válasz
ViZion
#90531
üzenetére
Ha tényleg egy 12V/10W motor,
egy 12V táp gondolom ez megvan,
és 1 kisebb teljesítmény darlington tranzisztor kisebb hűtőfelületen meg 1 poti. Ez így 2 darab alkatrész illetve poti mindenképp kell akkor 1.
Pardon, mivel induktív a terhelés, kell még 1 darab szabadonfutó dióda de ez is kell mindenképp.
A darlington kiváltható 1 kis meghajtó meg 1 kisebb teljesítménytranyóra.Abszolút analóg.
-
aujjobba
addikt
válasz
ViZion
#90531
üzenetére
Valami ilyesmi kell neked szerintem.
Nezz korul, van tobbfele teljesitmenyu, stb. -
válasz
tordaitibi
#90529
üzenetére
Köszönöm! ...de
Nincs esetleg egy IC+külső poti megoldás?
Vagy inkább uController PWM-et nézzek? Mondjuk sok cuccom most ahhoz sincs
-
-
-
chrome11
csendes tag
válasz
Reggie0
#90504
üzenetére
Koszonom, de elso lepesekben a gyakorlati dolgokat szeretnem tisztazni.
Ugye, analog torpefeszultsegu motornal a feszultseg es a fordulatszam a lenyeges parameterek, esetleg a teljesitmeny, ha erore is szukseg van.
Ezek alapjan kell egy tapegyseg, egy potmeter a fordulatszam szabalyozasara es egy kapcsolo az iranyvaltashoz es kesz.Leptetomotornal csak a Nm-t adjak meg a webaruhazban, ahogy neztem, kb. 20-25eFt-re vannak belove az arak fuggetlenul a kialakitastol, es kell hozza vezerlo elektronika, amit mar eleve nem ertek, miert nem azzal egyutt adjak?
Ha azert, mert az elektronikak univerzalisak, akkor miert van olyan nagy kulonbseg koztuk arban?Webes informaciok szerint ezzel eddig nem erek semmit, kell hozza nemcsak egy tapegyseg, hanem egy mikroszamitogep, ugy tunik, valamilyen Arduino KIT a megoldas, itt megint jon a kerdes, hogy honnan lehet tudni, melyik a jo a sok kozul?
Vegul jon a trukk, az egeszet programozni kell tudni, tehat C es H programozasi nyelv ismerete nelkul nem er semmit az egesz.
Ez igy also hangon egy par hetes kepzesi anyagnak tunik, ezert kertem itt segitseget, hatha van valahol egy leiras, ami ezeket a "melyikbol melyiket es miert pont azokat egyutt" kerdeseket megvalaszolja. -
Sziasztok! Kefés 12 VDC motor fordulatszabályozásra van valami egyszerű, ócó, bevált dolog? 40 W az elméleti max, de mivel kínai a kis pumpa, így gyaníthatóan csak a fele... nem mértem rá egyelőre. PWM szabályozás járható út ezeknél?
Köszönöm!
-
demars
addikt
válasz
Dr. Szilikát
#90523
üzenetére
Igen, én is kétoldalú táplálást terveztem, de tegnap este tudtam meg, hogy RGB szalag lesz, nyilván ahoz nincs 4 eres vezetékem (a lapos színes vezeték). Van viszont ipari 4 eres, szerintem jó lesz erre a célra.
-
Dr. Szilikát
őstag
válasz
demars
#90522
üzenetére
12 V 108 W-ra megfelelő keresztmetszet szükséges, illetve több ágon / két végen történő betápon is el kell gondolkodni valószínűleg. Nem foglalkoztam ilyenekkel, esetleg itt is szétnézhetsz:
https://prohardver.hu/tema/led_vilagitas_a_lakasban/friss.html
-
demars
addikt
Sziasztok!
RGB led szalag a téma. Egy ismerősöm a szobába , két oldalt ilyen szalagot szeretne. (A szett teljes, a bekötés stb nem gond) az a kérdés, hogy ha a trafót és a vezérlőt kicsit távolabb tudjuk beépíteni okoz e gondot?
Jól olvastam az adatokat, ez sima RGB szalag, tehát 4 eres vezeték kell?!
20 mm2 csőbe be lehet ilyen szalagot húzni? Van itthon nekem elég sok 4 eres vezeték (cégemnél sok induktív érzékelő van, csere esetén 10-20 m kidobnak), ilyen vezeték jó lenne? Vagy inkább vegyünk RGB szalag tápkábelt? -
[w]
őstag
válasz
Dr. Szilikát
#90520
üzenetére
köszönöm!
éppenséggel van ebből a szofisztikáltabb (földelt) verzió is, akkor inkább azt választom! -
Dr. Szilikát
őstag
-
Dr. Szilikát
őstag
-
n0rbert0
senior tag
Sziasztok,
24VAC áramkörbe milyen olvadóbiztosítékot kell rakni? Jó amit a 230VAC-ra használunk? -
zazahoho
őstag
válasz
Dr. Szilikát
#90513
üzenetére
Én voltam az elkövető, tiltott hirdetésnek minősítették a kérdésemet
Köszönöm a válaszodat. -
-
[w]
őstag
szerintetek valós villámvédelemre alkalmasak ezek az egyszerű felépítésű eszközök?

-
Dr. Szilikát
őstag
Tegnap láttam itt egy hozzászólást, amire nem volt időm reagálni, mára törlődött is, valószínűleg a bérmunkára történő felhívás miatt, nem felelt meg a fórumszabályzatnak.
Tisztán technikai szempontból viszont megjegyezném, hogy ilyenre:
https://www.amazon.de/-/en/Telephone-Birthday-Voicemail-Memorial-Weddings/dp/B0BZV132GT/
Lehetséges egyszerű megoldás, házilagos átalakítással / beépítéssel:
https://vi.aliexpress.com/w/wholesale-Greeting-Card-DIY-Voice.html
-
válasz
leweegee
#90509
üzenetére
Megéri kínlódni, nem olcsó cuccba kell

Az a baj, hogy ebben valami baromi vékony van (bár talán lesz hely ennek is).
8000-ért nem kunszt, az ebay-en van 3000-ért, de gondoltam hátha van valami közelebbi, vagy olcsóbb
"Veszel egy gyári Samu fülest a bolhapiacon, párszázèrt azt kikapod belőle."
Az 8 vagy 32 ohmos. -
rednifegnar
senior tag
mesterek ti mindig tudtok valami okosat, kellene nekem 2.5"-os ide hdd hosszabbito kabel, eleg ha csak 6-10cm hosszu. egyszeruen nem lelek, plane nem itthon. marpedig nem szivesen varnek ra 2 honapot.
mar arra is gondoltam, hogy csinalok. a nehezsege abban van hogy 2mm-es a raszter tavolsag es 2x22 tuskesnek kell lennie (+kell hozza 1mm-es surusegu szalagkabel is).
de meg csatlakozot meg aljzatot se nagyon talalok. tuskesort leltem de hat az is milyen mar hogy majd arra forrasztgatom a kanocokat?
-
10mm 16ohm füleshangszórót vajon honnan lehet szerezni?
Ebay-en csak egyféle van, és az igen gagyinak tűnik
-
-
aujjobba
addikt
válasz
tordaitibi
#90501
üzenetére
TLV431 nem jo erre?
Bar hogy nezem eleg draga, legalabbis hestore-ban, egy LED-hez kepest. -
chrome11
csendes tag
válasz
razorbenke92
#90503
üzenetére
Logikam van es lattam par megoldast.
"Csak" annyi a feladat, hogy adott idokozonkent kell kiengedni a kovetkezo elemet, de az idot szabalyozni kell, tehat adott a megoldas, hogy vagy egy torpefeszultsegu motor kell, aminek a feszultseget, es igy a fordulatszamat potival lehet szabalyozni, vagy egy leptetomotor, amihez tartoznia kell egy szabalyozo elektronikanak.A mechanika kialakitasa lesz meg kerdeses, vagy retesz jellegu kell, vagy talan egy forgolapat jellegu, ami biztositja, hogy mindig csak egy elem legyen kivalasztva, egyszerre szeparalja az elemeket es biztositja az adott idokozonkenti kiengedest.
-
válasz
chrome11
#90502
üzenetére
Ez így kompletten elég kiterjedt anyag. Honnan kellene indulni? Van valamennyi előismereted? Van konkrét célod, vagy általánosan bővítenéd az ismereteid?
Lehet, hogy túlbonyolított a célod eléréséhez, de ha körvonalakban végiggondolom, akkor a mechatronika BSc-n 4-5 db féléves tárgy arról szól, hogy végeredményben tudj aktuátort méretezni, választani egy adott feladatra, majd vezérlést/szabályozást készíteni hozzá.
-
chrome11
csendes tag
Analog es lepteto motorok sebesseg/fordulatszam szamitasaval, fogaskerek attetel szamitasaval kapcsolatos weboldalt, vagy oktato anyagot keresek.
-
Nemrég kérdeztem itt a led használatáról mint referenciafeszültség.
Ha esetleg valakit érdekel, megmértem.
Az árammal le kellett mennem kb. a felére, nem 5-9mA hanem 3-5,5mA, itt a legstabilabb. Ami nekem kell, a 3,1-4,15V tartomány, mezei piros LED, előtétellenállás 430ohm.
3,15V-1,811V a feszültsége
4,15V-1,833V a feszültsége.
32 millivoltot változik mint referenciafeszültség, ez 3% pontosság, nekem megfelel.
A hőfokfüggése ehhez képest nagyon rossz, 22 fokos szoba, az 5mA-től biztos hogy valamennyit melegszik a félvezető, vehetjük 25 fokosnak.és leheltem fél percig, ezt elfogadhatjuk 35 foknak, így 10C fok a hőemelkedése. Itt 1,833V-ról lement 1,814 voltra, az kb. 2mV/C fok. Ez pont a szilícium P-N átmenet hőfokfüggése vagyis nagyot nem tévedhettem.
Mivel negatív, épp a nagy melegbe lejjebb megy a kapcsolási küszöb ami pont jó.
Tesztelem majd a konkrét áramköri környezetbe csak még nem jöttek meg az IC-k. 7S liion akkupakk cellaszintű analóg komparátoros alul és felülfesz. védelme lesz.
Új hozzászólás Aktív témák
- Milyen belső merevlemezt vegyek?
- Amlogic S905, S912 processzoros készülékek
- Fejhallgató erősítő és DAC topik
- Linux Mint
- PlayStation 5
- D1Rect: Nagy "hülyétkapokazapróktól" topik
- Az Intel szerint sokáig marad velünk az Intel 18A node
- Renault, Dacia topik
- Milyen asztali (teljes vagy fél-) gépet vegyek?
- OLED TV topic
- További aktív témák...
- BESZÁMÍTÁS! ASUS H81M-A H81 chipset alaplap garanciával hibátlan működéssel
- BESZÁMÍTÁS! ASRock B450M R5 2600 16GB DDR4 256GB SSD 1TB HDD GTX 1650 4GB Zalman T4 PLUS 400W
- GYÖNYÖRŰ iPhone 13 Pro Max 128GB Silver -1 ÉV GARANCIA - Kártyafüggetlen, MS3551,100% Akkumulátor
- Dell USB-C, Thunderbolt 3, TB3, TB4 dokkolók (K20A) WD19TB/ WD19TBS/ WD22TB4, (K16A) TB16/ TB18DC
- LG 55C4 - 48" OLED evo - 4K 144Hz - 0.1ms - NVIDIA G-Sync - FreeSync - HDMI 2.1 - A9 Gen7 CPU
Állásajánlatok
Cég: NetGo.hu Kft.
Város: Gödöllő
Cég: Promenade Publishing House Kft.
Város: Budapest

)...
Viszont a technikai megvalósítás szerintem nagyon is beleillik a topic témájába.



ekkold
