Hirdetés
- Luck Dragon: Asszociációs játék. :)
- sziku69: Fűzzük össze a szavakat :)
- Brogyi: CTEK akkumulátor töltő és másolatai
- sziku69: Szólánc.
- CaNNa3IS: Kis előkarácsonyi muzsika csak nektek
- gban: Ingyen kellene, de tegnapra
- ubyegon2: Airfryer XL XXL forrólevegős sütő gyakorlati tanácsok, ötletek, receptek
- GoodSpeed: Ennél jobb Windows 7 Aero Skin nem igen van Windows 11-re (WindowBlinds 11)
- GoodSpeed: Márkaváltás sok-sok év után
- bambano: Bambanő háza tája
Új hozzászólás Aktív témák
-
Metacska
aktív tag
Sziasztok!
Vettem egy 6 csatornás venti vezérlőt (Scythe Kaze Master 5.25) és érdeklődnék, hogy ti hova helyeznétek a hőérzékelő diódákat.
Adott 2 sata vinyó, 1 ssd, vga, proci.
Nyilván e köré kell őket csoportosítani, de én azt szeretném megtudni, hogy egész pontosan hova tegyem őket az említett alkatrészekre. Rögzítsem-e őket? Ha igen akkor mivel?

Köszönöm!
Meta
-
Milo629
aktív tag
Üdv. egy ENGT430/DI/1GD3/MG(LP) kártyát szeretnék voltmod-olni, de nem a forrasztásos módon, hanem a ceruzás módszerrel. Főleg a memória feszültségét szeretném emelni, ha lehetséges. NYÁK-ot bescanneltem 1200 DPI-s felbontásban: alsó kép / felső kép
Abban szeretnék segítséget kérni, hogy melyik ellenállást kéne "átsatírozni".
-
gordonfreemN
addikt
Sziasztok!
Vettem egy mindenféle kiegészítő nélküli alpenföhn silvretta hűtőt.
Tudnátok nekem abban segíteni, hogy az FM2+ foglalathoz elkészítetthessem a rögzítőfüleit?
Méretek tekintetében persze. Köszönöm előre is a segítő hozzászólásokat! -
s3toraph
senior tag
Nekem egy Zalman ZM-MFC1-em van. Én úgy használtam, hogy PWM Y kábellel kötöttem rá a 3 állású kapcsolóra 2 db 12cm ventit, és egy sima potis csatijára szintén így 2 db 12 cm ventit (1 db AC F12 PWM és 3 db Coolink Swif2 120P), egy harmadik potis csatira a procihűtőt (mugen 2 rev. B gyárija). Ezeket mind 5V-on járattam. Sőt volt a egy ágon volt 3 db 12 cm venti, amikor úgy volt kényelmes vezérelni őket egyszerre (asszem olvastam is valahol, hogy mennyi wattot bír egy ág és azért mertem 3 ventit is bekötni). Nem volt soha semmi baja. Most csak 1-1 venti van 1-1 ágon, de 5V-on megy, mint mindig is. (7V-on - vagyis saccra akörül - már nekem zavaró, ha csend van a szobában. Amikor meg terhelve van, olyankor mind1 a hang és feltekerem, de akkor sem maxra mert úgy már nagy a szélzaj.)
Szóval, ez veszélyes?
Akkor, ki hogyan halkít ventit, ha nem jó erre a célra a célhardver?
Azt most meg nem mondom, hogy a tápja, a molex, az milyen ág, volt-e rá kötve még valami a ventiszabályozón kívül. Most nincs, mert sata-sak a vinyóim. -
PHM
addikt
válasz
razorbenke92
#16294
üzenetére
A ventilátor(ok) efféle bekötése akkor veszélyes, ha a azok áramfelvétele
megközelíti az 5V-os ág fogyasztását.
Márpedig a mai PC-k 5V-on nem fogyasztanak sokat.
Na most szélsőséges esetben (Modern PC + több, 7V-ra kötött ventilátor.)
előfordulhat, hogy a ventik felől az 5V-os tápágba folyó áram
meghaladja a rajta lévő fogyasztók áramigényét.
Ilyenkor jobb esetben megszólal a táp védelme és kikapcsol.
(Emlékeim szerint volt rá példa.)
Rosszabb esetben megemelkedik az 5V-os ág feszültsége,
ami káros lehet az azon az ágon lévő fogyasztókra. (Kijön a füst esetleg.)
Ezért ezt a megoldást nem szoktuk javasolni. -
-
Lompos48
nagyúr
válasz
razorbenke92
#16292
üzenetére
Nem ajánlatos a megoldás, sőt ellenjavallott. Én nem azt írtam, csak próbáltam tisztázni, hogy mi is történik ott.

-
-
Lompos48
nagyúr
válasz
razorbenke92
#16290
üzenetére
Csak majdnem.
Rajzold le és vedd figyelembe, hogy az 5V is stabilizálva van. Ha a plusz áram (is) az 5V-ra kötött fogyasztón haladna keresztül, akkor Ohm bácsi szerint azon nőne a feszültségesés. Azt ellenben fixen tartja az 5V-os táp. Tehát a "plusz áramot" az 5V-os táp adminisztrálja. Az irányt találd ki te! -
válasz
Boogie33
#16289
üzenetére
Mert a 7 voltot úgy szokták használni, hogy a 12 és 5 volt közötti potenciálkülönbséggel dolgoznak. Ez azonban abban az esetben, ha az ágon van még más fogyasztó is (pl winyó) ami használja az 5V-os ágat, az effektíven sorba lesz kötve a ventivel. Ebben a felállásban a venti áramának többletét az 5v-os ágon a fogyasztó vezeti le, ami bizonyos esetekben kinyírhatja azt.
-
royalka
őstag
Sziasztok. Leszeretnem halkitani a ventijeimet ugy hogy 5v-ra kötném őket. Viszont olvastam anno, hogy ez nem túl biztonságos megoldás. Sztetek?

-
zolee5016
őstag
nincs közelebbi topic,így ismét ide jöttem....segítség kellene....egy Cosmos S elő-tetőidomában levő elektronikát kellene helyrerántani(usb-portok cseréje,és a komplett egység lecsekkolása) valaki pesti,vagy környékbeli emberke lenne aki segít?
Priviben is jöhet válasz -
talpas
aktív tag
elektro lumineszcens drót Találkozott már valaki ezzel a technikával itthon? A barátunk főleg a keleti gyártót találja.
-
Rocko66
aktív tag
Sziasztok!
Az Iphone 5s fülhalgatóm 3,5-es jack része letört egy rossz mozdulat miatt.
A kérdés,hogy ha veszek egy sima 3,5-es jack csatlakozót, és levágom a letört részt akkor rá tudom-e forrasztani a meglévő kábelt a jack csatlakozóra?
Neten sajnos konkrét leírást nem találtam,ezért fordulok hozzátok segítségül.
A szálkiosztás így néz ki:
Lehet ezzel kezdeni vmit?Konkrét bekötési képre/leírásra lenne szükségem!
Köszi előre is! -
Giovanny
őstag
Üdv,szeretnék egy kis segítséget kérni,ventilátor szabályozó érintőkijelzővel kapcsolatban,melyik típust ajánljátok,~15k értékben.
-
Carline
őstag
válasz
razorbenke92
#16270
üzenetére
Sajnos ad 5V-t a hub, mert ha csak a hub van bedugva a stickbe akkor már világít is a power ledje és indul az android rendszer is.
Az gondolom nem járható út, hogy megszakítom a +5V és gnd ágat egy usb toldón és úgy csatlakoztatom a stickre a hubot. Gondolom akkor meg nem ismeri fel az eszközt.
-
Moretimer
aktív tag
Hello,
20 cm-es pwm-es venti létezik e? Vagy a már meglévő elektronikához lehet e kókányolni valamit amitől az lesz?

-
válasz
Carline
#16269
üzenetére
Én betennék egy diódát az 5V-os ágra ami a stick felé megy úgy, hogy ne engedjen feszkót a stickre. Bár tudtommal alapból nem kéne egy hub-nak feszültséget adni ebben az irányban, így biztos nem fog.
Ehhez vagy a HUB-ot kell megbontani, vagy egy speckó USB hosszabbítót kell csinálni.
-
Carline
őstag
Így igaz. Én voltam aki a külső vinyós topikba írtam be ilyen jellegű kérdést. Bár a kollega linkelt, de inkább bemásolom ide.
Szeretnék valami megoldást találni.Van egy problémám amihez szeretném a segítségeteket kérni.
Adott egy androidos tv okosító stick ami egy usb bemenetet tartalmaz és szeretnék rá vezetéknélküli egeret és mobilvinyót kötni.
Vettem egy powered usb hubot, amihez már tudom csatolni az egeret és a vinyót is.
A gondom az, hogy a hubról a +5V is átmegy az androidos stick-re és pár nap alatt kinyírta a tvokosító töltőjét (az csak egy sima 1A-es miniusb töltő volt)
A hub adaptere meg kevés a vinyó, egér és az android meghajtására, ergo kell abba is a külön áram.
Hogy lehet megoldani, hogy ne üsse ki egyik töltő sem egymást? -
King Unique
titán
Sziasztok!
USB tápolással kapcsolatban lenne kérdésem.
Sokan kérdezgetnek külső vinyó topokban ez ügyben, pl. TV-re rádugja 2,5" külső HDD-t---->nem kap elég áramot, de csak 1 db USB port van, így Y kábel kilőve...illetve vesz hozzá, de power ágát USB-s telefon töltőbe és egyéb okosságokba dugja, de mégsem hajtja meg.
, sőt külső vinyó kerregő hangot ad...
Ennek az az oka, hogy vmiféle feszültségkavarodás lép fel, illetve azt hallottam, hogy ha USB-n nincs meg a gazdaeszközzel az adatkapcsolat, akkor a külső USB-táp csak 100 mA-t tud leadni
Külső tápolásra aktív USB hubot javasolnak, de van aki ennek kereteit is kimeríti, nemrég ilyen kérdés merült fel [link]. -
Ed3r_X_
nagyúr
Sziasztok!
PC bekapcs, reset gomb kellene, nem gyári. Jól sejtem, hogy záró-t kell néznem? Vagy milyen kell hozzá?
-
repvez
addikt
Üdv! Remélem találok itt valakit aki ért a NYák tervezéshez esetleg az elkészitéshez is.
Mivel én nem értek semmilyen formában sem hozzá és felszerelésem sincs, igy próbálok keresni megfelelő személyt aki tudna nekem segiteni az alább linkelt leirásban szereplő problémámra.
Ha valaki segítene akkor kérem vegye fel velem a kapcsolatot vagy ha valami nem tiszta a leirásban.
Köszönöm
[link] -
PHM
addikt
válasz
Boogie33
#16261
üzenetére
Szerintem igen, de a tranyókra nem ártana 1-1 hűtőlemez.
Erről egyszerűen meggyőződhetsz:
Az egyik csatornára rákötsz 1 0,2A-es ventit, a fordulatát
alacsonyra állítod, majd megnézed, mennyire melegszik a tranzisztor.
Ha nem tudod megfogni, mindenképp tegyél rá hűtő lemezt/bordát.
E célra megteszi akár egy kisebb alulemez is.
Arra azonban ügyelj, hogy a lemezek ne érjenek se egymáshoz,
se a PC fém házához. -
PHM
addikt
válasz
Boogie33
#16259
üzenetére
Ha a potméterre gondolsz, igen.
A képen egy szénréteg potméter van, ami nem hogy 4W-ot,
de jó eséllyel még a tizedét sem viseli el.
Ráadásul a potméter ellenállását és teljesítményét egyedileg
kellene méretezni minden egyes ventilátorhoz.
De egyrészt a meglévő szabályzód is valószínűleg gond nélkül
elvisel csatornánként 1 ventit, másrészt a Hardveraprón lehet kapni
ventiszabályzót emberi áron.
Persze csinálni is lehet ilyet, csak ahhoz nem árt némi előképzettség,
tapasztalat, és megfelelő szerszámok. -
Boogie33
senior tag
Hali.
Én még mindig ezen rugózok , azt szeretném kérdezni, mi a baj azzal hogy ha egy egyszerű potméterel szabályzom a ventit ? -
PHM
addikt
válasz
Boogie33
#16252
üzenetére
Ez sajna nem úgy néz ki, mint ami PWM-es.
Én 2W, azaz 0,17A-esnél nagyobb ventit nem mernék rá bízni.
A hűtőborda/hűtőzászló segít valamelyest, de mivel kevés a hely,
az sem tökéletes. Maximum +50%.
Nem rakhatók közös hűtőbordára csak szigetelten, mivel a tranyók
kollektora a hátlapi hűtőfelületre van kötve. -
PHM
addikt
-
Boogie33
senior tag
válasz
razorbenke92
#16251
üzenetére
Tehát akkor egy kimenetre max egy 0.4A -es ventit tehetek ? Vagy két 0,2 A stb ?
Ha teszek rá hűtő bordát akkor jobb lesz ? Tehetem egy bordára mind a hármat ? -
-
PHM
addikt
válasz
Boogie33
#16245
üzenetére
Ez egy 2A-es, 3W-os tranzisztor.
Ez azt jelenti, hogy ha van rajta hűtőborda, maximum 3W-ot
képes disszipálni.
Vagyis szélsőséges esetben, amikor például a kimeneten 5V van,
nagyjából 400 mA-rel terhelhető.
Mindez persze csak akkor igaz, ha a szabályzó analóg, és nem PWM-es.
Ha PWM-es, akkor közel 2A lehet a maximális terhelés. -
Boogie33
senior tag
válasz
razorbenke92
#16246
üzenetére
Hát ez valami házzal együtt adott valami lehet csak annyi van a nyákra írva hogy WL-V002 ennyi.
-
-
Boogie33
senior tag
Hali.
Vettem egy venti szabályzót de sajnos nem tudom hogy csatornánként mennyivel terhelhető állandóba ?
Segítsetek légyszi, D882-es tranyó van rajta , néztem én is az adat lapját, de annyi adat van hogy nem igazodok el rajta hogy mennyivel lehet terhelni ? -
Ed3r_X_
nagyúr
Sziasztok!
Elgondolkodtam egy fa PC házon. De ahogy olvasgatom, le kellene árnyékolni, meg a fa eléggé megtartja a meleget. érdemes ilyennel kezdeni?
-
Algol
senior tag
válasz
Troyan001
#16241
üzenetére
Persze, hogy 3 V elég neki. A LED-ek számára azért lettem volna kíváncsi, hogy megsaccolhassam a LED-sor fogyasztását. A kettő párhuzamosan kapcsolva kétszer annyit eszik. Bírni fogja-e a tápegységed? Ehhez meg a tápegység terhelhetőségét is tudni kellene.
Ha a LED-ek előtt van egy ellenállás, az jó, mert korlátozza a LED-ek áramát, aztán feliratából és méretéből tudni lehetne, hogy hány ohmos és mekkora teljesítményre szánták. Ha feltételezem, hogy kellő tartalékkal méretezték, akkor a LED-sor üzemeltethető lenne a számítógép tápjának 3,3 V-járól, ha nem lenne elég nagy teljesítményű a tápegységed.
-
Troyan001
tag
Párhuzamosan csináltam, működött fajentosul. Nem használom a pc tápegységét. Nem merek azzal manyákolni. Kaptam egy kapcsoló üzemű kis trafót. 3V-tól 12V-ig lehet kapcsolni. Egy 5,5 mm-es anyadugalj-t alakítottam át, oda kötöttem a ledsorokat és a trafót csak simán rádugom. Van a ledsorokon egy dög nagy matrica, rá van írva minden technikai mambó dzsambó ami kell, de én nem értek hozzá. Van hozzá egy műanyag ház egy kapcsolóval, előtte egy ellenállással és abba menne két ceruza elem, így gondoltam a 3V elég lesz neki.
Ki akarom vágni a ház oldalát, egy plexilapot tenni bele és oldalról körbevilágítani ezekkel a fényfüzérekkel. Csak még plexilapot kell szereznem.
(van multiméterem, de a használata kimerül abban hogy addig forgatom a kereket míg azt nem látom HOPP. Vagyis amíg olyan számot nem látok amit sejtek hogy kéne lennie. Jó lenne egy kicsit továbbképezni magam e téren...)
Köszi
-
Algol
senior tag
válasz
Troyan001
#16237
üzenetére
"Ha kettő szeretnék rákötni akkor azt is megtehetem és nem kell a 3V-ot emelnem ugye?"
Párhuzamosan kell kötnöd őket. Ha sorosan kötöd őket nem világítanak.
"Beraknám őket a pc házba háttérvilágításnak és nem elemről szeretném működtetni"
Gondolom, a számítógép tápegységérő szeretnéd használni őket. A táp által előállított 3,3 V lenne a legjobb erre a célra, de ehhez nehezebb hozzáférni mint az 5 és a 12 V-hoz, amit egy Molex csatlakozóról használhatsz. Sajnos az 5 és 12 V-ról való használathoz már kicsivel többet kellene tudni a LED-sorról. Gondolom nincs leírás a LED-ekhez, neked meg nincs multimétered és néhány kísérletezéshez való ellenállásod. Ebben az esetben legalább azt kellene tudni, hogy egy LED-sorban hány dióda van, hányat látsz világítani?
-
PHM
addikt
válasz
Troyan001
#16237
üzenetére
Igen, megteheted, ha a tápegység elviseli a megnövelt terhelést.
(Mondjuk ez nagyon valószínű.)
A feszültséget semmiképp se emeld, mert tönkremehetnek a ledek.
Ilyenkor, amikor több fogyasztót működtetsz párhuzamosan egy
feszültség forrásról, az áramigény növekszik csak. -
Troyan001
tag
Sziasztok,
Abszolút alapvető elektronikai kérdésem lenne. Kaptam két ledsort. Ilyen két ceruzaelemről működő kis vásári témát. Van egy kapcsolós tápegységem, rákötöttem az egyikre, 3 V-on szépen világít. Ha kettő szeretnék rákötni akkor azt is megtehetem és nem kell a 3V-ot emelnem ugye? Nem akarom megsütni őket ezért próba előtt kérdeznék.
Beraknám őket a pc házba háttérvilágításnak és nem elemről szeretném működtetni.
Köszi
-
CheGhost
aktív tag
válasz
Lompos48
#16235
üzenetére
Oké, köszönöm. Most már kezdem érteni, hogy miért nem jó az a megoldás, amire gondoltam. Az elem/akku-val kapcsolatban igazad van, ezt elnéztem. Bár csak 1 helyen, de ha újratölthető akkor az nem lehet elem, henem akku. Bocsánat.
Igazából fogalmam sincs, mi lehet az a CENTER feliratú kapcsoló. Az elgondolásom szerint a bass boost-hoz lenne valami köze a rajzok alapján. Az erősítő áramkörben a bass boostnál is van egy C betű, de az lehet "connect" rövidítése is. A táp áramkörében viszont megszakítja az áramkört.
Illetve, ami még furcsa, hogy elvileg a bass boost kapcsolónak csak 6 "lába" van, a táp áramkörben viszont 6-tól 11-ig van ennek a résznek a számozása.
Áh... Most esett le, írás közben... az kimeneti jack kapcsolója, vagy hogy fogalmazzak. A kimeneti jack nem 3 pin-es, hanem 11 pin-es, kapcsolós, azaz ha bedugod, akkor jelen esetben zárja a táp áramkörét. Erre nem jöttem volna rá, ha csak magamban gondolkozok...
Ezen beszélgetés során sokat tanultam, köszönöm.
-
Lompos48
nagyúr
válasz
CheGhost
#16234
üzenetére
Mea culpa! A leírást nem olvastam végig először.
Azért illik feltüntetni még egyet-mást a rajzon. Ilyen töltős változatban rendben van, az U4 áramgenerátoros üzemmódban dolgozik.
Tisztázódni látszik a virtuális föld ügye is. Két "elemmel" (akkuval, mert csak azt lehet tölteni is!) használva nem kell virtuális föld, mert van valós: a két akku közös pontja. Ekkor az U2, U3 sem kell szerintem, csak akkor, ha a két akku feszültsége nem egyformán csökkenne. A virtuális föld ezt kicselezi.
Ha csak egy a feszültségforrás, akkor mindenképp kell.A bass boost kapcsoló érthető, de a CENTER felíratú izét nem tudom mire vélni.

Gondolom kipróbálhatod előbb 2 elemmel, majd ha működik áttérhetsz akkukra, töltésre. A végén pedig, ha látod, hogy teszem azt elcsúszik a középpont, megépítheted a virtuális földet is. Még diszkrét elemekkel is megépíthető pár négyzetcentis felületre.
Az utóbb talált ICk se erre valük. Mindegyik referenciaforrás, de egyik se FELEZ feszültséget.
-
CheGhost
aktív tag
válasz
Lompos48
#16233
üzenetére
Köszönöm a mostani felvilágosítást is, szerintem segített, hogy tisztábban lássak.

Egy észrevételem lenne a szimmetrikus tápos témával kapcsolatban. Bocsánat az egyszerű és hosszú fogalmazásért, és ha a leírtakat már a rajzokból, illetve máshonnan kiolvastad... illetve lehet, hogy már belekavarodtam az egészbe. Nem okoskodni, vagy hasonló dolgot akarok, csak úgy érzem, hogy
megvalósítható egy ottani elemmel.
Alapvetően egy 9V-os elem működteti ezt a kapcsolást (lehet 2 db 9V-os elem is, ezért van a "power" kapcsolási részrajzon jobb oldal a V+ és V- között az a 18V-os felirattal ellátott rész...), ha jó gondolom (persze ez nem biztos, ahogy eddig sem, mert ebben a témában nem vagyok otthon) ezt lehet tekinteni +4,5V és -4,5V szimmetrikus tápnak. Ha ez így van, akkor az elem szempontjából a föld 4,5V-on van, azaz az elem kapcsain mérhető feszültségek középértékén.
A bal oldalon lévő J5 jelű tápcsatlakozó az elemek újratöltésére szolgálna elsődlegesen. Ebből a J5-ön bejövő tápból a V+ feszültségszintet kell előállítania az U4-nek. Az U4, azaz a LM317LZ leírásában a 4. ábra hasonlóan van bekötve, azaz nem az "output", hanem az "adj..." kimenetről viszi el a jelet(?), és a két említett kimenet között van az ellenállás. Ebből gondoltam azt, hogy ezzel nincs baj.
Értelmezésem szerint az adott rajz ("power") közepén lévő x-szel jelölt V+ és V- pontokat kell kötni a többi alrajzon lévő feszültségbemenetekre.
Visszatérve a látszólagos földpotenciálra. Az elgondolásom szerint az elemhez viszonyítva kell a félkapocsfeszültséget belőni. Erre úgy érzem, megerősít az eredeti U2, azaz a TLE2426CLP leírásában szereplő első ábra is.
A kinézett IC-k között van egy olyan, ami ezek szerint lehet, hogy megfelel, mert nem fix feszültséget állít elő: HeS, ill megtaláltam a Mouser-en is. Az egyik, ill. a másik helyen lévő leírása szerint nekem hasonlónak tűnik, mint az eredeti IC.
Még egyszer bocsánat a hosszú szövegért.
Ha már ezzel a hosszú szöveggel fárasztottalak, akkor egy rövid válasz is megteszi, hogy jól gondolom-e, vagy totálisan félrementem a jó útról. -
Lompos48
nagyúr
válasz
CheGhost
#16232
üzenetére
Az a lista sajnos nem jó. Abban referenciaforrások vannak. Neked a kapcsoláshoz egy úgynevezett virtuális föld (test) kell. Ez azt jelenti, hogy mivel az elektronikád egy szimmetrikus tápot igényel, U+ és U- (+12 és -12V, csak példaként...), neked pedig egyetlen tápod van, amit az U4 állít elő, hiányzik a testpont/-potenciál (GND), ami a 2 táp közös pontja kellene legyen. Ezt kell előállítani "virtuális" módon. Ez azt jelenti, hogy a U+, U- és GND így már úgy teszi a dolgát, mint egy tényleges dupla táp, a GND képes a pozitív táp áramát fogadni és a negatívét leadni.
Ezt a keresett és nem talált IC is ugyanúgy végzi, mint az általam ajánlott kapcsolás, csak abba integrálva van az ellenállásos osztó, műveleti erősítő is. Azért használnak 2 ilyan IC-t, hogy együtt képesek legyenek leadni/felvenni a 2 tápág áramát, ami a csatornákhoz kell. -
CheGhost
aktív tag
válasz
Lompos48
#16231
üzenetére
Helló!
Köszönöm a válaszodat!
Nem akartam nagyon a részletekbe belemenni itt, de ha már felmerült, akkor néhány gondolatomat megosztom... Kezdeném ott, hogy minden tanácsot elfogadok és megfontolok, mert nem elektronikával, vagy villamos dolgokkal foglalkozok.
A rajzok és alkatrészek elemzésével már egy kis időt eltöltöttem, és néhány dolgot már értek ebben a kapcsolásban.
A táp rész nekem is gyanús egy kicsit, ha jól sejtem, akkor ugyan az a részlet az U4-gyel jelölt "linear regulator" nevű elemre gondolunk mind a ketten. Egyenlőre ezt a részt hagynám, ahogy van, és majd később foglalkoznék egy jobb minőségű táp kialakításán (ami akár máshoz is használható lesz). Vagy rosszul gondolom, és ebben a kapcsolásban nem működne így?
Viszont, amire kíváncsi vagyok, amit eredetileg feltettem kérdést, abban tudsz (legalább néhány szóban) segíteni? Mit kellene egy helyettesítő IC-nél figyelnem? A listánál látható érték szerintem a kimeneti fesz., ebből 4,1V-os kell nekem, vagy elegendő egy kisebb, pl. a 2,5V-os? Ennél az elemnél valahogy bizonytalan vagyok, nem látom át ennek az IC-nek a dolgait. -
Lompos48
nagyúr
válasz
CheGhost
#16230
üzenetére
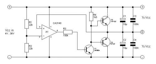
Szerintem a kapcsolási rajzban gyanús a táp (power) rész. Furcsa, ahogy a stab. IC referencialába van kötve. Egy tápból szimmetrikus táplálást én ezzel csinálok általában:
Persze az áramigény függvényében a 2 Darlington tranzisztorból "vissza lehet venni". 20mA-es nagyságrendnél nyugodtan használhatók akár a BC széria tagjai is. IC-nek pedig használható gyakorlatilag minden opamap, kezdve a klasszikus uA741-gyel.
-
CheGhost
aktív tag
Sziasztok!
Egy olyan kérdésem lenne, hogy az adott feszültség referencia helyett milyen másikat alkalmazhatok?
Tehát egy kapcsolás leírásában (anyaglista) a TLE2426CLP (leírás, adatlap) szerepel. Mivel egy gyors keresés során nem találtam az itthoni webáruházakban, ezért valami mást alkalmaznák.
Ha jól gondolom, legalább 20 mA-t ki kell tudnia adni, illetve 40 V-os az eredeti. A keresés során az alábbiakra szűkítettem le a lehetséges jelölteket: [link] -
Boogie33
senior tag
Most látom hogy a lapomon van egy System Panel Header meg külön egy Power LED Header mind a ketőn van power led akkor ezek szerint két hely van power lednek ?
-
Boogie33
senior tag
Hali.
Azt szeretném kérdezni hogy egy alaplapnak a power-led csatlakozója elbir két ledet, egy normált ( 5mm zöld ) meg egy fele akkorát (2-3mm fehér ) ? -
harry
veterán
válasz
#15779328
#16222
üzenetére
Szerintem ez jó kéne legyen: [link]
-> CSAVAR 1.8x5.3mm LEMEZCSAV. TORX FELÜLETKEZELT (FEKETÍTETT) [77-04-32]
Vagy M2 csavar [link] Megnézheted a nyákot, lehet elférne egy kicsit nagyobb furat is.De szerintem egyszerűbb beragasztani valami távtartót, majd ehhez ragasztani a lapot. Igaz így nem nagyon lehet szétszedni. Esetleg ragasztható tépőzár / patent.
-
#15779328
törölt tag
Lassan összeáll a gépem,csak nem tudom mivel rögzítsem a burkolatot az sli hídhoz!

Régóta moddingolom a gépem ,a többi topikban már levezettem,de ez inkább ide illik.
3 db 2mm-es luk van az sli hídon,de ilyen csavrat nem kepok a boltban. Valami más rögzítési módszert kell keresnem,ráadásul távtartókat is be kell raknom,mert rgb led is megy bele.
Valami ötlet?


-
Lompos48
nagyúr
Remélem, hogy most már világos, hogy mit is akartam kifejezni a korábbi, talán kissé pongyolán fogalmazott mondatommal. Az talán jobban hangzik, hogy a vezetékek mentén váltakozó előjellel becsatolt rész-zavarójelek kioltják egymást.
Megdolgoztál vele!
Nem kellett volna! 
Nem állítottam az általad elmagyarázottaknak az ellenkezőjét egy pillanatig sem. Ugyanakkor ragaszkodom ahhoz, hogy a második ábra esetén ne csak a csavart vezetékek között haladó változó mágneses teret vedd figyelembe, mert nem csak az hat. Van azon kívül is. Az pedig egyformán hat mindkét vezetékre. Ráadásul szerintem az adja az indukált áram "javát". Mindamellett a kioltás elmélete továbbra is érvényes marad a gyakorlatban is. Mindkét irányban.
-
Algol
senior tag
válasz
Lompos48
#16207
üzenetére
Készítettem két ábrát, mert ábrák nélkül nehéz elmagyarázni a dolgot és nagyobb a félreértés veszélye. A csavart érpár két vezetékét, - hogy jól megkülönböztethetők legyenek - piros és fekete színnel jelöltem. Az egész vezetékből csak két egymás melletti menetet rajzoltam ki, a hurkokat az egyszerűbb rajzolhatóság miatt hatszögekként ábrázoltam. Kék nyilak jelzik a vezetékekben folyó áramokat és folyási irányukat, (nem mindegyikre írtam I betűt). A zöld nyilak a hurkok áramfolyás szerinti körüljárási irányát mutatják. A piros és a fekete nyilak értelemszerűen a piros és a fekete vezetékeknek a segédvonalak által mutatott pontjai között fellépő feszültségeit jelölik.
Az első ábra azt mutatja, hogy hogyan csökkenthetjük egy áramkörhöz tartozó oda- és visszavezetés által keltett mágneses teret. Tehát itt a zavarkibocsájtást mérsékeljük. A vezetékek összecsavarásával nem csak az áram által átjárt hurok felülete lesz kisebb, ami eleve csökkenti a létrehozott mágneses teret, hanem mivel a kialakuló sok kicsi hurkot páronként ellenkező irányban folyja körül az áram, az általuk keltett mágneses tér is páronként ellentétes irányú lesz, ezek aztán nagyjából kioltják egymást, tovább mérsékelve az eredő mágneses teret. Mindezt te is leírtad.
A későbbiek szempontjából fontos, hogy a hurkok közepén található fekete jelzések a mágneses tér vektorának az irányát mutatják. A bal oldali hurok középpontjában a mágneses tér vektora felénk mutat és persze merőleges a lap síkjára, míg a jobb oldali huroknál a vektor iránya ellentétes, tőlünk elfelé mutat.
A második ábra a csavart érpár zavarvételét mutatja induktív behatás esetén. Itt elhagytam az előző ábrán, a bal oldalon található feszültséggenerátort, hogy ne kelljen az általa keltett árammal foglalkozni, de ez a szuperpozíció elve miatt megtehető. Most hasson egy növekvő fluxusú homogén mágneses tér vezetékeinkre, melynek erővonalai legyenek merőlegesek a lap síkjára és indukcióvektora tőlünk elfele mutasson. Ekkor a 2. ábrán látható irányú áramok fognak folyni a vezetékekben (kék nyilak). Azért ilyen irányúak, mert Lenz törvénye szerint az indukált áram iránya olyan, hogy mágneses hatásával gyengítse az őt létrehozó hatást. Lásd az előző ábra bal oldali hurkát. A hurkok egyező mérete és azonos elrendezése miatt a bejelölt, U1, U2, U3 és U4 feszültségek nagysága megegyezik. Ha most azt mondjuk, hogy a bal oldali hurokban U1+U4 feszültség indukálódik, a jobb oldaliban pedig U2+U3, akkor azt is mondhatjuk, hogy a szomszédos hurkokban ellentétes polaritású feszültségek indukálódnak. Hiszen szemmel látható, hogy az U1 részfeszültség az U3-mal, továbbá az U2 részfeszültség az U4-gyel szembekapcsolódik. Így ezek kioltják egymást.
Remélem, hogy most már világos, hogy mit is akartam kifejezni a korábbi, talán kissé pongyolán fogalmazott mondatommal. Az talán jobban hangzik, hogy a vezetékek mentén váltakozó előjellel becsatolt rész-zavarójelek kioltják egymást.
Tisztelettel:
-
Nimdhar
csendes tag
Sziasztok!
Egy ASRoxk M3N78D lapom van.Most vettem egy Enermax Pro82+-t aminek két 4pines 12V-os csatija is van, a lapon szintén van 2 csati, de a korábbi tápomnak, csak egy volt, így a másikat nem használtam.
A kérdésem,hogy ha egy
Phenom II X4 965 proci,
GTX 460 SE VGA,
4GB ram van a gépbe,
akkor szerintetek elég lesz továbbra is csak egy 12V a lapba, vagy jól gondolom, hogy kössem be mind2-t?Köszi
-
CsikyMirko
csendes tag
Üdv
TAGAN TP380 tápegység javítását végző szakembert keresek!
Előre is köszönöm a tippeket !
-
Üdv!
Nem tud valaki olyan 5.25-ös beépítőkeretről, amibe lehet rakni egy slim ODD-t, és mellé / alá pedig egy merevlemezt? Utóbbi persze nem kivehető, hanem fix, csak az ODD érhető el kívülről.
A PCgear-en láttam korábban, de mióta megszűnt, sehol máshol nem találok...

-
Tarill
őstag
üdv!
egy kérdésem lenne, leginkább ide illik szerintem. Az egész pc-m( gép, monitor, hangfalak stb... egy konektorról megy elosztóval amin van egy áramtalanító kapcsoló, okozhat bármi problémát ha minden kikapcsolás után áramtalanítom a komplett rendszert? éjjelre, melo alatt stb... megvárom míg a monitor is "elköszön" standby-ba teszi magát és villany lekapcs. Hülye kérdés csak úgy eszembe jutott

-
Lompos48
nagyúr
Nem nekem, hanem a fizikának.

Hogy van az, hogy "minden második csavarmenetben ellentétes polaritású feszültséget indukál a külső mágneses tér"? Az ugyanúgy indukál a csavarási pozíciótól függetlenül. Az más, hogy az érpárban ellenkező irányban folyik mindig a pillanatnyi áram, legyen az DC vagy HF. Azok aztán kivonódnak. Aztán fontos zavarkibocsájtási okokból is. A két szál ellenkező irányítottságú mágneses teret generálnak, amik ugyancsak kivonódnak Eddig rendben is lenne. Meg aztán az se tiszta, hogy miért minden másodikban?
Lehet én tudom helytelenül, akkor ellenben magyarázd el, légy szíves.
-
rbalint88
veterán
Láma kérdés: hol lehet rózsaszín kábelkötegelőt kapni?
Nem gépbe kell, hanem autóra, a lököst összetartani, úgyhogy az se baj, ha erős.
-
Algol
senior tag
Nem fogja megzavarni.
Régebben ha egy katódsugárcsöves (CRT) monitor, TV készülék közelébe helyeztünk egy efféle hangdobozt, akkor annak elszíneződött a képe, más mértékben a képernyő szélén mint a közepén. A széle erősebb mágneses teret kapott, mint a közepe, a széléhez közelebb volt a hangszóró. Mindez a CRT-ben levő lyukmaszk, résmaszk felmágneseződése miatt történt. Miután eltávolítottuk a hangfalat, többször kellett használni a képernyő lemágnesező funkcióját, hogy megszűnjön a jelenség. Ma már az LCD monitoroknál nincs ilyen probléma.
A számítógép alkatrészeit úgy alakítják ki, hogy az elektromágneses zavarás ellen védve legyenek, de ez elsősorban nagyfrekvenciás elektromágneses térre vonatkozik. A hangdoboz, különösen annak a mélysugárzója alacsony frekvenciás mágneses teret kelt. Ezt elsősorban a gép háza csillapíthatja - ha acélból és nem alumíniumból van -, a vas magába koncentrálja a mágneses teret, így jóval kisebb lesz a térerő a házon belül. A jelvezetékek az alaplapon földsík felett haladnak, alacsony impedanciás lezárásuk van és a fogadó eszköz a differenciál módusú jeleket veszi, nagy a közös módusú feszültség elnyomása. Megfigyelheted, hogy a ház előlapi kezelőszerveihez összesodort vezetékpárok vezetnek. Ez pontosan a mágneses behatás ellen véd, minden második csavarmenetben ellentétes polaritású feszültséget indukál a külső mágneses tér, így ezek kioltják egymást.
Ha mágneses térről van szó, akkor az embereknek először a számítógép mágneses elven alapuló adatrögzítő eszköze jut az eszébe, a merevlemez. Szerencsére itt egy adatbit átírásához nagyon erős mágneses térre van szükség, üzemszerűen ez megvan, mert az író-olvasó fej iszonyatosan közel fut a lemez felületéhez. Ezt a nagy térerősséget a merevlemez házán kívüli forrásból normális esetben nem lehet elérni. Gyakorlati próba szerint egy mágnespatkóval nem lehet a lemezen levő adatokat törölni. Persze a merevlemezt esetleg tönkre lehet tenni, ha sikerül a fejmozgató motor neodímium mágneseit lemágnesezni.
Ennyit az elvi megfontolásokról, persze a puding próbája az evés.
-
Lompos48
nagyúr
válasz
drugbaron1
#16200
üzenetére
Igen, már indulni is közös pontből indulnak a táp NYÁKjából.
Új hozzászólás Aktív témák
- AMD K6-III, és minden ami RETRO - Oldschool tuning
- Hardcore café
- Luck Dragon: Asszociációs játék. :)
- sziku69: Fűzzük össze a szavakat :)
- Brogyi: CTEK akkumulátor töltő és másolatai
- Háztartási gépek
- One otthoni szolgáltatások (TV, internet, telefon)
- WLAN, WiFi, vezeték nélküli hálózat
- World of Warships
- sziku69: Szólánc.
- További aktív témák...
- Új, Aktiválatlan iPhone 17 Pro (256 GB) (rendelhető)
- Lenovo P500 - 1650-2690 v3 akár 12 mag/24 szál, 32GB DDR4 RAM, 490W 80+gold táp, számla, 6 hó gar
- Hordozható napelem 3 Watt / 12 hó jótállás
- Bomba ár! Asus VivoBook X412F - i5-8GEN I 8GB I 256GB SSD I 14" FHD I HDMI I Cam I W11 I Garancia!
- HP ProDesk 600 G5 i3-9100 16GB 512GB 1 év garancia
Állásajánlatok
Cég: ATW Internet Kft.
Város: Budapest
Cég: BroadBit Hungary Kft.
Város: Budakeszi






, sőt külső vinyó kerregő hangot ad...

A rajzok és alkatrészek elemzésével már egy kis időt eltöltöttem, és néhány dolgot már értek ebben a kapcsolásban.




