Hirdetés
- GoodSpeed: MacBook egy kis gikszerrel.
- btz: Internet fejlesztés országosan!
- sziku69: Szólánc.
- droidic: Időutazás floppyval: A 486-os visszavág PCem-men
- Meggyi001: Áram nélkül....méltóság nélkül.....
- ldave: New Game Blitz - 2026
- Lalikiraly: Mercis kalandok - Huszonkilencedik rész
- koxx: Bloons TD5 - Tower Defense játék
- Sub-ZeRo: Euro Truck Simulator 2 & American Truck Simulator 1 (esetleg 2 majd, ha lesz) :)
- Luck Dragon: Asszociációs játék. :)
-
LOGOUT
Ez itt, az elektronikával hobbiból foglakozók fórumtémája.
Lentebb összegyűjtötttem néhány elektronikával kapcsolatos, hasznos linket.
Új hozzászólás Aktív témák
-
moha21
veterán
válasz
darvinya
#67081
üzenetére
Miért érezhető az egyenáram meg hamarabb, mint a váltakozó áram?
(#67084) tordaitibi: Önmagában a feszültség nem veszélyes lásd ugye MSZ HD 60364-4-41-ben nem tárgyalt
"Védelem az állandósult érintési áram és a kisülési energia korlátozásával" részt. Pl gyújtószikramentes ( régen RB, most Ex ) minőség.

-
fero02
nagyúr
válasz
darvinya
#67091
üzenetére
Annak sem használtak mást a maga idejében, mint a csőnullás, vagy később az osztott nulla erű kábelt. Egyedül a híradástechnikában használtak papír szigetelésű, ólom csöves és acél páncélszalagos kábelt (BM kábel), de volt szerencsém azokhoz is. Egyrészt.
Másrészt ilyen helyeken saját TR állomások voltak, minimum ÉHTR-ek, és abból is több. Primer oldalon körzárási/körbontási lehetőséggel, szekunder oldalon szintén + üzemzavar esetén önálló aggregátorokkal.
Ilyen helyekre nem hinném, hogy te csak úgy bejutottál, hacsak nem voltál BM alkalmazott.Harmadrészt a korábbi meséd nem igazán passzol ezekhez a dolgokhoz.
"Igen, dolgoztam, nem 1x volt 25kA transzformátor állomásban dolgoztam, miközben épület olyan volt, mint a szita és persze szakadt az eső, és szolgáltató nem engedte lekapcsolni hálózatot.
320-as kábellel küzdeni 5°C-on esőben, miközben élő volt.
Munkavédelem gumiruha, azt ima ne akkor legyen átütés, mert sok nem maradna."Eleve, milyen az a 25kA-es TR? Csak mert a TR-eket VA-ban szokták megadni. kA meg pl zárlati áram.
Szakadó eső vs FAM tevékenység: Egyetlen szolgáltató sem hülye, hogy ekkora kockázatot vállaljon fel, hogy "szakadó esőben" dolgoztasson bárkit is. A FAM BSZ-ban kerek perec le van írva, hogy maximum jelentéktelen mértékű csapadék esetén lehet FAM beavatkozást végezni, ami kb a nagyon gyengén szemerkélő esőben ki is merül. Továbbá egyetlen dolgozóról sem vagyok képes elhinni, hogy a saját életét kockáztatná bármilyen FAM tevékenység miatt. Erre senki nem kötelezhet senkit.A kábel technológiai utasításában le van írva, hogy milyen hőmérséklet alatt nem is lehet vele dolgozni (ez pedig általában pont az az 5°C), ha nincs betartva a technológia utasítás, akkor ugrik mindennemű garancia. Ilyen értékű kábelnél ezt szintén nem vállalja fel a szolgáltató.
-
válasz
Attix70
#67088
üzenetére
Köszönöm de nem én voltam az érdeklődő, én tisztába vagyok a félvezető átmenet hőfokfüggésével és a hőmegfutás fogalmával valamint a fényemittálás működésével.
(#67087) Attix70
Tényleg, ez jó megoldásnak tűnik. Én mindig a kondira tettem a táp felé nyitóirányba diódát. De ez most gyorsan lelogikázva még jobb. -
JoolsNOS
veterán
-
Attix70
aktív tag
válasz
tordaitibi
#67051
üzenetére
A LED félvezető (dióda), nem feszültséggel hanem árammal működik (fényt emittál) . Ha melegszik a chip akkor még kisebb feszültség esik rajta konstans áram esetén.
-
-
darvinya
titán
válasz
tordaitibi
#67084
üzenetére
Azért más vízeses teljes AC áramkörrel dolgozni, mint csak fázissal.
Igen, dolgoztam, nem 1x volt 25kA transzformátor állomásban dolgoztam, miközben épület olyan volt, mint a szita és persze szakadt az eső, és szolgáltató nem engedte lekapcsolni hálózatot.
320-as kábellel küzdeni 5°C-on esőben, miközben élő volt.
Munkavédelem gumiruha, azt ima ne akkor legyen átütés, mert sok nem maradna. -
válasz
darvinya
#67081
üzenetére
Ez most komoly...? a kérdés.
Tényleg semmi de semmi baja nem lehet senkinek egy kültéri beázott kapcsolótól a szakadó esőbe, átázott lábbelibe.
Ezekokán szerintem meg kéne keresned a szabványügyi hivatalt és az érintésvédelemmmel foglalkozó összes céget, hogy ennyi volt, finito, bezárhatnak mert szerinted semmi szükség ezekre.
Igen, igazad lehet, a 12V DC az bizony sokkal nagyobbat rúg nedves környezetbe, netán el is halálozhat vagy megéghet a delikvens, netán azonnal ionizálódik, sokkal jobban mint amikor a 230V AC-t fogdossa.
Sőt továbbvinném a gondolatmenetedet, a 10 vagy a 25KV akár nyalogatható is hisz ugye minél nagyobb és minél váltakozóbb, annál veszélytelenebb.
Komolyan mondom, kezdek rettegni egy ceruzaelem megérintésétől. Bármi történhet..."Ha meg jól van kiépítve, akkor még védelem is van."
Te már oldottál le ÉV relét egy derékig érő gödörbe, amibe térdig érő vízbe állsz kisflexszel a kezedbe és véletlenül rádnyitották azt a vízcsövet, amit épp flexezel?
Mert én igen, és azt az érzést senkinek nem kívánom, ha nincs ÉV relé akkor valószínűleg ott döglök meg, így csak 1 napig nem tudtam mozgatni a jobb kezem, percekig nehézlégzésem volt és bizseregtem még órák múlva is.
Pedig "csak" 230V AC volt. -
mezis
félisten
Üdv.!
Okos konnektor, okos kapcsoló. (WiFi kell hozzá.)
darvinya és tsai:(Figyeljetek a technikai fejlődésre !
Méghogy fázis, meg nulla. Az okostelefon még sosem csapott agyon senkit ! 
Egyébként aki szívritmus szabályozóval kénytelen együtt élni, jobb ha óvakodik az áram csípésektől.) -
darvinya
titán
válasz
tordaitibi
#67080
üzenetére
Kérdem mi baj lehet, mikor csak fázist kapcsolunk szabadban légi/föld vezetőben.
Egyenáramot hamarabb megérezhető nedves talajon, mint váltakozót.
Ha meg jól van kiépítve, akkor még védelem is van. -
-
-
Kolty
aktív tag
Sziasztok.
Milyen kapcsolásra, mire lenne szükségem ha szeretnék az udvarra, épületekre pár reflektort elhelyezni amiket a házból egy kapcsolóval és az udvar végéről egy kapcsolóval tudnék működtetni?
Persze úgy, hogy a kapcsolók helyzete ne befolyásolja egymást.
Az alternatív kapcsolást nézegetem, de szeretném ha se a fázis, se a nulla ne maradjon a vezetékeken.Köszönöm.
-
johniee
senior tag
válasz
tordaitibi
#67073
üzenetére
-
válasz
johniee
#67071
üzenetére
Leveszed a fehér porvédő műanyaglapot és 1 csepp benzint, higítót, alkoholt cseppentesz a poti szénpályára majd néhányszor megforgatod.
Ha ez nem vezet eredményre, a két szélső vastagabb láb közé vezetékezel egy mezei kapcsolót, az a ki-be.
A maradék 3 láb egy teljesen közönséges potenciométer. Kiváltható a 20kiloohmossal, azt is kivezetékezed és befúrod valahova a házba+forgatógomb. -
johniee
senior tag
Sziasztok!
Egy ébresztős rádió került most hozzám, aminek a hangerő szabályzója elég rossz, recsegős.
Hogyan lehetne ezt a potmétert helyettesíteni?
Mégtöbb fotó: [link]
A 2-3. és a 3-5. láb között (amit beszámoztam) mérhető 16 kOhm ellenállás
Van itthon egy 20 kOhm-os potméterem, csak nem tudom hogyan kéne bekötni


-
válasz
JoolsNOS
#67060
üzenetére
100 variáció lehet, pl.
step-up ledmeghajtó, 1 ceruzaelemről is vakít a led.
Ugyanez, áramgenerátorral.
Áramgenerátorral integrált led, 4-5 volttól 20-30 voltig mindegy neki.
Gombelemről hajtva az elem maga végzi az áramkorlátozást, nem tud több ampert leadni még rövidzárba sem. (villogós kínai cipő)
Van még biztos amit én sem láttam, olyan megoldás is. -
JoolsNOS
veterán
Távirányítós autónak akarok világítást. Egyiknek sem kell egetverően világítania. Lássam a sötétben merre kever. A fehér persze nem baj ha világít erősen. 4.5 táp, nyitófeszek a táblázatól és 5mA-el számoltam.
-
Ribi
nagyúr
válasz
terapeuta007
#67066
üzenetére
Próbálj normálisan beszélni plz...
Eleve nem nagyon tudni milyen az a led, és mennyi neki az optimális és mennyire kell hogy világítson.
De lehet csak én nem láttam mennyire kell világítsanak. -
terapeuta007
aktív tag
-
Ribi
nagyúr
válasz
terapeuta007
#67063
üzenetére
Milyen értékekkel számoltál?
Led fesz és áram?(#67064) JoolsNOS: Szerintem nagyon más áram értékkel számolt.
Illetve ha 4 ledet kötsz párhuzamosan, akkor 4x árammal kell számolni az ellenállást.
Vagy mindegyikhez külön ellenállás és akkor nem lesz gond, ha az egyik megpusztul. -
JoolsNOS
veterán
válasz
terapeuta007
#67063
üzenetére
Köszi én rövidre zárnám, de akkor a kalkulátor miért írt 200 meg 500 ohmot?
-
terapeuta007
aktív tag
válasz
JoolsNOS
#67062
üzenetére
Nah hogy rovidre zarjuk.
A 4db fehéret parhuzamba kotod.
Es erre raksz egy darab 15ohmos ellenallast sorba.
Aztan a 2darab pirosat pedig sorba kotod és erre raksz meg egy 27ohmos ellenallast sorba.
A 15 és 27ohm alá ne menj annal tobb picivel az lehet de kevesebb ne legyen( ha esetleg nincs otthon ien ertekben vagy nem kapsz boltba) -
And
veterán
válasz
JoolsNOS
#67060
üzenetére
9V-os tápfeszre akkor mondja, hogy kevés a táp, ha a soros ellenállásra jutó feszültség nulla (vagy annál kisebb) értékűre adódik. Tehát vagy túlságosan nagy nyitófeszültséget adsz meg a ledekre, és / vagy túl nagy azok darabszáma (mivel az általad linkelt kalkulátor soros kötésre számít, a ledek nyitófeszültsége összeadódik). Nekem 9V-os tápra konkrétan akkor jött elő az alacsony tápra figyelmeztetés, ha legalább három darab ledet adtam meg, legalább 3V-os nyitófeszültséggel.
A lényeg, hogy a nyitófeszültség szorozva a LED-ek darabszámával kisebb legyen, mint a tápfeszültség értéke, mert ha ez nem teljesül, akkor a soros ellenálláson nem tud feszültség esni. Így nem lesz 'áramgenerátoros' jellegű a kapcsolás, vagy a kialakuló (számított) nyitóáram nem lesz annyi, mint amekkorát specifikáltál. -
And
veterán
válasz
JoolsNOS
#67057
üzenetére
Nagyon nem kell hasra ütni, mivel:
1.) A ledek nyitófeszültsége alapjában színfüggő, lásd: [link]. Természetesen nem kőbe vésett fix értékekről van szó, azért irányadónak megfelel ez a táblázat.
2.) A LED-eken átfolyó áram sem kérdés általában, hanem te határozod meg, az egy szokásos kiinduló adat. Általános 3 vagy 5 mm-es ledek - ritka, extrém alacsony áramú típusok kivételével - elviselnek 20 mA-es áramot folyamatos üzemben, de a magasfényű kivitelűek már ennél kisebb nyitóárammal is szinte kisütik a szemet.
Pontosabb adatok az adott LED adatlapjáról bányászhatók ki, de azon sem fogsz századvoltra pontos nyitófesz-adatokat találni, mivel - ahogy említették - az értékek szórnak valamennyit és a hőmérséklettől is függenek. Határáram tekintetében viszont egész pontos infókkal szolgálhat az adatlap.
Általános szabály, hogy soros ellenállással megoldott áramkorlát esetén a táplálás akkor igazán 'áramgenerátoros' jellegű, ha a tápfeszültség bőven nagyobb a led(ek) nyitófeszültségénél. Fehér színű ledhez például a 4,5 V-os táp már alacsonynak mondható, mivel itt a táp- és a led nyitófeszültsége túlságosan közel esik egymáshoz, ezért nagyban függ a leden kialakuló tényleges nyitófeszültségtől az, hogy mekkora lesz az átfolyó nyitóáram. Vagyis a számítás és a gyakorlatban kialakuló áram közötti különbség ebben az esetben jelentős is lehet. -
JoolsNOS
veterán
válasz
terapeuta007
#67056
üzenetére
Ok itt a kalkulátor.
A tápfesz gondolom 4.5. A nyitófeszt és a leden átfolyó áramot pontosan honnan tudom? -
Ribi
nagyúr
válasz
JoolsNOS
#67044
üzenetére
Nem ő sem tudja, hanem nem volt kedve számolgatni és ábrákat rajzolni, illetve nem minden led ugyan olyan.
Piros ledet elvileg 2V körül kell üzemeltetni, de van amire 2.8V maxot írnak. Ami elég nagy difi.
Emiatt nem sült meg a te piros leded sem.
Megnézed ezt a linket, akkor láthatod, hogy van ahol 0,5V difi a pislákolás és a max fényerő között. De ahogy melegszik a led, úgy tolódnak ezek a vonalak balra és úgy lesz belőle hőmegfutás. Emiatt biztonságos az árammal hajtás, mert ott hiába melegszik, tolódik balra a görbe, de az áram ugyan akkora, nem tud több áramot felvenni, mert az konstans. Működik persze elemmel is, de 2 új elem lehet sok lesz a piros lednek, 1 meg kevés.
Az ellenállás változtatásával változik az áram amivel változik a fényereje is. Ezt megint neked kell kitalálni, hogy mikor kb ugyan olyan. Emiatt nem lehet csakúgy hasra bemondani, hogy ez lesz jó neked.Vannak amúgy led ellenállás kalkulátorok.
(#67053) JoolsNOS Azonos ledeknek általában igen közel van a fesz szintje, de más típusúaknál lehet más. Méret függő is. Ha veszel boltban x darabot, ami egy sorról jött le, ott szinte pontosan ugyan az lesz.
-
JoolsNOS
veterán
válasz
tordaitibi
#67051
üzenetére
Köszi! És azonos színű ledeknél is lehet eltérő feszigény? Mert írta a kollega, hogy a fehér ledhez 2 elemnél nem kell ellenállás háromnál igen. De ami fényforrást szétbuhertam, abban három elem hajtotta a ledeket párhuzamosan kötve. Volt rajta ellenállás , de előtte is utána is ugyanannyi fesz folyik
2 elemmel is világít, de gyengébben 3 elemmel szép erősen. A piros két elemmel világít szépen. Nem melegszenek. Ezeket bicólámpából szedtem ki. Nem láttam rajta ellenállást. -
válasz
tordaitibi
#67047
üzenetére

Egy digitális bemenet ugye általában Ut+0.6V és -0.3V(?) közötti jelet szokott bírni. A példánál maradva: ha a táp lekapcsolása után rögtön földre kapcsolnánk a kondi + sarkát, akkor a mute lábon akár -24V is megjelenhetne, jól tippelek? Gondolom ez nem sűrűn fordul elő, ezért lehet, hogy eddig egy bemenet sem ment még tönkre. Egy diódát tettem volna én is bele, csak én nem a kondi kisütése céljából, hanem a bemenetre tettem volna nyitó irányba.
Csak tanulási célból kérdezgetem ezeket.
-
válasz
JoolsNOS
#67044
üzenetére
A led erősen nemlineáris eszköz.
Példával illusztrálva, 3 voltról hajtva felvesz 10 milliampert.
2,9V-->5mA
3,0V-->10mA
3,1V-->50mA
3,2V-->100mA
3,3V-->300mA
3,4V-->600mA
3,5V-->1000mA vagyis szénné égett. Pedig csak 0,6 volttal emelted meg a tápfeszültséget.
Egy hagyományos izzólámpa ezt a 20% emelkedést jobban tolerálja, a görbe nem ilyen meredek, pedig az is nonlineáris elem.
Kicsit eltúloztam az U/I görbét, az érthetőség kedvéért.
Ezért kell az áramkorlátozás.Számítása, példa,
+U táp 12V
Led névleges fesz. 3V
Led árama 50mA, 0,05A
A tápfeszültségből 12-3=9, azaz 9 voltot kell "eltüntetni", az ellenállást úgy kell méretezni hogy 0,05 ampernál 9V essen rajta,
R=U/I azaz 9/0,05=180
180 ohmos ellenállás kell, a teljesítménye amit elfűt, P=U*I azaz 0,45W.
Ugyanez pl. +U 12V, led 2,7V, árama 5mA, előtétellenállas 1,8 kiloohm/0,05W -
Természetesen be van kötve, a védőföld is, még szakadásnérő módban is rámértem a kettőre (az óránál közösítve vannak, ezt tudom), jelzett, szóval az rendben. A 0V-ot mindig a nullához mértem, annál a konnektornál, ahonnan indulnak a dolgok. Az egész onnan indult, hogy a fáziscerka a váltókapcsoló mindkét szálánál jelzett (úgy hogy a túloldalán semmi nem volt), multival viszont korrekt módon láttam, mikor hol van feszültség. Engem igazából ez zavart össze...
-
mezis
félisten
Az indukcióhoz áram is kellene, inkább kapacitás.
A 0V-ot mihez képest mérted ? (A Nulla be van kötve ?
Dugasz tápból, akkuból köss 10 - 20V.ot a majdani fázist vezetőre, úgy mérd a másik végét.
(Engem nagyon megvezetett egy 100MOhmos bemeneti ellenállású multiméter: 3 - 5 V-os váltó feszültséget mértem vele sehol, sehová be nem kötött vezetékeken!
Az áram az 0mA volt).) -
Jófelé tapogatózol és megmondom őszintén, bár nagyon sok ilyen RC tagot építettem be pl.digit. ic-k reset lábára (hogy pl. a tápfesz visszajöttekor egy számláló mindig alapról induljon stb.) és ilyen mute alkalmazásokba is, de ezzel a részével nem is foglalkoztam.
Valakinek akinek van áramkör szimulátor programja, le kéne szimulálni, mi is történik ilyenkor.
A kondi a táp megszűntekor pár msec-sec múlva a +tápsínen, ami ilyenkor testnek fogható fel az áramkör saját külső-belső rezisztív áramkörein keresztül, elkezd kisülni, a polaritásokat itt nem tudom hogyan határozzam meg.
Megoldás lehet a szokásos dióda a kondi két lábára, a + felé nyitóirányba. Ez a táp elvételekor a tápfesz csökkenésének arányában mindig kisüti a kondit, 0,4-0,6V eltéréssel a kondi feszültsége követi a tápfeszt. -
válasz
darvinya
#67043
üzenetére
A bekötést átnéztem természetesen, de mindent rendben találtam, a csövek, ugyan kezdő vagyok, és csak magamnak csináltam, de szerintem jól vannak hajlítva, minden íves, a hajlatok kicsi oválisak, de nincs törés sehol.
Az igazsághoz hozzátartozik, hogy a vezetékek MBCU-ból vannak (ebből nagyon túlvásaroltunk a felújításkor), ezt bontottam szét a belső erekre, és ugye ennek a külső szigetelése kicsit vékonyabb.
Viszont továbbra sem tiszta, mert se lámpa nem világít, se multi nem jelez, és minden működik rendesen. A fázis egy szálon jön be, és két helyen szakad meg, abból egy átkötés (villanykapcsolóba be és tovább), minden jelölve van, ami más szín, de fázis, az alternatívok közötti szál megszakítás nélkül van fűzve.
-
JoolsNOS
veterán
És mi van akkor ha a pirosat csak egy elemmel "hajtom"?
Azért keverek ennyire mert bementem a somogyiba és a nagyon hozzáértő jóember elkezdte mondani, hogy az nem csak úgy van hogy veszek ledet meg ellenállást, hanem mindent ki kell számolni. Mondom magamban, kösz a segítséget...Én hogy számoljam ki ha ő se tudja. -
darvinya
titán
Megsérült vezeték burokok és vagy közvetlenül érintkeznek, vagy nagyon közel van.
De kötéseket újra átnézném, hátha vezető elkötést történt (több fázis vezető, máshova lett kötve).Legtöbbször csövezési hibának számít(ezért anno buktattak), hogy cső hajlításkor behopadt.
Ez azért rossz, mert legyalulja szigetelést behúzáskor, kisebbik gond, hogy nehéz behúzni. -
A tegnapi nap folyamán jól megszívtam, és szeretném tudni a miértjét. Egy kicsi előszobát csöveztem és húztam be (az első komolyabb ilyen tevékenységem, bár a villanyszerelőnek aktívan segítettem, mikor újrahúztuk a házat vásárlás után, de a kötést csak néztem mindig).
Két fényforrás volt tervben, a bejárati ajtó külső és belső oldalán, a belső, előszoba felőli váltó lesz, a konyhából (következő helyiség) és rögtön az ajtó belső oldaláról kapcsolható, a kinti az ajtó mellől. Szóval áram a konyhából jött, kapcsolószállal együtt, az ajtó fölött kötésdoboz (1.5m) majd további másfél méter után a váltókapcsoló, majd innen 40cm a fal másik oldala. Mivel a végén már siettem, csak a szerelvényeket raktam fel, lámpát még nem, és érintés nélküli fáziskeresővel ellenőriztem a dolgokat. Ami gyakorlatilag mindenhol jelzett, ami nem nulla vagy föld volt, függetlenül attól, hogy elvileg nem is lehetett áram alatt a vezeték (kapcsolószál mindkét oldala, úgy hogy se kapcsoló, se lámpa nem volt rajta). El jöttem dolgozni, és egész este azon gondolkodtam, hogy mit rontottam el.
Másnap megnéztem fázisceruzával, és feltűnt, hogy az elméletben nem áram alatt lévő vezeték alig parázslik, mig a valóban áram alatti erősen világít a ceruzával. Ekkor elővettem a multit, és be is bizonyosodott a dolog. Minden kötés jó, ahol a cerka és az érintésmentes világít és jelez, ott 0V van...
A kérdés hogy hogy mitől világít a ceruza, ha nincs feszültség alatt az a szál, mindkét vége a levegőben? Oké, egymás mellett fut 5-6 szál, de akkoris. Indukció? A multiméter miért nem mér rá semmit?
-
PHM
addikt
válasz
JoolsNOS
#67039
üzenetére
A piros ledek nyitófeszültsége jóval alacsonyabb a fehérekénél.
Ráadásul nagyjából úgy viselkedik, mint egy nyitóirányú dióda.
Azaz már kis feszültségemelkedésre is nagy áramnövekedéssel reagál.
Ilyenkor elkezd melegedni, aminek hatására csökken a nyitófeszültsége,
még nagyobb áramot szeretne felvenni, s a folyamat vége hőhalál.
A ledek áramát mindig korlátozni kell.
A fehér és kék ledek esete 3V-os tápfeszültségnél különleges,
mivel azok névleges nyitófeszültsége többnyire 3V felett van.
Világítanak 3V-nál is, de kisebb árammal, mint amire tervezve lettek.
Egy szó, mint száz, ha a piros és fehér ledeket ellenállás nélkül
párhuzamosa kötöd a 2 ceruzaelemre, a pirosak melegedni fognak,
míg a fehérek csak pislákolnak, vagy nem is világítanak majd. -
JoolsNOS
veterán
válasz
JoolsNOS
#66878
üzenetére
Sziasztok! Pár napja kérdeztem, hogy hogyan kell összeállítani piros és fehér ledekből világítást. Írtátok, hogy a piros ledek elé kellene ellenállás a fehérek elé nem ha 2 ceruzaelemmel hajtanám.
Mi történik, ha nincs ellenállás? Mert tegnap itthoni "szarságokból" kiforrasztottam 8 fehér és 5 piros ledet. A fehér ledes cuccban volt egy ellenállásos panel. Azon végigpróbáltam a ledeket, hogy túlélték-e a kiforrasztást. Mind működik is. De csak úgy kiváncsiságból rápróbáltam az ellenállás nélkül és úgy is működtek. Ha huzamosabb ideig használnám akkor lenne gond vele? Vagy hogy is van ez? -
#18379748
törölt tag
igen az ellenallasra en is gondoltam nehogy egy rovidzar taccsra tegye. legnagyobb gond hogy le kell szerelnem az egesz cuccot a konzolrol, plusz kicsavarni ezer csavart a burkolatbol hogy hozzaferjek a kanocokhoz. az nem okoz nekem lelki problemat hogy kifurjam egy aljzat es/vagy kapcsolo szamara a burkolatot.
-
#18379748
törölt tag
-
-
-
pjen
félisten
-
#18379748
törölt tag
válasz
tordaitibi
#67027
üzenetére
igen ilyesmi rajzokat lattam a neten, de kozben vannak akik irtak hogy nem jo, de hogy miert nem azt nem tom.
eleg gaz, hogy egy ilyen egyszeru dolgot nem voltak kepesek megoldani mert ahogy olvastam masok is lg tv-kkel szivnak.
tsu: Szép kis rövidzárat rajzoltál...
en nem latom, hol?

-
#18379748
törölt tag
"Mert ha a hangszóró vezetékeire kötöd, a hangszórót nem fogod tudni lenémítani, hogy fülessel hallgasd a tv-t. "

nyilvan a fejhallgatot es a hangszorot nem szeretnem egyszerre, hanem vagy egyik vagy masik. ezert vagy kapcsolos aljzat vagy siman egy kapcsolot tennek ra.
nem remlik hogy lenne rajta optikai de nem is akarok azzal bajlodni.
hdmi-rol nem akarok nezni (hallgatni) semmit, max usb pendriverol.
szeretnem ha a hangerot a sajat tavvezerlojerol tudnam allitani igy meg mindig a belso hangszoro kicsatolas lenne a legjobb, kulso kutyut nem szeretnek, plane amit nekem kell kulon csavargatnom (potival vagy tavval). -
tsu
tag
válasz
tordaitibi
#67027
üzenetére
Szép kis rövidzárat rajzoltál...
-
-
válasz
#18379748
#67024
üzenetére
Ha van optikai kimenet, márpedig szinte biztosan van, akkor köss rá egy toslink-rca átalakítót. Például ezt, 6$ és nem kell gányolni. Az én Samsung tv-men volt ugyan füles kimenet, de sehogy sem tudtam megoldani, hogy egyszerre szóljon a hangszóró és a füles (egy vezeték nélküli fülest kötöttem rá), hogy ne kelljen minden alkalommal bedugni, meg kihúzni. A Scart nekem azért nem volt jó, mert azon csak a tv műsorok hangja jelent meg, a külső hdmi és tv felvételek hangja nem. Ez végül nagyon bejött, tápot a tv usb-jéről kap.
Amúgy mire szeretnéd használni a fülhallgatót? Mert ha a hangszóró vezetékeire kötöd, a hangszórót nem fogod tudni lenémítani, hogy fülessel hallgasd a tv-t.
-
#18379748
törölt tag
udv az uraknak.
kovetkezo a nyomorom. van egy csudalatos lg lcd tv-enk, ami eleg draga volt anno (en mar hasznaltan vettem). sajnos a problemaval csak a vetel utan joval kesobb szembesultem mert almomban nem gondoltam hogy van ilyen, vagyis nincs, megpedig fejhallgato kimenet. nincs rajta. vicc, hogy mar ezt is lesporoljak rola, uj aron 160e-be nem fert bele...
na gondoltam mi sem egyszerubb ket kanoc a ket hangszorora es egy jack aljzat (rca meg scart-al nem akarok szorakozni meg kulso erositovel stb, persze a scartot ratettek, az marha fontos volt..).
szetszedes utan azzal szembesultem hogy mindket hangszorora egy + es - kanoc megy, es nincs kozos pont. a ket negativ az nem test es nem is kozos. igy nem tudom rakotni az aljzatomra mert nem hiszem hogy orulne ha a ket negat kozositenem. hogyan lehetne ezt egyszeruen megoldani?
-
válasz
tordaitibi
#66974
üzenetére
Ez a kapcsolás a táp megszűnése után a kondi kisülésekor nem fog negatív feszültséget generálni a mute lábon?
-
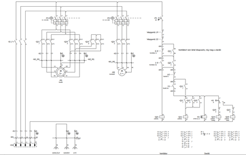
PHM
addikt
válasz
gyenesmartin
#67021
üzenetére
A Q13-Q15 keresztretesz rendben, azzal nincs gond, nem arról beszéltem.
Időrelének itt meghúzási késleltetésűt szokás használni,
s akkor nem kell így megbonyolítani a kapcsolást.
Így a Q11-Q13 gyakorlatilag egyszerre kapcsol.
De igazad van, elnéztem, ez működik így is. -
gyenesmartin
őstag
Q15 és q13-nak nem szabad egymásra nyitniuk véletlenül. Azért van felhasználva, a bontóérintkezőjük, hogy csak akkor húzzon, meg az egyik ha a másik már visszament alaphelyzetben.
Valamint ha a q11 hamarabb kapcsolna, mint a q13 akkor a q13 sokkal nagyobb eséllyel menne tönkre. Vagy valami hasonló. -
PHM
addikt
válasz
gyenesmartin
#67019
üzenetére
A K1 és a Q11 mágnestekercsek fel vannak cserélve, valamint
szerintem fölösleges a Q13-as és a Q15-ös segédérintkező az
időrelé tápkörében. -
gyenesmartin
őstag
Sziasztok!
Ebben a kapcsolásban van még valami hiba? Olyan szekrényt kéne csinálnom, ami egy darálót indít csillag-deltában, valamint egy ventilátort direktben. Először a ventilátor induljon el, majd ha elindult a daráló, akkor a ventilátort ne lehessen kikapcsolni. Először mindig a darálót keljen. A csillag delta kapcsolást az eaton dilm katalógusból szedtem ki.
-
atus72
őstag
hmm. nagyon érdekes, én olyan cellát még nem láttam ami ne melegedett volna pedig eredeti cellák vannak itthon mind 18650-es és 26650-es méretben.
-
atus72
őstag
Tehát akkor azt állítjátok hogy egy új,gyári 18650-es akkut, tegyük fe ami 3400mAh-s, 700mA-el töltve nem szabadna hogy melegedjen?
-
terapeuta007
aktív tag
válasz
gyenesmartin
#67012
üzenetére
4A az már tulzás. 18650nél. 3A az meg elfogadhato. Persze van pelda arra is hogy 5A rel toltik de gyári megoldasokban 1C-t nem nagyon lepik túl. Csokkentene az elettartamat.
De ott mar melegszik is vmennyit(nem hideg teljesen) mert nincs 100% hatasfoka a toltesenek. Kémiailag lehetetlen.
Ahogy oregednek egyre jobban melegdnek a gyorstoltestol. -
válasz
gyenesmartin
#67012
üzenetére
Így van, a hőmérséklet emelkedése elég jó indikátora az akksi állapotának.
-
válasz
terapeuta007
#67006
üzenetére
Az ABS dobozba belülről ragassz (forrassz) etil-acetáttal valami vastag abs lemezt, amiben már megállnak stabilan a rögzítő csavarok. Vagy csinálj szendvicset ABS lemezdarabokból, a középsőbe belefúrsz egy anyát, és azt ragaszd be. Az ABS nagyon jól hegeszthető oldószerrel.
-
darvinya
titán
válasz
terapeuta007
#67006
üzenetére
Olyan ABS dobozt kell keresni, amiben van kiképezve panel tartó.
-
terapeuta007
aktív tag
Vki tudna vmi megoldast. Hogy hogyan lehet egy ABS ien szerelos dobozba belerakni belulrol egy olyan muanyag lapot amire ravan rogzitve(átkotozve meg ragasztva) egy az elektronika(akkuk is)(~0,75kg)(12x23cm)?
Ugy lenne a legjobb ha nem kene atfurni hozza a dobozt mer az ronda.Ahhoz meg nem eleg vastag(5mm) hogy belulrol rogzitsem csavarral bár lehet majd megér 1 probat. Nemtom 5db csavar 4mm mélyen mit fog rajta.Van teknokolom meg ragasztopisztolyom. Ugye teknokol az törik a ragsztoposztoly meg valszeg majd idovel leválik rola. Lehet palmatex lesz a megoldas. Egyéb ötletek? Nemtom ha durva csiszolopapirral vegigmegyek a
feluleteken lehet megfogja a ragasztopisztoly is.Esetleg vannak abs dobozzal tapasztalataitok mivel lehet ragasztani.(ami enyhén oldja esetleg abst)
Várhato hogy néha foldhozbaszodhat veletlen. Persze nem ez a cel. De egy pár kisebb koppanás meg esés es felek hogy lassan leválik a ragaszto benne.
-
darvinya
titán
Valójában nem másik ón olvasztja meg, hanem gyanta savja tudja elegyíteni.
Emiatt írtam külön hangsúlyozva, hogy gyantás ónnal.Gyanta nélküli ónból (én ezt hívom bádogos ónnak, mert ahhoz külön savazóval forrasztanak) bár mennyit rakhatsz, nem fog elegyedni, s labdacsként ráül másik ónra.
-
Vanir
veterán
válasz
yohnsee
#66973
üzenetére
A művelet vége felé már borsónyi bumszlit raktam rá a saját ónomból, úgy sem volt hajlandó megolvadni a gyári cucc.
Hőlégfúvóm nincs, szerintem a célért nem is fogok venni, de észben tartom, mint megoldást. Remélhetőleg nem találkozom többször ilyennel mindenesetre.
Köszönöm a választ!
-
terapeuta007
aktív tag
Szerintem ő nem fog ilyennel foglalkozni.
Laptopakkunak meg már semmiképpen nem elegendőek azok a cellák.
Nekem van egy szatyor regi akkum itthon. mindegyik ugye 3v alatt van .a legtöbb inkabb 0 korul.
Néha talalok benne olyat amire ha ratoltok akkor hasznalhato még. Pl. lézerbe hasznalok ilyet akkunak meg szorakozni jo. Max kis aramigenyu cuccokba hasznalhato.
De powerbankot ezekbol oszerakni. Ahol az lenne a cél hogy minel kissebb helyen sulyban minel több energiat vigyel magaddal. Nah meg azta powerbankot csak ejszaka tudod tolteni. És nemtudod akárhol akarmelyik usb portrol vagy adapterrel tolteni mert felrobban. Bár mondjuk régen enis csinaltam ilyet.
Nekem lifepo akkubol van most powerbankom. És 2000+ ujratoltes utan lehet kidobni, nem 500 mint sima liion. -
válasz
Speeedfire
#66993
üzenetére
Én ilyen halott laptop akksiból bontott cellákat használok itthon egy csomó mindenre. Van egy power bank-em, amit cellák nélkül vettem, és kb. 0V-ra merült cellákkal raktam tele, úgy 2 éve használom így, tehát működnek, kb fele kapacitással, mint amire eredetileg gyártva lettek. Kicsit melegszenek töltés közben (egy egészséges li-ion cella töltés közben normál esetben teljesen hideg marad, ebből tudni, hogy már nem 100-asak a celláim), de 100-200mA közti töltőáramot kapnak, így jól bírják. 500mA-el töltve már fel bírnak forrósodni.

Viszont a tieid 1,5V körül még egészen biztosan nem mentek tönkre (teljesen), vegyél hozzá egy li-ion töltőt, csökkent kapacitással még jól lehet lámpába meg ilyenekre használni.
Új hozzászólás Aktív témák
Hirdetés
- Remek áron dobozos új Asus Tuf Gaming FX507VV/i7-13620H 16GB 512 SSD Nvidia RTX 4060 144Hz garancia
- 24"-os Philips 246V Full HD monitor akciÓÓ!
- 14"-os 5.gen core i5 Dell notebook kiárusítás! AkciÓÓ
- Dobozos ÚJ Lenovo Legion 5 2.5K OLED i7-13650HX 32gb ddr5 1 TB RTX 5070 Garancia
- SAMSUNG (LS34C500GAUXEN) 34 " GAMER WIDE MONITOR ! AKCIÓ
- AKCIÓ! Gigabyte Gaming RTX 3060Ti 8GB videokártya garanciával hibátlan működéssel
- Kezdő Gamer PC-Számítógép! Csere-Beszámítás! I7 4770K / GTX 1060 6GB /16GB RAM /250SSD + 500GB SSHD
- Samsung Galaxy A22 4G 128GB, Kártyafüggetlen, 1 Év Garanciaval
- Asus ProART Gaming PC! i9-13900K / RTX 4080 Super / 32GB DDR5 / 1TB NVMe / 1000w Gold! BeszámítOK
- szinteÚJ Dell Pro 14 Ultra 7 255U 32GB DDR5 512GB AI PC FHD+ 1 év garancia
Állásajánlatok
Cég: Laptopműhely Bt.
Város: Budapest






Méghogy fázis, meg nulla. Az okostelefon még sosem csapott agyon senkit !


Az áram az 0mA volt).)


ekkold