- Luck Dragon: Asszociációs játék. :)
- bambano: Bambanő háza tája
- sziku69: Fűzzük össze a szavakat :)
- gban: Ingyen kellene, de tegnapra
- D1Rect: Nagy "hülyétkapokazapróktól" topik
- sziku69: Szólánc.
- GoodSpeed: MacBook egy kis gikszerrel.
- Sub-ZeRo: Euro Truck Simulator 2 & American Truck Simulator 1 (esetleg 2 majd, ha lesz) :)
- btz: Internet fejlesztés országosan!
- Tonnara di Scopello
-
LOGOUT
Ez itt, az elektronikával hobbiból foglakozók fórumtémája.
Lentebb összegyűjtötttem néhány elektronikával kapcsolatos, hasznos linket.
Új hozzászólás Aktív témák
-
bandi94
tag
Ha jól látom a képen, meg jól értem azt az oroszangolt, akkor a kondik igencsak alul vannak méretezve.Legalább is nem egészen a 230 voltos hálózatra való. A bemeneti szűrőköndi 400 voltos szokott lenni, ebben 250-es van.Csak azt nem értem, miért nem robbant fel kb egyből? Kár, pedig amúgy nem néz ki rossznak így képről, a kondik sem rosszak nagyon.
-
bandi94
tag
válasz
gagyilovag
#62291
üzenetére
Igen, lehet venni aliról Shenzen marketes WunHungLo alkatrészt. Ha magadnak építesz SEM ajánlom.Én legalábbis nem szeretem megkérdőjelezni, hogy vajon most melyik tranzisztor halt meg, mert közelében nincs a specifikációnak. Az ellenállások/kerámiakondik talán elmennek igénytelen helyekre bocsánatos bűnnek, de félvezetőt biztosan nem vennék.
-
4ron
senior tag
Sziasztok!
Rendeltem Aliról egy LED szalagot. Az eladó elvileg nem bóvli cuccokat árul, de én azért az adaptertől kicsit félek. A fenti linknél vannak fényképes visszajelzések, volt olyan, aki szét is bontotta a tápot és lefotózta.
Szakértő szemre lenne szükségem. A képek alapján van félnivalóm? Ha nem vagyunk itt a lakásban hosszabb időre, áramtalanítva lesz a táp, de napközben előfordulhat olyan, hogy elugrunk valahova és olyankor nem.
-
PHM
addikt
válasz
rostiron
#62292
üzenetére
- Késheggyel megkarcolgatod a forrasztandó felületet.
- Teszel rá egy csepp forrasztó vizet.
- 50-80 W-os pákát előmelegíted olyan 300-350 fokra.
- Teszel a hegyére egy kis jó minőségű, lehetőleg nem ólommentes ónt.
Ne aggódj, ha kiég a gyanta belőle, itt most a forrasztó víz a folyasztószer.
- Villámgyorsan, lehetőleg 1-2 másodperc alatt előónozod az elemet.
- Ezt megismétled a másik oldalon is.
- Gondosan letisztítod a forrasztó víz maradékát.
Ezután már gyerekjáték a szintén előónozott vezetékeket az elemre forrasztani.
Csak arra vigyázz, hogy ne melegítsd túl az elemet. Azt javaslom, hogy ne az
elem szélein, hanem középen forrassz, kisebb az esély a túlhevítésre. -
gagyilovag
aktív tag
Alkatrészeket hol vesztek?
Esetleg bevált store?
aliexpress-en most néztem körbe,nagyon pöpec árak vannak
A hestorbol amit rendelte,annak kb 7x kaptam volna ugyan abba az árba.
-
válasz
darvinya
#62287
üzenetére
Sok szeretettel várlak, Pécel Tarcsai utca 31/B, kaja és süti lesz, pia nem mert antialkesz vagyok.
Darvinya, mit szedsz vagy szívsz, kérek én is belőle ha drága akkor is.

A földeléshez zárva a fázist, orbitális durranás, eltűnik a drót végéből 1mm és lemegy az óra alatti 25A kismegszakító.
Te tudsz ennél jobb, korrektebb földelést csinálni..?
1 fázisú hálózatnál van a fázis és a nulla, egyiken ami befolyik, az a másikon vissza, itt én ennél szimmetrikusabbat nehezen tudok elképzelni.Várom további okfejtésedet.
-
-
darvinya
titán
válasz
tordaitibi
#62286
üzenetére
Menjek ki újrakiépíteni, mert leíeásod után már föld sincs rendesen kiépítve.
Szimetrikus amikor mind ág ugyanolyan terhelést kap/visz át. -
válasz
darvinya
#62285
üzenetére
Ezt légyszi fejtsd ki úgy hogy megértsem,
hogy szimmetrikus, milyen ág lenne túlterhelve, 1 fázisom van, az elmenőbe ott a fi relé és innen 2 azaz kettő kisautomata van.Az egyiken lóg az egész ház (így vettem az ingatlant, nem egy nagy villanyszerelés van benne, és nem akarom átalakítani,minek?)
A másik kisautomatán 1 darab konnektor van, a villanyóradobozba bennt. Összes vezetékhossz ezen az ágon az órától kb. 70 centi. Nem hinném hogy ez egy bonyolult kör,és itt is azt csinálja a fi relé amit leírtam.""Könnyű bedobni FI relét, miközben hálózat kiosztás egyik részét túlterhelik, másikat nem, ""
ezt meg abszolút nem értem, jön a fázis+nulla a villanyórából,megy a firelébe,és ebből megy el minden fogyasztóhoz. Itt mit, hogyan terhelsz túl, vagy asszimetrikusan...?
3 fázisnál is tökmindegy hogy az egyiken épp 25A csordogál, a nullán meg vissza, a másik kettőn meg épp semmi, nemértem. -
darvinya
titán
válasz
tordaitibi
#62281
üzenetére
Biztos rendben van föld hálózat?
Szimetrikusan van kiépítve hálózat?
(Könnyű bedobni FI relét, miközben hálózat kiosztás egyik részét túlterhelik, másikat nem, így terheletlennél más árom indul a lekapcsolás.) -
Dinter
addikt
Sziasztok.
Adott egy JBL GO hangszóró ami nem tölt. Videók alapján elkezdtem a szétszedését, csak a rácsot szedtem le, de azt is nehéz volt, és mivel ragasztva van, vissza se lehet igazán csinálni. [link] Most ahogy néztem tovább a videót a további szétszedése se könnyebb, és ugyanúgy ragasztva van ahogy nézem, szóval hiába sikerülne is megcsinálni, visszacsinálni már nem lehetne. Érdemes szerintetek vele kínlódni?
-
pjen
félisten
válasz
tordaitibi
#62281
üzenetére
A Tracon nem gyart semmit.Kinábol veszi.Elvileg minden Fi relét bevzsgál,de én azért vennék egy márkásat pl Siemens.
-
GZoli7
senior tag
válasz
tordaitibi
#62281
üzenetére
Érintésvédelmi műszerrel mérhető a küszöbáram és lekapcsolási idő(ms) is.
-
válasz
Kernel
#62279
üzenetére
Ha mar.firele,
az enyem ami itthon figyel a villanyoradobozba az total foldzarlatra nem old.le, ilyen esetbe az automata megy le. Kis szivargasra, valamint a sajat tesztgombjara tokeletesen leold.Konkretan a kutszivattyumat a firele ele kellett kotnom mert teljesen random napi-heti nehany alkalommal leoldott, de total foldzarlatra nem old le most sem. Vagyis lehet az automata gyorsabb? Fene tudja.
Kb. 4 eve ujonnan vett, Tracon gyartmany. -
mezis
félisten
válasz
Kernel
#62279
üzenetére
A Siemensék katalógusában 5 féle között lehet választani.
-
Kernel
nagyúr
válasz
#90088192
#62270
üzenetére
...a hibás kondi miatt, akkora fáziseltolódást produkált, hogy a cos fi miatt a fi relé pont hogy leoldott.
Pedig elvileg a kettőnek nincs köze egymáshoz, azt talán mondani sem kell, hogy a cos φ és FI-relé fogalmilag is teljesen mást jelent.
A FI-relé nem foglalkozhat az áram-feszültség fázisszögével, miután csak áramot figyel, feszültséget nem. Éppen ezért, tisztán induktív terheléstől sem szabadna leoldania.
Viszont amikor egy segédfázis-kondenzátor hibás (akár zárlatos vagy szakadt) a motor olyan túláramot, impulzust generálhat, ami valamiért zavart okozhat a FI-relénél, noha egyébként annak nem dolga a túláramvédelem sem.
De annyira nem mélyedtem el a témában, csak amit most keresővel találtam:
==================================================
https://hup.hu/node/113844#comment-1449953
3 fajta firelét gyártanak.
1.: általános (hullám jel van rajta)
2.: olyat mely pl.: számítógépekhez kell, ahol nem szabvány szinusz van ( hullám alatt Még egy hullám van)
3.: legvégül olyan mely a fentieken kívül (lökőáram és pulzáló egyenáram) még a frekiváltók által a hálózatra visszanyomott felharmónikusokkal is elbánik.(Sőt röntgenekhez külön van 4. is)
Javaslom ez utóbbit beépíteni. Az újfajta mosógépeknél is frekiváltókkal oldják meg a centrifuga fel és lefutását. Sok helyen cseréltem már e miatt firelét.
pch
-
CPT.Pirk
Jómunkásember
válasz
CPT.Pirk
#62260
üzenetére
No ez a viszonylag szerencsétlen kép mutatja a problémát. A CH1 az RS422 egyik ága, vagyis a bejövő jel, a CH2 pedig ami ebből kijött a DS8921 kimenetén, 115200-on.
Valószínüleg az a megoldás, hogy másik IC-t használok helyette, mert ennek a lefutó éle nem elég meredek. Mondjuk egy MAX3087-et, amire garantálják a 10MBit/s-es átvitelt.
-
Kernel
nagyúr
Foglalat van kétféle is, a szélesebb és keskenyebb tokhoz:
https://www.ebay.com/itm/401245634475
De nem olyan vészes a forrasztás sem, amihez van illesztőpanel, ezt be lehet dugni a DIP8 foglalatba:
https://www.ebay.com/itm/261120931509
Vagy tűk nélkül:
https://www.ebay.com/itm/122761148187
A kis panelt satuba fogva, könnyen lehet IC-t ráforrasztani vagy levenni, flash-memóriákat szoktam így írni / olvasni. Noha foglalatom is van, de egy forrasztott IC-t abba már körülményesebb betenni.
-
Salmi
tag
Sziasztok,
adott egy SO8 kiszerelésű, 8 lábas kis IC. Nem szeretném/tudnám a kis lábait forrasztgatni. Van esetleg valami átalakító, amibe belehelyezem az IC-t és könnyebben hozzáférhetek ezáltal a ki/bemenetekhez? Köszi! -
JAGER 10
tag
Sziasztok!
A következő kérdéssel fordulnék Hozzátok:
Ilyen, vagy ehhez hasonló beépített jellegű vonalkód olvasót melyik hazai cégnél lehet kapni?Előre is köszönöm!
-
#90088192
törölt tag
válasz
Kernel
#62248
üzenetére
FI-relé pedig a föld / védőföld felé szivárgó áram hatására old le.
Ez részben igaz csak, volt nekem dolgom, padlócsiszoló géppel, pont a hibás kondi miatt, akkora fáziseltolódást produkált, hogy a cos fi miatt a fi relé pont hogy leoldott. Végigmertem többször a szigetelést, semmi probléma nem volt vele, viszont a segédfázis kapacitása halott volt. Csere után a probléma megszűnt.
Azért írom ha ilyenbe fut bele valaki, akkor lehet segít. Nekem kb 30 perc volt kiokoskodni... -
Kernel
nagyúr
válasz
ZseF1000
#62261
üzenetére
Az előbbi rajzokhoz képest annyiban különbözik, hogy irányváltó kapcsolóval a két tekercs közül egyiknek a bekötése felcserélhető.
Elképzelhető, hogy leégett valamelyik tekercs, testzárlatos lett, FI-relé is ezért old le. Ez kimutatható multiméterrel is.
Csak szakember részére lenne olyan lehetőség, hogy rákötni két szál vezetéket, védőföld nélkül, bedugni a konnektorba. FI-relé úgy elvileg nem oldana le, de akkor már jobb lett volna a cserélt, új kondenzátorokkal megnézni, hogy mi történik, illetve kimérni ezek állapotát.
Eközben a fémtest érintése tilos, csak messziről szabad nézni, hiszen zárlatos lehet, illetve a szakember tisztában van vele, hogy a saját talpa mennyire szigetelt, vagy nem fogdossa másik kezével a radiátort stb.
-
Van itt valakinek tapasztalata mikrohullámú sütő trafójából épített elektromágnes ügyében? YouTubeon rengeteg video van a témában, de azt valahogy sehol sem részletezik, hogy hogy kell táplálni a cuccot.
Állványos fúró alá akarok dupla mágneses asztalt, ez tűnt a legegyszerűbbnek.
-
rostiron
őstag
Sziasztok.
A CR2032 gombelem helyett használhatok CR2025-öt. Csak a méretben különbözik ??
-
-
ZseF1000
csendes tag
válasz
Kernel
#62253
üzenetére
Lekaptam a mennyezetről ezt a ventilátort.
Leírnám, hogy van a vezetékezése (a fotókon azért kicsit nehezebb elmenni):
Motor:
Barna (fázis) vezeték megy a sebesség választó kapcsolóba. Ebből a kapcsolóból megy tovább egy sárga és egy kék vezeték a CBB61 kondiba. A kapcsolóból még megy egy fekete vezeték a forgásirány váltó kapcsoló egyik középső lábához. A CBB61 kondiból megy egy szürke vezeték, egyenesen a motorba, elágazás nélkül.Kék (nulla) vezeték megy egy csomópontba ami elágazik egy fehér vezetéken egy a motorba, egy fehéren a lámpa foglalathoz, és egy újabb fehéren a forgásirány váltó kapcsoló másik középső lábára.
A motorból jön egy barna vezeték egy csomópontba, ami kettéágazik, két további barna vezetékre, és mennek a forgásirány váltó kapcsoló felé, ami a forgásirány váltó kapcsoló két végére kerül átellenesen.
A motorból jön egy piros vezeték egy csomópontba, ami kettéágazik, két további piros vezetékre, és mennek a forgásirány váltó kapcsoló felé, ami a forgásirány váltó kapcsoló két végére kerül átellenesen.
Világítás:
Piros (fázis2) vezeték, megy egy másik húzó kapcsolóba majd a lámpa foglalatba egy kék vezetéken.A közös pont a lámpa és a motorban csak a nulla vezeték.
A földelés a fémházhoz van szimplán csavarozva.
Remélem ez a részletesebb leírás a hozzá értőknek segít.
-
CPT.Pirk
Jómunkásember
válasz
Lompos48
#62259
üzenetére
Jah igen, a lánc vázlata sokat segítene.

mcu <-> opto <-> ds8921<->..rs422 lezáró ellenállásokkal..<->usb-rs422 (PC)
Ahogy néztem, balról jobbra nem mindegyik panelnél volt probléma. Jobbról balra viszont mindnél. 38400-on még frankó mindkét irány.
Néztem szkóppal a dolgokat, mikor a PC az adó fél, akkor a fogadó ds kimenetén már láthatóan nem szép a négyszög 115200-on.
*per pillanat az usb-rs422 átlakaítóban is DS chip van, mert a benne lévő eredeti beadta a kulcsot és ki kellett cserélnem. Viszont innen tudom, hogy önmagával visszahurkolva tudja a 115200-at.
-
CPT.Pirk
Jómunkásember
Az otpocsatoló vs. 115200 baud/s problémánál meglett az oka, hogy miért "csak" 38400-on használható az átvitel.
-HCPL-0600 optocsatoló működik 115200-on.
-DS8921 rs422 busz meghajtó adó-vevő szintén működik 115200-on.De a DS8921 kimenete ezen a sebességen már torzul egy kicsit, ha arra még rájön az optocsatoló torzítása, akkor a kettő együtt már olyan jelet eredményez, amit nem tud helyesen levenni a fogadó fél.
Mit kellene ilyenkor csinálni? Be kellene tenni egy schmitt-triggert a busz meghajtó és az optocsatolók közé, vagy valami másik 422 busz meghajtót kellene használnom?
A dolog érdekessége, hogy ez az optocsatoló egy rs232 busz meghajtóval probléma nélkül működik 115200-on.
-
-
ZseF1000
csendes tag
-
ZseF1000
csendes tag
válasz
Kernel
#62248
üzenetére
1 fázis jön be csak a lakásba. A 2 külön kondi esetén old le csak a Fi-relé, az eredeti kondi nem oldja le és nem is oldotta le mikor jó volt. Ezért gondolom úgy, hogy ott a probléma.
Ezen kívül van a másik szobában is egy csillár ventilátor, ugyanilyen bekötéssel, ott semmi gond nincs.
A 2 kondit egy nálam jobban hozzá értő emberke hozta, hogy azzal jó lesz, de nem jött össze.
Ezért gondoltam, hogy egy fórumon megpróbálok utánakérdezni. -
Kernel
nagyúr
válasz
ZseF1000
#62244
üzenetére
Akkor az eredeti sem lehetne jó elvileg, miután ez lényegtelen, hogy két kondi egy tokban van, vagy külön.
Külön fázis jelenthet másik fázist (a három közül) vagy jelentheti ugyanazon fázis másik ágát, tehát ez sem egyértelmű.
FI-relé pedig a föld / védőföld felé szivárgó áram hatására old le.
-
#90088192
törölt tag
válasz
ZseF1000
#62245
üzenetére
Amit kernel felrakott rajzokat melyik illik ra, mert ha egyik sem az is lehetseges, mostanaban az a modi a motor szempontjabol, hogy csak egy szalat vezetnek ki a fokozatvalasztashoz, azt kell a fokozatvalaszto kapcsolora rakotni alltalaban kapacitas egyik kivezetesevel kozosen, a forgokapcsolo kozos pontjara meg a fazist. Aztan megyen...A tobbi meg magan a ventillatoron van megoldva.
-
ZseF1000
csendes tag
válasz
Kernel
#62241
üzenetére
A 2 külön kondis megoldást már javasolták. Meg is csináltam. Addig minden szépen ment, amíg a lámpa részét nem kötöttem be ( a lámpa és a motor külön fázison van, hogy a fali kapcsolóval külön lehessen kapcsolni). Miután bekötöttem a lámpát és a motort is a Fi-relét abban a pillanatban lenyomta :'(.
-
#90088192
törölt tag
válasz
ZseF1000
#62238
üzenetére
Szia

Saját tapasztalat, elég sokat fel szerelvényeztem. Nem lesznek jók a fokozatok, vagyis lesz 2 kb egyforma gyors fokozatod, meg utána egy meg gyorsabb(direkt). Ha ezzel boldog vagy akkor egyéb baj nincs.
Persze kérdéses, melyik kapacitás ment tönkre, mert ami a fokozatválasztást csinálja, akkor az van amit mondtam, ha a segédfázis kapacitása akkor az más téma, ahogy kernel is írta

-
Kernel
nagyúr
válasz
ZseF1000
#62238
üzenetére
Mivel egy ilyen aszinkron motor működéséhez csak 1 db segédfázis-kondenzátor kell, az értékkel a sebességet befolyásolják bizonyára ott is.
Párhuzamosítva 0,7+0,5 μF adja a maximális áramot a segédfázis-tekercsre, tehát összességében az 1,2 μF értéket nem célszerű túllépni, vagy figyelni kell a motor melegedését, hogy mennyire bírja.
Egyébként az fel sem merült, hogy külön 2 db kondenzátort beépíteni?

Ezeken a rajzokon nagyobb kapacitás szerepel, de valószínűleg 120 V-os rajzok, ami nagyobb árammal működik, vagy nagyobb teljesítményű a motor.
(#62239) golyani
Alaposabban nem tudom most átnézni, de az átkötés jó a 2-6 között, másik a GND-re viszi az emittert.
-
CPT.Pirk
Jómunkásember
válasz
Lompos48
#62236
üzenetére
Na közben kiderült, hogy az optocsatolón frankón átmegy a 115200. Viszont az egyik ágon egy differenciál vonal (rs422) meghajtó IC [link] is ott van, de ott csak 38400-as baudrattel jó az átvitel. Az felett rossz karaktereket vesz le a port.
De per pillanat nem látom mi a gond, a jó vonalakon meg rs232 meghajtó ic van, az nem okoz gondot...
-
golyani
addikt
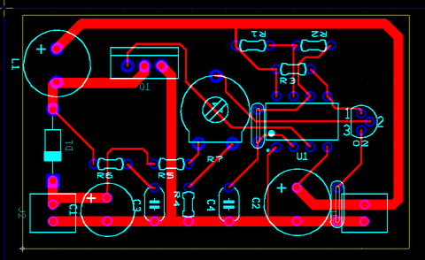
Megcsinálta ma saját nyáktervet a nixie óra dc-dc konverteréhez van, valakinek valami észrevétele vele kapcsolatban vagy így maradhat? Leginkább az érdekelne, hogy alkalmaznom kellett két db átkötést, és azok úgy rendben vannak-e?
[link] -
ZseF1000
csendes tag
Sziasztok!
Remélem jó helyre írok
Van egy csillár ventilátorom (lehető legolcsóbb kínai), aminek 3 fokozatban lehet állítani a sebességét. Ebben tönkrement ez a CBB61 kondi. Keresgéltem neten, meg egy két elektronikai boltban, de sehol nem tartanak ilyet. Ebay-en találtam de ott viszont 1,5 és 2,5 uF-os értékűek. Kérdés, hogy okoz e vmi gondot ha a gyári helyett (ami 0,5 és 0,75 uF) más értékűt rakok be? Esetleg milyen változással számolhatok más értékű beforrasztása esetén?
Köszönöm a válaszokat!
-
CPT.Pirk
Jómunkásember
Ennek a HCPL-0600 nagy sebességű optocsatolónak kicsit elvesztem az adatlapjában.
5V táp mellett egy 430ohm ellenállással 7.4mA körüli led áramot állítok be, jól értem? Nekem nem teljesen egyértelmű az a tól-ig határ, ahol a led áramának lennie kell. A led maximális nyitófeszültsége 1.8V, ha minden igaz.
-
kisninja
őstag
válasz
kuyarashi
#62232
üzenetére
Egy előtét ellenállást 3v nyitófesz mellett és 12v nál kb 1k ohm ellenállás kell.
De itt egy kalkulátor -
kuyarashi
őstag
válasz
Timyyy
#62231
üzenetére
Ha egy számítógépházba beszerelek egy 9 cm-es ventilátort, de szeretném, hogy világítson, ezért a hűtőventi kábelére rá is applikálok egy diódát; mit kell a LED elé tennem, hogy állandó feszültséget kapjon és mindig ugyanazzal az intenzitással világítson?
Előre is köszi. -
Kernel
nagyúr
válasz
Timyyy
#62224
üzenetére
Ilyen hosszabbítókon a hálózat csak átmegy, illetve látszik benne egy relé is, ami a kapcsolhatósághoz kell. További adatokat máshol lehet megtalálni:
https://www.amazon.com/Original-Xiaomi-CXB6-6-outlet-Charging/dp/B0779BHM2J
• 20uA leakage protection threshold
• 100 - 220V full voltage range
• Overload protection: 10A
• Rated input: 10A, 250V
• Rated output: 10A, 250V
• Rated power: 2500W
• USB module input: 100-240V, 50 / 60Hz, 0.5AEszerint a relé arra is szolgál, hogy megszakít túláram vagy érintésvédelmi szivárgás esetén. Biztosíték nélkül, aminek a cseréje problémás lenne egy átlagfelhasználó számára.
A Xiaomi egyébként is a világpiacot célozta meg, mindent univerzális táplálásúra terveznek. A dugó változik csak, értelemszerűen.
Illetve később találtam egy képet az aljáról, ami a tiéden is szerepel izonyára:
-
Timyyy
őstag
Sziasztok!
Nem találtam ennél alkalmasabb topikot, bedobom ide a kérdésem, hátha emberemre akadok.
Kicsit jobban részletezve: főleg a 220V - 110V -ból adódó dolgokra vagyok kíváncsi, hogy gond lehet-e. Az elosztó EU csatlakozós lesz ugye, de ha abba amerikai 110-es cuccot fogok használni, akkor számít-e bármit is?
-
ngabor2
nagyúr
UTP fali kábel 1 erére hosszú távon (napi 12 óra) rá lehet bízni 12V/1A-t? Igazából elvileg "csak" 900 mA, egy 10 W-os ledet kellene táplálnia. Sokkal vastagabb nehezen férne el. Abból indulok ki, hogy elvileg a 0,75 mm^2-es rézvezeték elbír 16 A-t. A hossza kb. 5-6 cm lenne, oda 1,5 mm^2-es vezetéken menne a delej.
-
Kernel
nagyúr
válasz
bandi94
#62213
üzenetére
Az YDA138-nál találkoztam hasonlóval, ami egy jó minőségű végfok állítólag, komplett panelként rendelhető is.
Ebben külön végfok van integrálva a fejhallgatónak, aminek a bedugását érzékeli és átvált arra. Egyszerűen egy felhúzóellenállás van, amit lehúz egy másik ellenállás, amikor nincs bedugva a fejhallgató:
Ez persze nem ugyanaz, esetleg a fejhallgatón lehetne átfolyatni minimális áramot, nagy értékű ellenálláson keresztül, így érzékelné, hogy mi van rajta. Kimeneten nincs valamennyi DC?
Nem mintha a bemenetnek jó lenne a DC, de ott szokott lenni általában kondenzátor, ami leválasztja.
-
bandi94
tag
válasz
tordaitibi
#62217
üzenetére
Nem. Két sima stereo jack csatit is megkülönböztet, nem csak a stereo+mic csatit a többitől.
-
Czimby
addikt
A telefont a gyári 2A töltő helyett egy 1A-es töltőfejjel töltöm. (EZ is gyári, régebbi készülék mellé volt)
Viszont amikor az akku 60-80% között van a töltő fesz beesik 4.5V-ig.
Ebből lehet probléma? -
-
Lompos48
nagyúr
válasz
#90088192
#62207
üzenetére
A Kernel képe iskolapélda. A 350 mA és minimum 3V feszültségtartalék már produkálja az 1W disszipált teljesítményt. Ezért már ott a borda. Egy minimális 1A esetén ez már jóval nagyobb bordával jár, ami helyet igényel és kis műanyagtokban hűlni se tudna. A galvanikus leválasztás pedig ugyanolyan jól biztosítható a vasmagos trafóval, mint egy optocsatolóval.
-
bandi94
tag
Sziasztok!
Egy érdekes dolog tűnt fel. Olyan, mintha a telefon érzékelné, hogy milyen audio eszköz lett csatlakoztatva. Ha az otthoni végfokot csatlakoztatom, akkor a hangerő felugrik maxra, ha a fejhallgatót, akkor az utoljára beállított hangerőt állítja be. Milyen módon mérhet impedanciát? Ellenállást mérni kínosabb, kapacitást talán egyszerűbb, ac kell hozzá, amit a hangszórók is jobban tűrnek. Valaki tudja pontosan, hogy hogyan mér és mit? -
Kernel
nagyúr
-
#90088192
törölt tag
válasz
Lompos48
#62191
üzenetére
Na ez az amit nem ertek, egy kapcsolo uzemu tap nem egyszerubb semmilyen formaban, mint 7805--tel megepitett verzio SZVSZ, mert trafo kell, az mas kerdes milyen kivitelu, de a galvanikus levalasztast nem lehet megsporolni. Ezt ha kicsit kifejtened nekem bovebben, mert nagyon erdekel, Te milyen okokat latsz amit en nem.
-
Tyca
senior tag
válasz
Kernel
#62204
üzenetére
úgy néz ki, hogy ez a csati szívatott meg:
2 Pcs Male Female 2.1x5.5mm DC Power Plug Jack Adapter Connector for CCTV
a táp felőli részen 5V, másik felén már csak 1,5 V
A csatit kikerülve most világít az összes led
-
Kernel
nagyúr
A táp erősebb ebben az esetben, vagyis hamarabb elégne a szalag, mint a táp "leüljön". Csak talán hiányzik egy kis műterhelés a 12 V ágra is.
Bár ez inkább fordítva szokott lenni, amikor a 12 V-ot használják és az 5V-on nincs terhelés, azt kevésbé tolerálja általában. De ez lehet másféle táp, meg kell próbálni.
Egy ócska HDD vagy DVD-meghajtót rádugni legalább.
-
Tyca
senior tag
sziasztok!
házi készítésű Ambilight-ot akarok összehozni (tv hátuljára körbe erősített rgb-ledsor, pi-ről vezérelve, a képernyőt leköveti). 5 V-os a ledszalag, egy kiszuperált atx-es pc tápról veszem le az egyik molex csatiról a tápot. Ha terheletlenül rámérek, hozza az 5 V-ot, ha rajta van mind a 80 led, akkor beesik 2V alá a fesz. A ledsor persze nem működik így. A táppal lehet a gond, vagy normális ez a fesz esés ( és akkor a pi vagy a vezérlőszoftver körül lesz a gond) ?
Új hozzászólás Aktív témák
Hirdetés
- Heroes of Might & Magic: Olden Era
- Luck Dragon: Asszociációs játék. :)
- bambano: Bambanő háza tája
- Állítólag összeolvadt a OnePlus és a Realme
- Miskolc és környéke adok-veszek-beszélgetek
- sziku69: Fűzzük össze a szavakat :)
- Kerékpárosok, bringások ide!
- Pixel plus ultra: teszten a 6K-s LG UltraFine monitor
- Szélvészként hasít a Kingston nem gyenge kapacitású SSD-je
- OLED TV topic
- További aktív témák...
- HP ProDesk 600 G2 MT, DVD-RW , i5-6500 CPU félkonfig
- Dell Precision 5560,15.6",FHD+, i7-11850H,16GB DDR4,1TB SSD,Nvidia T1200 4GB VGA,WIN11
- iPhone 13 Pro 256GB Sierra Blue -1 ÉV GARANCIA - Kártyafüggetlen, MS4598, 100% Akkumulátor
- ÁRGARANCIA!Épített KomPhone Ryzen 5 7600X 32/64GB RAM RTX 5070 12GB GAMER PC termékbeszámítással
- Eredeti DELL 240W töltők (LA240PM160)
Állásajánlatok
Cég: Laptopműhely Bt.
Város: Budapest










