Hirdetés
- sziku69: Szólánc.
- sziku69: Fűzzük össze a szavakat :)
- Luck Dragon: Asszociációs játék. :)
- btz: Internet fejlesztés országosan!
- D1Rect: Nagy "hülyétkapokazapróktól" topik
- Sub-ZeRo: Euro Truck Simulator 2 & American Truck Simulator 1 (esetleg 2 majd, ha lesz) :)
- BerserkGuts: 9800X3D Hitvallás, Dogma megcáfolása egy RTX5080+12600K-val
- Meggyi001: Áram nélkül....méltóság nélkül.....
- Lalikiraly: Mercis kalandok - Huszonkilencedik rész
- balojazz: Szódakészítés üzembiztosan és olcsón! Figyelem, csak hardcore szódázóknak!
-
LOGOUT
Ez itt, az elektronikával hobbiból foglakozók fórumtémája.
Lentebb összegyűjtötttem néhány elektronikával kapcsolatos, hasznos linket.
Új hozzászólás Aktív témák
-
Boci_83
őstag
Sziasztok!
Keresek nagy teljesítményű dinamót! Aki tud valamit kérem jelezze! -
fkenny
senior tag
Sziasztok. Tud e valaki lcd monitort szerezni ami 7"-os monitort olcsón szerezni ? Maximum 10"os verzió jöhet szóba. A fapados házibarkács megoldások is jöhetnek

-
ElVisZ
tag
Sziasztok.
Szükségem lenne egy szakemberre aki tudna csinálni nekem egy automata venti szabályzót ami hőmérséklet függvényében vezérel. Egy notiba kéne mert mindig maxon pörgeti a ventit, szóval kicsi kell hogy legyen. -
Sutty66
tag
A kedvedért megnéztem az egyik helyet ahonnan rendelünk de csak 80V os van. SOS elektronik Ez miskolci cég ha jól tudom de szállítanak és tudsz rendelni online is. Tehát maradnak a jól bevált BP-i boltok a megszokott ársávban. Sorry hogy csak erre futotta. Csináltál már erősítöt (akármilyet ) ezelőtt? Nem lebeszélni akarlak csak kiváncsi vagyok! A toroid szekunderén mekkora feszültséget mértél üresjáratban? Üdv holnap benézek
-
Hunyus
senior tag
Sziasztok!Erősítő építés előtt állok.Kellene nekem 10000uF 100v kondi.Legalább olyan 100.000uF-re szükség lenne.Tud valaki ajánlani boltot ahol olcsón lehet kapni ilyen kondit?

-
Dimitryj
aktív tag
válasz
maxrad1580
#7281
üzenetére
Nem, csak akkor márt kicserélem mindet.
-
mezis
félisten
válasz
Dimitryj
#7275
üzenetére
A cégek ellátják a megfelelő felirattal, ami alapján a gyár honlapjáról a paraméterek megtudhatók.
Színvonalasabb elektronikai alkatrészboltban szintén ismerik az ESR-t és tudják, hogy mit árulnak.
Ha csak 200 Hz-ről szól az adatlap, akkor az nem "Low ESR". 100 kHz környékén mérik az ESR-t. (A kapcsolóüzemű tápegységek szokásos frekvenciája okán.) -
Dimitryj
aktív tag
válasz
maxrad1580
#7277
üzenetére
Szerintem azok fetek van rajt egy hoszú számir de nem tudom elolvasni a kondiktól. De valami ilyen MBR10150CT
szerk: megtaláltam [scotky dióda]Amúgy utána néztem hobbi elektronika fórumában és ott is írtak ue-ről a problémáról, és a srác megoldotta 2 kondi cseréjével (ua a kettő mint nálam púpos volt). Szóval de megyek szerzek egypár kondit és cserélgetek.
-
maxrad1580
aktív tag
-
Dimitryj
aktív tag
válasz
maxrad1580
#7272
üzenetére
Az a kettő biztos rotty. De a többit nincs kedvem kicserélni a szar pillanatforrasztómmal, ahhoz egy normális forrasztóállomás kellene.
3lábú jószágok:
K2645 (ha jól sejtem ez egy stabIC)
LT418 (aszem ezek fetek de nem biztos)Amúgy egy LG L1730S-as
-
maxrad1580
aktív tag
válasz
Dimitryj
#7270
üzenetére
Hali
Lehet az a két púpos kondi is a hiba de ha már nekifogsz akkor cseréld ki a tápban az összed elkót mert érdemes.
A kondin kívül sokminden lehet még rossz, az inverter részben van néhány brutál tranyó is
Ha típust írsz esetleg szétnézek a kapcsolásában mi lehet ami elszállhat még
Ha Benq monitor 15-17" akkor nehéz eset -
-
Dimitryj
aktív tag
ha valakinek van ötlete [erre] megdobhatna vele.
-
Hunyus
senior tag
Sziasztok.Lenne egy 1kw toroid trafóm,ebből szeretnék erősítőt építetni,Mi kell még hozzá,fetek vannak,kondi is van 4700uF 63v-os,vagy mit javasoltok olyan 2×400w akarok.A 63v kondi kicsi 100v kellene?Tudom hülye kérdések,de én nem értek hozzá kajakra,csak kíváncsi lennék mégis mi a helyzet ez ügybe.Mit javasoltok miből kellene?Előre is köszönöm válaszotok.

-
mezis
félisten
A kondenzátor nem reménytelen. Újabban vannak direkt energiatárolási célra készített igen nagy kapacitású kondenzátorok. (Talán nem is kondenzátornak nevezik hanem valami másnak.) Elektromos autókba valót már hirdetésekben is láttam.
Generátor: kukázz egy rúdmixert (általában a szimeringjük szokott elkopni) abban lehet, hogy állandó mágneses motor van, 150-300 W-os....
-
biker
nagyúr
valami számolási hibába keveredhettem

Van egy ledes bringalámpa (sk), van benne 3db powerled, 1,2W-osak, de a dinamo alig bírja 100mA-el hajtani darabját, a 3db párhuzamosan eszik 20km/h-nál 300mA-t. sorban van egy dióda a körben
(kieg. kérdés: tud valaki 3W-nál nagyobb dinamot? ez üresen felmegy 12V-ig is, de 3W-ot soha nem szedsz ki belőle, mert 5,5V 340mA volt a csúcs, de ekkor az áttételből számolva kb 30km/h-val kellett volna már menjek)
szóval tennék rá kondit, hogy legyen egy kis kitartása pillanatnyi lassulások ellen. Ugye normál 20mA led egy táp 2200uF kondijáról akár 10-20s-ig is világít.
nos, számoltam, és megdöbbentem.
1F = 1As/V
szóval jól számolom, hogy ekkor 1000uF (1mF) = 1mAs/V
vagyis ha 300mA-t szeretnék 1s-ig kinyerni 5V-on a kondiból, ahhoz 60.000uF kell?
vagy félreváltok valamit?
mert ez így akkor felejtős.
teszek rá 1000uF a símításhoz, ne vibráljon, és kész -
csongi
veterán
válasz
didyman
#7264
üzenetére
A z1 az nincs benne, aminek sok jelentősége ezek szerint nincs is , a többi ezek szerint jól van kötve. Én meg a telepet (ami opcionális) néztem kapcsolónak. Uhh de gáz. Még jó hogy pihentem rá egyet.
Akkor a kábel is rendben lesz ha linkelt jelölések alapján van bekötve? -
didyman
őstag
Az IC 1-es lába felülről nézve a bal felső sarokban van, ezt a végét jelölik bevágással, mélyedéssel. Innen körbejárva a 14-es lábig.
A BC327 bekötését nehéz elképzelni NYÁK nélkül. A kiosztás, ha lábaival felfelé tartod és lapjával feléd: E-B-C.
Én egy kapcsolót látok Z1 névvel, ez látja el a VGA csatlakozóról táppal a TTL IC-t, valamint köti TTL "H" szintre a Scart blank jelét, amitől a kikapcsolt TV bekapcsol, illetve a normál TV üzemről AV bemenetre vált. Nincs ott szó földre zárásról. -
csongi
veterán
Sziasztok!
Az alábbi panelt készítettem el. Lenne egy pár kérdésem mielőtt, üzembe helyezném.
1. Az IC-t a rajzon jelölt számok alapján kötöttem be, de a kötéseket ezen lábjelölések szerint használtam.
2. A vezetékeket , pedig ezen számozás alapján kötöttem.
3. A BC237-es Tranzisztort pedig úgy kötöttem , hogy a lapolt fele az ic felé néz.
4. Az összes GND-t egy szálra kötöttem.
5. A kapcsolót nem mertem bekötni, mert nem értem miért kell a +5V-ot közvetlen testre zárni? Szerintem ez zárlat lenne.
Jól csináltam mindent? -
crypticboy
csendes tag
sziasztok! az ipod 6g-hez való jack dugasz jó az 5g ipod classichoz? elöre is köszönöm
-
mezis
félisten
Közben előkerestem a facér reed relémet. A Zanussi hűtőszekrényem ajtómágnese csak pár mm közelségből kapcsolja és akkor is merőlegesen kellett tartani. Oldalról nem billenti. Így "saját" mágnessel kell kapcsolni.
Kipróbáltam egy fülhallgatóból kioperált apró mágneslencse is csak pár mm távolságból kapcsolja. Így egyszerű a dolgod, kell még valamennyi kétoldalas ragasztószalag, kevés vékony alu lemez (sörös dobozból) és meg is van az ajtó nyitás érzékelő.Az utánfutónál nem volt áramhiány probléma, a helyzetjelzők is 10 W-ot fogyasztanak, vagyis közel 1 A-t, amihez elég volt egy sorban vagy 8-10 menet. (Úgy kísérleteztem ki a menetszámot, hogy ha kiég az egyik égő, akkor már ne kapcsoljon.
-
atesss
addikt
Igen, asszem tényleg érdemes lehetne kipróbálni a hőérzékelős megoldást.
Még az egy kérdés, hogy mi van akkor, amikor kinyitom teljesen az ajtót, és mondjuk 10-15 másodpercig is nyitva van teljesen, amíg pakolok. Akkor viszont nem kéne beriasztania."egyedül a zümmert kellene kivezetni, ha belül halknak bizonyulna (ami szinte biztos)."
Na ez mondjuk egy hátrány.Tudnál akkor javasolni valamilyen konrét kapcsolást ?
Vagy valamilyen irodalmat / oldalt mondani, ahol utána tudnék olvasni a témának ?Lézermodul: ez most hogy jön ide? Olyan, mint egy sima pointer bele: tápot adsz rá, a kollimátorlencse (jó esetben) és a meghajtóáramkör már bennevan, kész is a félvezetőlézer.
Csak észrevettem, aztán rákérdeztem, hogy mi is ez.
Erősségben ezek mekkorák a lézer pointer beléhez képest ?
LASER MODUL RED (FEM) RoHS 650nm 1mW 3V - 1025.00 Ft
LASER MODUL RED (FEM) RoHS 650nm 3mW 3V - 1150.00 Ftforceberg
Ezt el tudnád részletesen magyarázni ? -
And
veterán
Legfeljebb párszáz forint alkatrészköltsége lehet, ezen felül a doboz lenne a legdrágább hozzávaló. Ha a szenzort ügyesen tudnád elhelyezni, és a komparálási pont csak pár °C-szal lenne magasabb a belső tér adott pontjának normális hőmérsékleténél, akkor akár relatív gyors is lehet a kapcsolás, de ezt tényleg érdemes lenne kipróbálni. Az alapfogyasztása olyan kicsi lehetne, hogy az elemmel az önkisülése szinte hamarabb végezne, mint az áramkör fogyasztása
. Kábelt nem kellene bevezetni, az egész dobozt mindenestül betehetnéd a hűtőbe, egyedül a zümmert kellene kivezetni, ha belül halknak bizonyulna (ami szinte biztos).
Ha ügyesen van megtervezve, bármely hasonló jelző-időzítő kapcsolás riasztás nélüli alapfogyasztása 10..100 µA-es nagyságrendű lehet. Lehet kapni natúr piezo lapkát is, de a szokásos zümmerekben van elektronika, csak tápot kell rájuk adni, és már fütyülnek. (Ebből fakadhat egy újabb lehetséges hátrány: ha be is csukod az ajtót, még eltart egy ideig, mire elhallgat. Hacsak nem kap egy időzítőt
). 3 kHz körül mindegyik elég idegesítő tud lenni, az alsó működési tápfesz a meghatározó. Olyat is linkeltél, amely már 1,5V-ról megy. Lomex keresőkifejezés: "buzzer", és láss csodát.. (-> Egyéb / buzzer.)
Lézermodul: ez most hogy jön ide? Olyan, mint egy sima pointer bele: tápot adsz rá, a kollimátorlencse (jó esetben) és a meghajtóáramkör már bennevan, kész is a félvezetőlézer. -
atesss
addikt
Hmm ez jónak tűnik !
Ez a pl. világítás visszajelzési megoldás is nagyon hasznos lehet !
De mondjuk hogy egy kis (azaz kis veszteségű) tekerccsel meg lehessen oldani egy ilyet, ahhoz azért viszonylag nagyobb áram kell, nem ?
Mondjuk 100-200mA körüli min. ?"A hűtőszekrény ajtaján körbefutó műanyag tömítésben mágnes van."
Áh akkor ezért csukódik be így, tényleg.
Hát szerintem megkönnyíti, mert a reed relének nem kell akkor ellendarab, annak jó lehet az ajtó.
Legalábbis ha megfelelő az érzékenysége, de akkor olyat kell választani, ami csak akkor záródik, ha tényleg be is van csukva az ajtó (egy kb. 2-3mm-nél kissebb amúgy sem tud lenni a nyitvahagyás rése, mert akkor már behúzza az ajtót a mágnes). -
atesss
addikt
Egyetlen hátránya az lenne, hogy résnyire nyitott ajtónál a hőmérséklet csak lassan emelkedne, így lehet, hogy ha hirtelen mennél el otthonról, akkor lemaradnál a jelzésről.Ezzel a hőmérséklet érzékeléssel pontosan ez a gond, amit írsz.
Ki kéne próbálni, hogy mennyi idő alatt is riasztana be, de könnyen lehet, hogy túl sok lenne. Nyitva márpedig úgy szokott maradni, hogy résnyire...
Kb. mennyibe kerülne ez a hőérzékelős megoldást megépíteni (úgy hogy a zümmer is benne legyen) ?A kis fogyasztás annyira azért nem lényeges, hogy direkt emiatt ilyen megoldást alkalmazzak.
Végülis megoldható egy külső táppal is. Nem az áramköltség miatt gondoltam erre, hanem a plusz kábel + aljzat foglalás miatt.
Meg a kábelt be is kell vezetni a hütőbe (mondjuk ez szerintem nem probléma, simán átférne a gumiszigetelések között).
Farigcsálni nem kellene szerintem, kétoldalas ragasztóval fel lehetne rakni a "normál" megoldást is az ajtó mellé a nyomógombbal együtt, feltéve ha bírja az 1-2 fokos hideget.
Egy "normál" megoldásnak mekkora lenne a fogyasztása kb. ?
És mennyibe kerülhet ?Ja ebben a zümmerben valami elektronika is van, vagy hogyan működik ez ?
MOD:
Ja közben utánanéztem egy kicsit hogy is néz ki ez.
Mondjuk ezek közül milyen (pl. milyen frekvencia) lenne jó erre: [link] és [link] ?
Illetve Lomexben nem találtam, milyen termékcsoportban kéne keresnem ?Találtam olyat, hogy Laser modulok [link] , ezek hogyan használhatóak ?
-
mezis
félisten
A reed relé egy nagyon kellemes szerkezet: fizikai kontaktus nélkül lehet állandó mágnessel vagy elektromágnessel kontaktust zárni/nyitni. A legelterjedtebb változata pár mm átmérőjű, 15-20mm hosszúságú üvegcsövecskébe "tokozva". (Én az utánfutóm világításának visszajelzését oldottam meg négy ilyennel pár menetes tekercset tekerve köréjük. És ez valóban csak akkor kapcsol be, ha folyik is az utánfutó lámpáján keresztül áram.)
A hűtőszekrény ajtaján körbefutó műanyag tömítésben mágnes van. Ez most vagy megkönnyíti a dolgodat, vagy megnehezíti. Az ajtó meg a ház általában vaslemezből van. -
And
veterán
Én ezt a feladatot lehet, hogy inkább a belső tér hőmérsékletének figyelésével oldanám meg. Egyetlen kisfogyasztású op-amp komparátorként, egy ellenállásosztó, amelynek az egyik tagja pl. egy nagy alapellenállású (pl. 100kΩ @25°C) NTC-szenzor, egy tranzisztor, és egy pár V-os tápról működő kész zümmer. Alapesetben (riasztás nélkül) maximum néhányszor 10 µA-es fogyasztású volna, 1-2 tartós ceruzaelemről akár évekig működhetne. Nem kellene hozzá nyitásérzékelő, meg a hűtőt se kellene hozzá farigcsálni. Teljesen független egységként csak be kellene tenni a hűtőtérbe, az NTC-érzékelőt meg az ajtó közelébe ragasztani. Egyetlen hátránya az lenne, hogy résnyire nyitott ajtónál a hőmérséklet csak lassan emelkedne, így lehet, hogy ha hirtelen mennél el otthonról, akkor lemaradnál a jelzésről.
Reed: semmi extra, általában üvegcső forma, benne egy záróérintkező, amely mágneses térben zár. -
atesss
addikt
Az előbb olvastam itt az ülésfűtéshez való időzítő megoldásról, és eszembe jutott, hogy én is akarnék csinálni egy időzítős áramkört, mégpedig hűtő ajtajának véletlen nyitvafelejtése ellen.
Az utóbbi időben anyámnál is többször előfordult, hogy nyitvafelejtették a hütőt (persze csak résnyire, de már az is elég volt...), volt amikor meg is romlott miatta egy jópár dolog, pl. közte egy kullancsoltás is, ami nem egy olcsó mulatság....Egy rövid időzítő kell (mondjuk 20s körül), de (az előbbi 555-ös időzítőre gondolva) olyan, amit futás közben is újra lehet indítani.
És kellene hozzá a "csipogó" is, ami sípolna, ha nyitvamaradt, lehetőleg elég jól hallhatóan.
Meg kell hozzá egy kapcsoló, ami érzékeli az ajtó nyitvalevőségét, kb. mint ami most kapcsolja a belső világítást.
A világítás kapcsolóját azon a hűtőn nem akarom felhasználni, még garanciális is, de a mi régi hűtőnkön akár oda is beköthetem.
Vagy esetleg mágneses reed relével lenne jó ? (Azok mik / mire is valók pontosan ?)Tápellátást hogyan lehetne megoldani, mekkora lehet az időzítő fogyasztása (ha feltesszük, hogy nem nagyon kapcsol be a sípolás) ?
Van esélye, hogy nem kellene hozzá külső táp, mondjuk 3-4db 4,5V-os telepről jópár hónapig elmenne ? -
No-kia
addikt
gondolom ezt vmi normálisabb elektronika/műszaki boltban meglehet venni
és áramellátást hogy lenne a legyegyszerűbb? a 4 pines kábelről?
-
No-kia
addikt
jah és plexi lapot milyen boltokban lehet venni? esetleg eger környékén vmi?
-
No-kia
addikt
hello!
mint kezdő barkácsoló fordulok hozzátokegy olyan ötletem van hogy egy 5,25-ös helyre kiszeretném mondjuk a nevmemet íratni LED-ekkel, mekkora műszaki ismeret kell ehhez? és nyáklap nélkül nem lehetne megoldani? nem baj ha sok a forrasztgatás
-
And
veterán
Nem, természetesen működni fog, csak így már értelme is lesz, mivel a terhelőáram bőven a 'kezelhető' tartományban marad. Az is igaz, hogy a neten n+1 egyszerű időzítőkapcsolást találhatsz, a linkelt verzió csak egyetlen a sok közül. Futás közben nem lehet újraindítani, a beállított idő leteltével már igen. Valamint az ajánlott legnagyobb időzítés 10 perc, amit a leírás is említ. Utóbbi időtartam talán az IC CMOS-verzióival (LMC555C, 7555) hosszabbítható. Egyéb időzítő-gyűjtemények: [link], [link], stb.
#7240: Igaz, ólomakkuknál a '20 órás' kapacitást szokás megadni, bár adatlapok szerint a 10h-s érték ennek még mindig több, mint 90%-a. NiMH / NiCd esetén viszont a 10 órás kisütési időtartamra vonatkozó érték a specifikált kapacitás. -
Egy termisztor, plusz egy hiszterézises komparátor lenne szerintem az igazi, "termosztát" potival. Bár az is igaz, hogy ha egyszer bemelegszik, akkor már nem hűl ki nagyon.
Akksiknál a kapacitást meg ha jól tudom 25 órás kisütési időre adják meg.
45Ah: 1,8A, 25 óra.
Ha ennél nagyobb a terhelőáram, akkor a kivehető kapacitás is kisebb lesz. -
And
veterán
Akkor kezdjük az elejéről: az a 45 Ah nem teljesítmény, hanem kapacitás, és semmilyen kapcsolatban nem áll azzal, hogy te mekkora árammal szeretnéd terhelni az akkut. Ez a szám csak azt mondja meg, hogy adott terhelőárammal meddig tudod terhelni az akkut, mielőtt az lemerülne (szemléletesen: 4,5A-es árammal 10 órán át terhelheted, a teljesen feltöltött állapotból kiindulva, utána lemerül). Tehát mekkora áramú vagy teljesítményű az az ülésfűtés? A 20..40 W-os teljesítményfelvétel 1,7..3,3 A áramfelvételt jelent, amit természetesen elbír egy szivargyújtó-csatlakozó. A bibi ott volt, amikor 12V / 45A-t írtál, pedig az akkukapacitásra gondolktál, ami Ah, nem A. Ezen az egy betűn múlt, hogy többen is félreértettük.
-
And
veterán
Mihez kell 45A, mikor az már fél kilowatt? Maga az időzítő elég egyszerű szerkezet is lehet, pl. 555-ös monostabil: [link], plusz egy 12V-os relé.
Egyébként igaza van kisninja kollégának, egy szivargyújtó csatlakozó tipikus terhelhetősége 10A, ezt rá is szokták írni, ill. biztosíték is van előtte. -
csongi
veterán
Sziasztok!
Egy panelt szeretnék készíteni vagy készíttetni. Személyautóba lenne. 12V 45A .
A szivargyújtóról üzemel egy ülés fűtés. A gond csak az hogy folyamatosan feszültség alatt van. Tehát ha nincs kihúzva a csatlakozó akkor... el tudjátok képzelni
.
Az autót nem szeretném kötögetni mert nagyon fiatal.
Arra gondoltam ,hogy egy panellel meg lehetne oldani úgy, hogy csak egy bizonyos ideig engedje át az áramot.Nyomógomb működtetné, (mikrokapcsoló) Pl: PC kapcsoló gomb. Hogyan lehetne ezt megcsinálni?
Az ülés fűtés teljesítményét olyan 20-40W közé saccolom. -
köszi a segítséget
erről a lejátszóról van szó, egy ilyen neves névtelen darab

igen, be volt kapcsolva mikor leesett
igazából semmilyen sérülés nem látható rajta
csak usb-ről tölthető, de nem kapcsol be a kijelző töltés közben, pedig be kénea bekapcsológomb megnyomásakor az lcd felvillanása csak egy pillanat, és elég halvány ahhoz, hogy napfényben ne lehessen látni, ép állapotában nem csinált ilyet
az fm rádió szerintem szinte soha nem volt használva

-
zodo
nagyúr
Segítsetek légyszi, hogy tudnám bekötni ill. mükődésre bírni ezt a műszert úgy, hogy csak egyszer kelljen beállítani a kitérésének az értékét.
Szóval, ne legyen hangerő függő a mutató kitérése. -
atesss
addikt
Ha a lejátszó pontos tipusát is meg tudod mondani, lehethogy pont az segíthet. Most szerintem épp nem fog kelleni, de jótanács, hogy ilyenkor amit tudsz, írd le a lejátszóról.
Be volt kapcsolva amikor leesett ?Ami alkatrészt néztél, hogy hibás lehet, az egy kvarc, az generálja az órajelet (valamelyik IC-nek).
Mint kiderült nem a fő processzorának, hanem több mint valószinű az FM transmitternek, ami rögtön ott van mellette (Sigmatel STFM1000) [link], és egy 2 oldalas leírás: [link] , ennek az alján látod a 24MHz-et (és 24000 van ráírva az alkatrészre).
De annak is nagy az esélye, hogy a fő processzort is ez a kvarc látja el órajellel (a transmitter működésének hiányában az is lehet működne még a lejátszó rész).Viszont a kvarcok nem szoktak elromlani, főleg nem így, hogy barnás - égett nyom legyen utána. Ez könnyen lehet hogy csak valami műgyanta szerűség (a sima műgyanta átlátszó - fehéres lenne), de valamiért melege lehetett...
Vagy lehet valami egyéb anyag.
Ha pl. egy számítógép tápról, vagy nagyobb, nem hordozható eszközről lenne szó, ez nem hibának nézne ki. De hogy egy kis MP3 lejátszóba minek van ilyen anyag, az már furcsább.
Műanyag házas a lejátszó ? Illetve mi lehetett a közelében, ami melegebb alkatrész ? FM transmittert használtátok rajta / milyen gyakran ?
Az alkatrész másik oldalán mit látni (a házon ?) ?
Iletve ennek a panelnek a másik oldalán ?"amikor megnyomjuk a bekapcsológombot villan egyet az lcd háttérvilágítása"
Ezt korábban nem csinálta ?
Csak mert pl. az én Meizu M6-osom úgy működik, hogy a bekapcsoláshoz hosszan kell nyomni a gombot, ha röviden nyomom meg, akkor csak villan egyet a háttérvilágítás.
Töltésről sem jelez semmit ? Pl. a géphez dugva (gondolom csak USB töltésű) is felvillan a kijelző ?De én nem tartom valószinűnek, hogy itt lenne a hiba, próbálj meg nagyítóval még jobban körbenézni a nyákon, törött forrasztást keresve (egy kis SMD kondi vagy ellenállás pl.).
Vagy pl. táp / LCD kábel megtörése.De ha mégis az lenne a gond a kvarc is elég egyszerűen cserélhető, szerintem megvan egy 300-400 ft biztosan, bár nemtudom a 24MHZ mennyire számít extrának (+ilyen kis méretben), lehet több.
A forrasztása viszont nem tünik nehéznek, viszonylag nagy a forrpont. Persze az az első kérdés van-e forrasztópákád, lehetőleg cserélhető hegyű, SMD heggyel (ha ügyes vagy talán egy nagyobb heggyel is meg lehet csinálni, de inkább nem ajánlom). -
sziasztok
nemrég barátnőm elejtette mp4 lejátszóját, kb 50cm-t zuhant, nagyot nem esett
többet nem kapcsolt be, viszont minden alkalommal, amikor megnyomjuk a bekapcsológombot villan egyet az lcd háttérvilágítása, de csak ennyit csinál
számítógépre dugva a gép nem ismeri fel mint usb eszköz, nem érzékel semmitmivel garanciája lejárt, szétszedtem
az smd panelen egyetlen gyanús és talán javítható dolgot láttam, egy barna foltos valamit
1, 2szerintetek lehet ez a probléma forrása, vagy ez gyárilag ilyen volt?
ha ez a hibás alkatrész esetleg van esély arra, hogy ha kicseréltetjük akkor jó lesz? -
zodo
nagyúr
Szétszedtem és ezek lennének az újrahasznosításra váró alkatrészek.
+ a 2 db forgató motor, de gondolom az semmire nem tudom használni és a ledsor. -
zodo
nagyúr
Vaterán vettem, nem próbáltam ki, de állítolag mükődőképes csak az egyik lejátszó oldal előre játszáskor nem teker vissza felé.
Távirányító nem volt hozzá.
Hátoldalán Rca ill. a távirányítóhoz való aljzatok vannak.Itt az alaplapja az előlapi mechanika és a ledsor.
Nem szedtem még szét teljessen, mert egyenlőre a pc-t építem. ( szóval még nincs kész )
Itt tartok csak az alaplap került a helyére.Akkor szét kellene kapjam a mechanikát, hogy kiderüljön milyen típusú potik, kapcsolók vannak benne ? (mert gondolom így a kép alapján nem fog kiderülni )
" Illetve ha a fő potméter esetleg olyan lenne, amit távirányítóval állítva egy motorral forgatja is a gombot (bár nekem nem olyannak tűnik), az szerintem baromi jól néz ki ! "
Ilyen nincs a deckben csak két db ( jobb, ball ) felvételi szint kalibráló van.
Ezért, sajna elmarad a hangerő szabályzás ill. távirányítás.Kivezérlés jelző, plusz állapot visszajelző ledek, az jó kérdés.
PWM tagtársal már régebben felvettem a kapcsolatot és sokat segített egy analog műszeres kivezérlésjelzőt mükődőképessé varázsolni, témában.
Meg is építettem a magam módján
csak az a baj , hogy ez a kapcsolás függ a hangerő mértékétől.
Ebből a műszerből van 2 db és ezeket szeretném beépíteni, majd a pc-be.
Akár egy stereo erősítőről hajtva is jó lenne, mert most ott lesz a pc közelében és be tudnám odáig kábelezni, ha kell ill. megoldható. -
atesss
addikt
Hát a potméter könnyen lehet, hogy nem jó géphez, mert nem bírná el egy ventillátor fogyasztását. Meg az ellenállása is lehethogy teljesen más, mint ami kéne.
Hogy mást mit tudnál hasznosítani ?
Ahogy látom van rajta kivezérlésjelző (középen a ledes rész ), azt berakhatod egy gép elejébe is, vagy akár külön kis dobozba, elég jól tud kinézni (bár a többfrekvenciások még jobbak).
Csak be kell majd kalibrálni a gép álltal kiadott hanghoz. Illetve lehethogy kell hozzá egy előerősítő is (amit lehethogy ki tudsz szedni a deckből is olyat, ami megfelel), mert ha a gépen szoftveresen halkítod le a hangot, akkor a jack dugóra adott jel már alapból elég kicsi lesz.
Nyomógombok, Jack dugó, hátul meg még amilyen csatlakozók vannak (RCA, ?), az sokmindenre felhasználható.
Illetve ha a fő potméter esetleg olyan lenne, amit távirányítóval állítva egy motorral forgatja is a gombot (bár nekem nem olyannak tűnik), az szerintem baromi jól néz ki !
Távirányító megvan ?
Mert azzal akár távirányíthatóvá teheted a géped hangerőszabályzását (kivéve ha 5.1-ről van szó).
Mondjuk ezeket megvalósítani azért nem egyszerű, egy kis elektronikai ismeret + egy páka kellene hozzá mindenképp.Más még nemtudom mi használható, ha csinálnál néhány képet a cuccokról, akkor könnyebben lehet nézegetni, hogy mi mire lenne jó.
De az is lehet, jobban jársz, ha "egyben" felrakod az összes kiszerelt cuccot pl. vaterára, vagy akár ide a hardverapróra is. De vannak külön ilyen elektronikára szakosodott apróhirdetési oldalak is.
A szétszedés előtt működött ?Amúgy hogy néz ki a gép, amit építettél belőle, tudnál képeket mutatni ?
-
atesss
addikt
Üdv !
Egy elszakadt fülhallgatómat szeretném megjavítani.
Az "elosztó" rész jött szét, ahol az egy vezetékből elágazik kettőbe.
A kábel már le van csupaszolva, öngyujtóval elvileg leszedtem a lakkot is a szálakról, de nem volt tökéletes a blankolás + az öngyújtózás miatt is elszakadt még egy jópár szál, ezért a maradék szálak erősebb húzást már nem birnának ki.
Kellene valami elosztó szerűség, aminek a funkciója olyan mint egy 1->2 sorkapocs, de annál sokkal kompaktabb, vékonyabb kialakításban. Úgy, hogy több mm hosszan befogja a szigetelt vezetékeket is (pl. összeszorítós, vagy akár csavarós megoldással )
Van valami ötletettek, hogy mivel lehetne ezt erősre, de mégis normálisan kinézőre megcsinálni ? -
zodo
nagyúr
Sziasztok!
Van ( volt ) egy ilyen deck-em.
A benne lévő kapcsolók, potik, motor, ledpanel mükődőképes.
Viszont ennek a decknek házából építettem pc-t és szeretném újrahasznosítani a fent említett elemeket.Szóval fel tudnám ezeket használni ?
Nem vagyok jártas az elektronikában, így nem tudom, hogy kidobjam vagy esetleg megmenthetőek az alaktrészek.
Persze csak a pc valamilyen funkciojának ellátására gondolok. Pl.: poti = venti szabályzás.
Vélemény, ötlet ?
Vagy felejtsem el, mert annyit nem ér az egész vagy éppen nem tudnám megvalósítani az elképzeléseket a hozzáértés híányából. -
kingabo
őstag
válasz
dvdbackuper
#7218
üzenetére
Köszi az ötletet!

-
kingabo
őstag
válasz
maxrad1580
#7215
üzenetére
Köszi a segítséget!

-
kingabo
őstag
válasz
maxrad1580
#7213
üzenetére
"...megkeresném a káttyán a 4 bekötési pontot és arra forrasztanék 4 tüskét és arra dugnám az előlapi csatit."
Ezzel csak az a gond, hogy nem szeretném elbukni a garit a kártyára.

"...nem kívül lóg a kábel a gépből"
Lehet meggyőztél?!

-
maxrad1580
aktív tag
válasz
kingabo
#7212
üzenetére
Ah ezek szerint nincs alaplapodon USB vagy már foglalt
Ha mindenképpen a kártyáról akarod megoldani akkor igen az is egy megoldás ha teszel ehy csatlakozót az előlapi kábelekre de ha már forrasztásról beszélsz én magamnak úgy oldanám meg hogy megkeresném a káttyán a 4 bekötési pontot és arra forrasztanék 4 tüskét és arra dugnám az előlapi csatit.
Így is oldható a csatlakozás ha kell és nem kívül lóg a kábel a gépből -
kingabo
őstag
válasz
maxrad1580
#7211
üzenetére
Ezek szerint félreérthetően írtam... Nekem mindenképpen a kártyára kellene dugni.
Az usb kártya így néz ki kép, erre kéne azokat a 4pines csatlakozókat rádugni. Szerezzek valahonnan apa usb csatlakozót és arra forraszam rá a a 4 pines csatlakozóba menő vezetékeket? -
maxrad1580
aktív tag
válasz
kingabo
#7210
üzenetére
A házad elején lévő USB-k eleve az alaplapi USB-re való csatival van szerelve nem?
Egy 4 pines csatinak kell lennie vagy 4db 1 pinesnek
Ebból az egyik +5v van egy GND a másik 2 a kommunikáció
Megkeresed az alaplapodnak a leírását a neten és ott megtalálod melyik tüskére melyik csati kell -
kingabo
őstag
Helló!
Remélem jó helyre írok.
A problémám: adott egy gép, amiben van egy usb kártya, szabványos usb csatlakozokkal, ezeket szeretném a ház elején lévő csatlakozókhoz kivezetni. A gond az, hogy ezeket az alaplapi kivezetésekre lehet rádugni. Megoldható ez valahogy?Üdv!
-
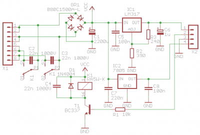
PHM
addikt
válasz
_Petya_
#7205
üzenetére
A relé tekercse hány V-os?
Csak mert az a stabilizálatlan feszültségre csatlakozik, és mondjuk 1
5 V-os relé nem fog túlzottan örülni a 30 V-nak...
Mérd a BC 337 bázisa és emittere közti feszültséget, miközben
emeled az áramkör tápfeszültségét.
Mondjuk én első blikkre a BC 337 bázisát földelném 10 Kohmmal. -
And
veterán
válasz
_Petya_
#7205
üzenetére
Sokallom azt a maximum 30V AC-t: az pufferelve >40V DC, a 7805-ös maximuma pedig 35V, de nincs messze a 3,3V-ra állított LM317 bemeneti legnagyobb feszültségétől (Ube_max= Uki +40V) sem. Persze ez a relére nincs hatással, amíg csak 12V DC-ről járatod.
Az az RA5W relé (ha nem csak a rajzon olyan típus) mekkora feszültségű? Mert ha a stabilizálatlan bemenetről járatod, akkor elég szép tartományban kell működnie. Ha DC 8V-os bemeneted van, akkor oda 5V-os relé pont jó, na de mi lesz vele 40V-on?
"Elméletileg a TTL kimenet állapota nem változik."
És gyakorlatilag
? Rá is mértél arra az X2 /2-es pontra? -
_Petya_
őstag
Sziasztok!
Az alábbi áramkörrel lenne probléma:
Alapvetően X1 csatlakozó 1-2 és 3-4 lábán bejön 8-30V egyen vagy váltakozó feszültég, ebből előállítok 5V-ot, és 3,3V-ot az áramkör többi része számára. (X2 csatlakozón). Az X2 csatlakozó másik oldalán egy TTL kimenet van, amivel a relét szeretném vezérelni.
Egyelőre egyenáramú labortápról hajtom az áramkört, de 11-12 V tápfeszültség felett a relé magától meghúz, megjelenik a tekercsén az 5V. Ez mitől lehet? Elméletileg a TTL kimenet állapota nem változik.
Petya
-
mezis
félisten
válasz
_Petya_
#7203
üzenetére
Üdv.!
Csak elméletileg: ha az UPS volt. akkor akkumulátorból (12 V-ból ?) állított elő 230 V-os 50 Hz-es váltófeszültséget. Vagyis ilyen kapcsolásban a vastagabb vezeték volt a primer.
De ez teljesen mindegy, a vasmag keresztmetszete, a menetszám, a vezeték átmérője határozza meg a rákapcsolható feszültséget, vagy az indukált feszültséget.Könnyen bemérheted a trafót, ha a vélt "primer"-re (vastagabb vezetékek) rákapcsolsz egy csengőreduktort (5-10 V váltó) és méred a kapcsokon a feszültségeket. (Vigyázz mert a "szekunderen" 200-300 V is lehet !
-
_Petya_
őstag
Sziasztok!
Van nekem egy döglött UPS-em, a trafóját szeretném felhasználni, tápegység készítéséhez.
Sajnos semmiféle adatlap, információ nincs rajta, így nem tudom a paramétereit. Hogyan tudom beazonosítani, hogy pontosan milyen trafó ez?
Az egyik oldalon 3 vastag vezeték jön ki belőle, feltehetően középleágazásos, a másik oldalon pedig 3 összefogva, majd egy másik kötegben még 4 vezeték. Így azt sem tudom, melyik a primer oldala...
Petya
-
h0o2a7j6
tag
Köszönöm a válaszokat!
Akkor maradok a NiCd-nál, itthon hol tudok ilyesmihez hozzájutni, vagy ez elég spéci dolog és inkább kintről érdemes rendelni?
Az olcsó kínai akkuk mennyire megbízhatók 2-5$ ért mondjuk a 10$-os Panasonickal szemben?
#szerk: Ennyire érzékenyek a hőre ezek az akkuk? Nem akarom a forrasztóval megsütni őket, azt a pár pillanatot csak kibírják, nem?
-
Új hozzászólás Aktív témák
Hirdetés
- Synology NAS
- sziku69: Szólánc.
- sziku69: Fűzzük össze a szavakat :)
- Luck Dragon: Asszociációs játék. :)
- Folyószámla, bankszámla, bankváltás, külföldi kártyahasználat
- Kerékpárosok, bringások ide!
- Vicces képek
- Huawei Watch GT 6 és GT 6 Pro duplateszt
- Debrecen és környéke adok-veszek-beszélgetek
- Napelem
- További aktív témák...
- I7 2600K - RX 580 4Gb - 16Gb DDR3
- BONTATLAN Új iPhone 17 PRO 256-512GGB Független 1év Apple GARANCIA Deák Térnél Azonnal Átvehető.
- Bomba ár! HP ProBook 430 G3 - i5-6GEN I 4GB I 500GB I HDMI I 13,3" HD I Cam I W10 I Garancia!
- Bomba ár! Lenovo Tablet 10 - Intel N4100 I 8GB I 128SSD I 10,1" WUXGA I HDMI I Cam I W11 I Gari!
- Eladó egy Xiaomi k50 ultra (Xiaomi 12t pro) snapdragon cpu
- ÁRGARANCIA!Épített KomPhone Ultra 7 265KF 32/64GB RAM RTX 5090 32GB GAMER PC termékbeszámítással
- BESZÁMÍTÁS! Gigabyte B450M R5 5500 32GB DDR4 512GB SSD RTX 3060 12GB Rampage SHIVA Chieftec 700W
- Ducky One 3 FULL/TKL/SF/MINI billentyűzetek többféle színben és kapcsolókkal, plusz csuklótámaszok
- ÁRGARANCIA! Épített KomPhone i5 12400F 16/32/64GB RAM RX 9060 XT 16GB GAMER PC termékbeszámítással
- HP Elitebook 850 G8 15,6" i5 1135 G7, 8-16GB RAM, SSD, jó akku, számla, 6 hó gar
Állásajánlatok
Cég: Laptopműhely Bt.
Város: Budapest
![;]](http://cdn.rios.hu/dl/s/v1.gif)
[/U]


Kössz "Google a barátom jah", 



Sajnos nem volt egyértelmű a leírás. Ez változtat e valamit az általad belinkelt panelen?

? Rá is mértél arra az X2 /2-es pontra?
ekkold