Hirdetés
- btz: Internet fejlesztés országosan!
- Luck Dragon: Asszociációs játék. :)
- D1Rect: Nagy "hülyétkapokazapróktól" topik
- sziku69: Szólánc.
- sziku69: Fűzzük össze a szavakat :)
- Sub-ZeRo: Euro Truck Simulator 2 & American Truck Simulator 1 (esetleg 2 majd, ha lesz) :)
- BerserkGuts: 9800X3D Hitvallás, Dogma megcáfolása egy RTX5080+12600K-val
- Meggyi001: Áram nélkül....méltóság nélkül.....
- Lalikiraly: Mercis kalandok - Huszonkilencedik rész
- balojazz: Szódakészítés üzembiztosan és olcsón! Figyelem, csak hardcore szódázóknak!
-
LOGOUT
Ez itt, az elektronikával hobbiból foglakozók fórumtémája.
Lentebb összegyűjtötttem néhány elektronikával kapcsolatos, hasznos linket.
Új hozzászólás Aktív témák
-
CPT.Pirk
Jómunkásember
válasz
theiron320
#20599
üzenetére
Mit szeretnél vele csinálni? A hardveres handshaking vezetékei nem kellenének?
-
theiron320
aktív tag
Üdv.vettem egy ilyen rs232 ttl átalakítót.[link].Azt akarom kérdezni, hogy ha az rx-et és a tx-et akarom 'kivezetni' akkor elég így forrasztani ahogy a képen is van vagy máshogy kell.
-
Speeedfire
félisten
válasz
DonThomasino
#20596
üzenetére
Egyáltalán nem sürgős, mindig nézem a vaterát, hátha felbukkan valami amire lecsaphatok.

-
kjani18
őstag
Nincs valakinek elfekvőben egy felesleges ónszippancsa?
-
DonThomasino
veterán
válasz
Speeedfire
#20595
üzenetére
Egy bontott trafót veszel vagy gubizol és bedobozolod.

Nyílván nem te tekered..
Mennyire sürgős ez a vétel neked?
-
Speeedfire
félisten
válasz
DonThomasino
#20594
üzenetére
Én? Csinálok trafót? Jóvicc!

Hát, ha a hta kész lenne, akkor a 30V-os trafó felszabadulna. -
DonThomasino
veterán
válasz
Speeedfire
#20593
üzenetére
5-10e körül veszel egyet használtan az új 15e.
Egy 24V trafót meg csinálsz magadnak 1-3e FT ból kb.
Most is láttam vaterán 6 e ért trafó nélkül.Én így csináltam ...
-
Speeedfire
félisten
válasz
DonThomasino
#20592
üzenetére
A mostani somogyinál csak jobb lehet bármi.

SMD, vezeték, kondik forrasztására kellene.Gondolkozok, de nagyon magas az ár nekem 12-15k körül mennek a wellerek (tcp) trafóval. A pénztácámnak nem nagyon találok megfelelőt.

-
DonThomasino
veterán
válasz
Speeedfire
#20591
üzenetére
Én is ezeknél kezdtem anno.

Hobbi ra sztem ezek is jók, de neked egy mágnes kapcsolós weller kéne
használtan nem gondolkodsz? -
Lompos48
nagyúr
válasz
DonThomasino
#20589
üzenetére
Minden le tud égni. Kapcsolónak jó. Én a konnektort szoktam kikapcsolni, mert nem jó egy autótrafót a hálózatba kapcsolva hagyni.
Csak a közös tekercs részen folyik nagy áram, nem az egészen. Nagyobb feszültségen kiold, kisebben nem nagyon. Ne kérdezd a határt, nem tudom.
Tábla = kapcsolótábla, ahol a lakásba érkezik.
-
DonThomasino
veterán
-
zka67
őstag
válasz
DonThomasino
#20585
üzenetére
Sziasztok! Megjött végre a hangfalam és a végfok. A végfok azonnal ment is vissza, mert be sem lehetett kapcsolni, sérült volt a tápkábele. Én meg nem cserélhettem ki, mert akkor ugrik a garancia. Másikat meg majd akkor küldtek volna, ha visszaért a rossz, akkor megrendelik külföldről és ha bejött, akkor küldték volna. Na hát én nem ilyen vagyok, nekem azonnal kell, ha már nekiálltam valaminek. Úgyhogy egy Voice-Kraft S-400-as végfok lett, (2x180W/4Ohm).
Az első véleményem róluk: kibaszott jól szólnak! Végre megvan az az élmény, amit hiányoltam az eddigi picsányi kis hangfalakból. Olyan dinamikája van a cuccnak, mint a moziban. Ha halk a beszéd, akkor halkan és érthetően, tisztán szól, ha pedig tolni kell neki, akkor nem esik kétségbe, hogy most akkor mi is csináljon, tolja rendesen.
Szóval nagyon szépen, tisztán szól végre a hang is a tévémből. A szomszédokat majd este tesztelem, hogy mit szólnak hozzá, de szerintem semmit nem fognak, mert végre halkan is érthető a beszéd.
-
Lompos48
nagyúr
válasz
DonThomasino
#20585
üzenetére
Szerintem nem érdemes. Pillanatnyi rövidzár meg se kottyan neki, meg úgy elkezd zúgni, hogy az ijedségtől is kikapod a hibásan kötött szálat. De a táblába legyen, ha egy mód van rá.
-
Lompos48
nagyúr
válasz
DonThomasino
#20585
üzenetére
Azért akkora pontossággal ne számolj! Minden feszültségnél old, írtam, hogy áramra "válászol".
-
DonThomasino
veterán

Akkor a toroidom- autotrafóm szekunderére jó lenne,
ha tennék 9,1A kimenetre egy 9A kismegszakítót ?
Törpefeszültségen is old 0-20V?MOD: Szted érdemes? ha igen mekkorát?

-
-
-
Speeedfire
félisten
CPT.Pirk & Latency: Köszi.

-
Lompos48
nagyúr
válasz
CPT.Pirk
#20572
üzenetére
Számításba kell venni, hogy a 4 diódát lesöntöli a 2 E-B átmenet (hacsak nem Daringtonok vannak a végfokban), az ellenállásokon átfolyik a diódákat polarizáló áram, de a tranzisztorok bázisárama is. Szerintem 1.46 körül folyik, vagy annál kevesebb. Szimuláld le Tina-ban.
(16V-2xVbe)/10k és a bázisáramokkal nem számoltam.
-
Lompos48
nagyúr
válasz
CPT.Pirk
#20570
üzenetére
A T2, T3 mindkettő emitterkövetőként működik ebben a kapcsolásban. Tehát ha a kimeneten fél táp van, ahogy illik (akkor pedig hiányzik a kimenő kondenzátor!!!!), akkor a bázisokból kell ezt biztosítani. Ez pedig csak az R7 és R8 szimmetriájából oldható meg, főleg ha figyelembe vesszük, hogy a T1 kollektorától jobbra a virtuális középfeszültség felől nézne a pnp és npn ágak egymás "tükörképei". Arról nem is beszélve, hogy a 8 ohmos galvanikusan kötött hangszóró mindent elhúz lefelé egyenáramú szempontból.
-
CPT.Pirk
Jómunkásember
Most úgy hirtelen nem akar beugrani, hogy hogyan kell egy ilyen, R - D - R tagokból felépített feszültség osztót létrehozni, mint ami ennél az AB osztályú erősítőnél van.
Az stimmel, hogy 1-2 mA áram kell hozzá, hogy a diódák kinyissanak, ezt leginkább az R7-es ellenállás állítja be. Viszont onnan tovább nem teljesen vágom, hogy mi van.
-
Latency
senior tag
válasz
Speeedfire
#20567
üzenetére
Ha jól sejtem, a felső rész a primer a két szélsőre kell kötni a hálózati fesz, a két középsőt pedig össze kell kötni (2x115V). A két-két alsó csatlakozó pedig a két szekunder.
-
CPT.Pirk
Jómunkásember
válasz
Speeedfire
#20567
üzenetére
A két primert sorba kell kötni, ezért írja, hogy 2x115V, a szekundereket meg ahogy akarod, sorba, vagy párhuzamba, vagy sehogy.
-
Latency
senior tag
válasz
Speeedfire
#20565
üzenetére
Mondjuk a nyákra forrasztod. Vagy minden kivezetésre forrasztasz drótot, csak akkor meg a rögzítését kell megoldani valahogy a dobozoláskor.
-
Speeedfire
félisten
Az ilyen trafók hogyan építhetők be?
Fent van 4, alul van 4 tüske.
Keresek 3*9-12V-osat, de semmi...
-
Lompos48
nagyúr
válasz
Speeedfire
#20562
üzenetére
Így rendben van, de az Lin, Rin helyett én Lout, Rout feliratot használtam volna a rajzban...

-
Speeedfire
félisten
-
Lompos48
nagyúr
válasz
Speeedfire
#20559
üzenetére
Valaki csak kerül majd.

1. Rajzolhattad volna azt a 2 árva tranzisztort fejjel lefelé. Így az egyébként kacskaringós agyteketvények kiegyenesednek, amíg rájön az ember, hogy mi van a rajzzal/-ban.

2. A kapcsolás rendben, de az R3-at valószínű majd csökkentened kell, mert így lehet túl sokáig fog tartani a bekapcsolási késleltetés. Tudnillik én ezt a a rajzot 51V-os tápra terveztem.
3. A relékontaktusokat mégegyszer gondolt át. Ha a PAD3 és PAD4 az erősítő kimenetei, akkor nincs mit keressenek a földre kötve. Abból csak baj lesz, de nagy!
Mint tavaly is írtam, a LEDek csak luxust jelentenek, az a kontaktus maradhat levegőben. Így ellenben a bekapcsoláskor és a késleltetés ideje alatt a világító LEDek mutatják, hogy a hangszórók csatlakoztatva vannak. -
Batman2
addikt
válasz
totya694
#20552
üzenetére
Presze, egyiknek a fénye sem teljesen olyan, mint egy hagyományos, wolframszálas izzóé, de azért vannak egész elviselhető fénycsöves és LEDes megoldások is !

Az általam beszerzett és lámpába épített LEDek is egész kellemes, meleg fehér fényt produkálnak, mégha picit rózsaszínesebbek is, mint egy szálas izzó, de hosszú távon sem zavarnak !
Üdv.
-
hNp88
aktív tag
válasz
DonThomasino
#20554
üzenetére

ha AC akkor igen, DC-re külön arra készített kismegszaggató kell

-
Bajka16
csendes tag
Amugy valaki nem tud egy eladó toroid trafót? Adatai a következők:teljesítmény: legalább 100 W (ha kicsit több nembaj)
30 vagy 32 voltos legyen,
és 3-4 amper legyen az áramerőssége
ha valaki tud akkor irhat privátba is,de itt is jó
-
Lompos48
nagyúr
válasz
DonThomasino
#20546
üzenetére
Igen lekapcsol és bármekkora feszültség mellett, mert áramra érzékeny. Amíg nem szakítja meg az áramkört zárlatot mutat, mert vezetnie kell.
-
Lompos48
nagyúr
A tirisztor lehetne tényleg az elméleti megoldás. Ellenben ezeknek a fránya alkatrészeknek van egy "kellemetlen" paraméterük, amit DC Holding Currentnek hívnak. Ez az a minimális áram, aminek anód-katód között folynia kell ahhoz, hogy a tirisztor vezetésben maradjon. Ez még a legkisebb TO92-es tokozású tirisztorok esetén is 5mA. Ezt nehéz lesz biztosítani egy CMOS-szal szerelt áramkörben egy kapu bemenetén.
Vagy rosszul ítélem meg?
-
Bajka16
csendes tag
nem fábol van, hanem sztem vas
a doboza amibe bennevan. de szépen szól, kicsit kopott a háza, de nem annyira.... csak azt szeretném tudni hogy szerintetek mennyit érhet
-
Batman2
addikt
Aki nagy méretű és teljesítményű LED lámpára vágyik, annak itt van ez (27W-150W): [link]
Szép nagy mordáj !!

Üdv.
-
DonThomasino
veterán
Ha egy kismegszakító 9A es akkor ha
nagyobb áram folyik egyből lekapcsol?
Bármilyen feszültségen használható vagy csak hálózati 230V on? -
Koczka
tag
válasz
Lompos48
#20543
üzenetére
Tehát ezt a kapcsolást akarom megépíteni egy kicsit elegánsabb formában. Az első zónában van egy kondi/nyomógomb páros ami a belépésnél riasztás késleltetést hivatott megoldani.
Ezt szeretném kiváltani egy bekapcsolás/kikapcsolás késleltető áramkörrel.
Én arra gondoltam hogy: ha belépek az 1.zónába akkor ügye a érzékelő ad egy impulzust amit 20másodpercig ( amíg ki nem kódolom a riasztót) késleltetni kellene és ha sikerült kikódolni akkor nem kapcsol a sziréna ha nem sikerült akkor 20 másodperc elteltével kapcsoljon függetlenül attól hogy hogy kap-e újabb impulzust.
Nem tudom hogy ez így érthető e? -
PHM
addikt
-
Koczka
tag
Üdv.
Tranzisztorral létre lehet e hozni öntartást? vagy létezik-e olyan logikai áramkör amimek ha magas szintet adok akkor magas kiment lesz mindaddig amíg kap tápfeszültséget?
-
moha21
veterán
válasz
Speeedfire
#20536
üzenetére
Kevés időm van, de szerencsére ezt elcsíptem a topicban . :-)
PHM: Jó szóvicc lett !

-
Speeedfire
félisten
Buszozni vele, meg nem is olyan könnyű. Igaz annyira nem vészes a gainclone, kg 5-6kg lehet csak. Nincs olyan sok vas benne.

A fülest viszont már egy ideje beakartam vinni, de soha nem találtam üres labort/embert a mérésre. Én még csak láttam szkópot, de nem használtam még.
-
PHM
addikt
válasz
Speeedfire
#20536
üzenetére
Oszt miért?
Legfeljebb a szó szoros értelmében erősítő lenne.
-
CPT.Pirk
Jómunkásember
válasz
Speeedfire
#20534
üzenetére
Miért nem? Ahová eddig jártam, ilyesmi elől még nem zárkóztak el soha. Sőt.
-
CPT.Pirk
Jómunkásember
válasz
Lompos48
#20532
üzenetére
Hmm, innen van az én anyagom is. Viszont érdemi leírást ez sem tartalmaz. Megint olyan "értem én h. gőzgép, de mi hajtja?" érzésem van. Ha kikapom kedden ezt a tételt, akkor mondok két mondatot, aztán kifújt a dolog. Életemben nem tanította még senki ezt a témát...
Speedfire: akkor kell egy elektrós havert vagy szakit keresni, akit lehet basztatni az ügyben!
![;]](//cdn.rios.hu/dl/s/v1.gif)
dudika10: jaja. Engem megvizsgáltak, mert egyetem első éve végén volt némi fülzúgásom, amit a doki véleménye szerint a konstans stressz okozott, és szerintem igaza is volt, mert a szünetben megszűnt. Szerencsére azóta nem volt ilyen bajom.
-
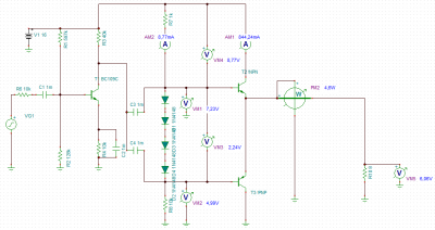
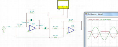
CPT.Pirk
Jómunkásember
Ez itt egy precíziós egyenirányító. Tina szerint jól működik. De nem értem miért. Ez a magyarázat hozzá:
A pozitív bemeneti feszültség invertálva kerül az első opamp kimenetére, amelyet a második visszainvertál. A negatív bemeneti feszültség azonban egyből a második opampra kerül. Így a jelnek mind a pozitív, mind a negatív tartománya pozitív periódust kap.Nem világos. A második opamp egy összegző, virtuális földpontos áramkör elvlieg. Emiatt én gondolnám, hogy a képen látható + és - csúcsok kioltják egymást, de nem. Meg miért nem 20k az az ellenállás a többi mellett?
totya694: hú, az gáz!
-
válasz
CPT.Pirk
#20526
üzenetére
Én nem merülök ilyen mélységig a dolgokban mert az elektronika "anatómiája" annyira nem köt le.Főleg azok után amikor egy 20Hz-től 20kHz-ig működő csöves jelgenerátorra rákötöttem a scope--ot és az AKG K240 fülesemet akkor döbbentem le,hogy milyen"lyukas" a fülem.Vannak sajnos tartományok ahol már nem hallok pedig a scope mutatja,hogy a jel ott van és a felső kategóriás fülesről elhiszem,hogy ki is adja a hangot(de azért több fülessel is elvégeztem a tesztet)

-
Lompos48
nagyúr
válasz
CPT.Pirk
#20525
üzenetére
Arra kapható vagyok/leszek, hogy ha nekidurálom magam majd mérek egyet a Quad-on. Annyira még emlékszem, hogy a hőskorban négyszögimpulzussal is mértem és nem volt gond a 20kHz átvitelével. Ha gond lett volna a harmadik/ötödik harmonikussal, az meglátszott volna. Aztán - ugye - fotóm nincs róla, akkor nem volt divat
.
A légszerelést ellenben nem nagyon tudom összehozni, mert annál azért bonyolultabb egy Quad.Csak azért kötök bele ebbe az ügybe, mert nagyon szép GHz-es áramkörök születnek NYÁKra, igaz a szimulációs programok ott figyelembe veszik még a NYÁKszigetelő anyagát is. Meg azért el 100kHz-ig nem nagyon nyomnak a latban parazita kapacitások meg induktivitások.
Tehát fenntartásaim vannak.

-
CPT.Pirk
Jómunkásember
-
CPT.Pirk
Jómunkásember
válasz
Lompos48
#20524
üzenetére
Arra tudok hivatkozni, amit pl. a quad405-ös tervezői mértek, hogy a deszka modell tudott 100kHz-et, ugyanaz nyákon már csak 60-at.
Valamint bár konkrét értékeket nem tudok mondani, de pl. a csöves topicban HE-n is gyakran előkerül a sávszélesség kontra nyák kérdése.
Nyilván az is számít, mennyire alkatrésztemető egy erősítő, a Quad405 eléggé az, Speedfire linkjén lévőben is van cucc bőven, egy szingle ended csöves meg kijön 4-5 ellenállás + 2 kondiból, szóval utóbbinál egyértelműen kevésbé kell számítson h. van-e nyák, vagy levegő szerelt.Speeedfire: Ki kellene mérni a gaincolne-t. Jelgenerátor + szkóp most jó volna hozzá. Sajnos az opampos erősítőket nem lehet túl jól szimulálni Tinában, de megérne egy próbát bedobni oda.
-
CPT.Pirk
Jómunkásember
válasz
Speeedfire
#20521
üzenetére
Pont erre céloztam. Ha csak 60kHz-re lenne képes az áramkör, akkor az nyákon megépítve kevesebb lenne.
-
válasz
DonThomasino
#20512
üzenetére
Lehet egyszerűen is csinálni.
Fázis ceruzával megnézed a konektor melyik fele a fázis majd megjelölöd pl. alkoholos filccel és a bele dugott dugót is majd annak a végén lévő elosztót és így tovább.
Valamikor volt egy 230/10A-es szabályozható tápom de ott egy hatalmas leválasztótrafó volt amiből táplálkozott az állítható toroid. -
Lompos48
nagyúr
válasz
DonThomasino
#20518
üzenetére
Fogalmam sincs. Tény, hogy megfordítva mindkét tekercs menetszáma kb. 10x nagyobb, tehát a keresztmetszete ugyanannyiszor kisebb, mintha a magnak megfelelően tekercselték volna. Ez olyan, mint ahogy a sliccgombot se varrják pupliningre, vagy inggombot a sliccre. Nem oda/arra való.
-
Lompos48
nagyúr
válasz
DonThomasino
#20515
üzenetére
Próbálgatni lehet, de nem hiszem, hogy érdemes. Ellenben didaktikusan bizonyítható vele a transzformátorok reverzibilitása.

-
Lompos48
nagyúr
válasz
DonThomasino
#20512
üzenetére
A priméren egy jóval kisebb feszültséget fogy kapni. Ha pl. a szekunder 2.2kV-ot adott a primer 230V~ táplálásnál, megfordítva olyan 21V körül fog adni. 230*(230/2200).
-
Mawyx
őstag
Sziasztok!
Autó gyári hangszóró szett, csipogók, közép, hátsók. Minden hangerőn recseg a magas és a közép, csak a két hátsó hangszóró szól szépen. Mi a valószínűbb, elromlottak vagy az autórádió romlott el?
El tudom úgy csavargatni a beállításokat, hogy csak a hátsók szóljanak, nincs térhatás meg semmi, de legalább szól valami a kocsiban, de jó lenne megszerelni.
A csipogókról tudtam lepattintani egyszerűen a rácsot, nem látok rajta szakadás, gondoltam elszakadt a membrán, szép állapotúak.
Az oldalkárpitokat nem szedtem még le. -
Lompos48
nagyúr
válasz
DonThomasino
#20507
üzenetére
Igen, de csak háromszálas konnektorhoz/hosszabbítóhoz. Két ködfénylámpa (glimm) meg két előtétellenállás kell hozzá.
Tegnap kérdésemre nem jött válasz,
Mi lenne fordítva? Szálak egymás között vagy primér a szekunderrel?
-
válasz
DonThomasino
#20507
üzenetére
Hová akarod fordítva dugni?

-
DonThomasino
veterán
Elviekben lehetne házilag készíteni egy olyan elosztót- hosszabitót,
ami mindig mutatná a fázis és a null vezető helyét.
Hasonló leven mint a fázis ceruza...
Így nem kéne keresgélni minden bedugás előtt.Tegnap kérdésemre nem jött válasz,
ha a nagy feszültségű mikrosütő trafót fordítva dugom mi történik?
-
Bajka16
csendes tag
Hello. Azt szeretném kérdezni hogy szerintetek mennyit ér egy sony SS-2732 típusú speaker system?
adatok: impedancia: 8 ohm
max power handling: 30 W
"made in western germany" (nem tudom hogy ez számít-e, de ez nem kínai)
azért kérném a segítségeteket mert kerestem google-ba de nem találtam róla semmit.
ha nem tudjátok lécci azt is jelezzétek.
El szeretném adni, de nem tudom mennyit ér.
Privátba is írhattok
thx

-
CPT.Pirk
Jómunkásember
válasz
Speeedfire
#20504
üzenetére
Én is azt mondtam, hogy ezek szerelt értékek. Azt egy szóval sem mondtam, hogy nem jó erősítő.
Csak annyit mondtam, hogy magasabb értékre tervezték, a bemeneti csatoló rész a szöveg szerint 100kHz-től felfelé vág csak, vagyis 100kHz-re tervezték papíron az átvitel határát, hogy a végén a már kellemesnek mondható 60kHz-et elérjék a nyákon.
-
Lompos48
nagyúr
válasz
Speeedfire
#20501
üzenetére
Hiába lesz 100kHz, ha a doboz csak 20kHz-ig megy. Tudom, azt is halljuk amit igazából mégsem.
Azért ez kicsit bonyolultabb. A hangjel egy rakás (legtöbbször) színuszos jelből tevődik össze. Ezeket az erősítő nem külön-külön kezeli, hanem együtt. A jelek összeadódnak, kivonódnak a pillanatnyi amplitúdó- és fázisértékeknek megfelelően. Az eredő egy kucifántos hullámforma, ami minden csak nem színusz. Ha pedig nem színusz, akkor Fourier sorozatbaba bontható matematikailag. A sorozat nagyfrekvenciás tagjai is szükségesek az eredeti hullámforma visszaadásához. Tehát lesznek olyan komponensek, amik jóval 20kHz felettiek, de szükségesek - ha nem is direkt hallani, hanem - visszaadni az eredeti jelet.
Ezért nem hülyeség a 100kHz, ami technikailag sem hatalmas kihívás vagy elérhetetlen "performance". -
CPT.Pirk
Jómunkásember
válasz
Speeedfire
#20501
üzenetére
A lényeget még mindig nem vágod.

Ha ez 60kHz-re lenne tervezve, akkor nyákra szerelve nem tudna annyit sem. Ez a 60kHz az, amit nyákra szerelve hozni tud az áramkör.
A doboz frekimenete ilyen szempontból nem számít. Egyszerűen a magas hang átvitelt befolyásolja a felső határfrekvencia. Minél többet tud az áramkör, annál jobb lesz a magas átvitel.
Gondold végig. A felső határfrekinél már jellemzően a fázismenet is el van csúszva, nézd meg a korábban posztolt JLH átvitelét, ott is látszik, egy átlagos AB osztályúnál meg sokkal erőteljesebben jelentkezne a dolog.
Ha te olyan erősítőt építesz, ami 20kHz-et tud csak, akkor már jóval előtte borul a fázismenet. Ha az erősítőd 50kHz felett is tud, akkor meg a hallható tartományban nem fog borulni a fázismenet, így sokkal jobb lesz a végeredmény.Meg különben is! Bizton mondom néked a valót, Májkül Dzsekszon!

-
Új hozzászólás Aktív témák
Hirdetés
- BONTATLAN Új iPhone 17 PRO 256-512GGB Független 1év Apple GARANCIA Deák Térnél Azonnal Átvehető.
- Bomba ár! HP ProBook 430 G3 - i5-6GEN I 4GB I 500GB I HDMI I 13,3" HD I Cam I W10 I Garancia!
- Bomba ár! Lenovo Tablet 10 - Intel N4100 I 8GB I 128SSD I 10,1" WUXGA I HDMI I Cam I W11 I Gari!
- Eladó egy Xiaomi k50 ultra (Xiaomi 12t pro) snapdragon cpu
- Bomba ár! Dell Latitude 3500 - i5-8GEN I 8GB I 256SSD I HDMI I 15,6" HD I Cam I W11 I Gar!
- Telefon felvásárlás!! Samsung Galaxy S25, Samsung Galaxy S25 Plus, Samsung Galaxy S25 Ultra
- Eredeti DELL 330W töltők (ADP-330AB D)
- 222 - Lenovo LOQ (15IRX10) - Intel Core i5-13450HX, RTX 5050
- Lenovo ThinkPad T14s Gen 3 i5-1245U 14" FHD+ 16GB 1TB 1 év teljeskörű garancia
- 269 - Lenovo Yoga Pro 9 (16IAH10) - Intel Core U9 285H, RTX 5060 (multitouch)
Állásajánlatok
Cég: Laptopműhely Bt.
Város: Budapest


















)

ekkold