Hirdetés
- btz: Internet fejlesztés országosan!
- Luck Dragon: Asszociációs játék. :)
- D1Rect: Nagy "hülyétkapokazapróktól" topik
- sziku69: Szólánc.
- sziku69: Fűzzük össze a szavakat :)
- Sub-ZeRo: Euro Truck Simulator 2 & American Truck Simulator 1 (esetleg 2 majd, ha lesz) :)
- BerserkGuts: 9800X3D Hitvallás, Dogma megcáfolása egy RTX5080+12600K-val
- Meggyi001: Áram nélkül....méltóság nélkül.....
- Lalikiraly: Mercis kalandok - Huszonkilencedik rész
- balojazz: Szódakészítés üzembiztosan és olcsón! Figyelem, csak hardcore szódázóknak!
-
LOGOUT
Router gondok
Új hozzászólás Aktív témák
-
fgabor87
tag
válasz
Jack@l
#30595
üzenetére
Én úgy tudom, hogy csak azonos IP verziójú hálózatot tudsz elérni.
Erre van az átállásidőszakára az úgynevezett dual stack üzemmód, amikor 4-es és 6-os címet is kapsz.
Ha belegondolunk, hogyan is zajlik a kommunikáció, te megszólítasz egy gépet egy címen, ami a te címedre küldi vissza a választ. Egy IPv6-os címmel megszólítok egy olyan hálózatot (pl egy webszervert), ami csak a 4-es címzést ismeri, hogy fog nekem válaszolni?
Szerintem ugyan ez igaz fordítva is. Pl ha most megpróbálok elérni egy IPv6 only webcímet ([link], nem megy. -
vizimento
senior tag
Router: ASUS RT-AC56U
A probléma: Router nélkül, közvetlen a gépen két 4G modemet is próbálva 65-85Mbps a letöltési sebesség. Routeren keresztül egy mindössze kb 15Mbps. (Érdekes módon felfele kb 40Mbps)
Ugyanabban a helységben, tehát nem térerő a gond.
Routert több fw-vel is próbáltam, nem segített.
Wifin és kábelen is ez a sebesség.
Van még valami ötletetek mi lehet a gond?
Az első 4G modem egy D-link DWM222 volt, de az nem volt a kompatibilitási listáján a routernek, így betudtam annak a sebességcsökkenést. Ezért beszereztem egy Huawei E3272-t, ami viszont már rajta van a listán, mégis megmaradt a hiba...

Kapcsolatba léptem az Asus supporttal is, ők "egyszerűen" megoldották: vigyem vissza a routert oda ahol vettem, és ott mondjam el mi a gondom vele...

-
fgabor87
tag
válasz
Jack@l
#30593
üzenetére
Én előző hét pénteken tesztelgettem, nekem nem tűnt fel.
Az is lehet, hogy ki kéne üríteni a windows DNS gyorsítótárát. Én megtettem, lehet, hogy az segít.Persze nem sok olyan weboldalt találtam, aminek már van 6-os címe. Google, youtube, instagram, telekom.hu.
Mondjuk én inkább a hibát kerestem a lassulás mögött, majd mikor meglett, ki is kapcsoltam a routerben az IPv6-ot, úgyhogy kb 2 órán keresztül tudtam tesztelgetni. -
fgabor87
tag
válasz
Jack@l
#30588
üzenetére
Telekom. Szerintem még csak ők kezdik el bevezetni, legalábbis én nem hallottam másról.
Hogy érted, hogy csak a google dns-ét tudja feloldani? Ha ipv4-es netről kérek egy nslookup youtube.com-ot, itt is visszakapom a 6-os címét. Az már más kérdés, hogy nyilván innen nem tudom ezt támadni.
-
fgabor87
tag
Nem tudnak ilyet.
Ha a router kap a szolgáltatótól egy IPv6-os címet, de a számítógépen letiltod a 6-os protokollt, akkor minden oldal 4-es címmel fog betöltődni, 6-osokat nem fogod elérni.Én úgy tudom, több mindent változtattak a 6-os verzióba, nem csak a címek lettek mások, így nem igazán átjárható a kettő. De biztos van itt, aki jobban ért hozzá.
-
tucsok.
senior tag
válasz
Gubek-Einste
#30582
üzenetére
Ok, köszi
-
pinnacle
nagyúr
válasz
Gyurka6
#30579
üzenetére
Köszi! 100/50-s DIGI-m ennyit tud, de mondták, hogy nem reklamálhatok, mert csak 30 a garantált.
-
-
tucsok.
senior tag
Sziasztok!
Ha egy router éjszakára kihúzok, illetve ha nem vagyok otthon mert nincs rá szükségem és ezt hosszú távon teszem abból lehet károsodása a routernak ( tudom, hülye kérdés,de mégis)?
-
-szabi-
addikt
válasz
Gyurka6
#30579
üzenetére
Hi
Adott egy tplink wdr4300 router.
Az usb-s csatlakozójára rátettem egy külső vinyót.
Erről másolok PC-re ami kábellel van router-hez kötve.
Gondoltam, hogy nem lesz az elméleti sebesség (usb2, 60MB/s) közelében a másolás, de 600-300KB/s sebesség rettentő módon alulmúlja az elvárásaimat.
Ez így normális?SZERK: Amennyiben PC-ről másolok a vinyóra a sebesség 9-10MB/s körül van.
üdv
-
Gyurka6
őstag
válasz
pinnacle
#30578
üzenetére
Hali!
Szerintem kábel cserének akkor volna értelme, ha az elosztó doboztól meg tudnád oldani. Mivel a telefon is ezen jön, ha hosszabb kábel kell, azt csak toldással tudod lakáson belül megoldani. Veszel egy toldót és meglátod, nekem 85-92 közötti a letöltés (legtöbbször). Kérsz nagyobb csomagot (500+), amikor már minden ér kell a kábelben és akkor húznak egy másikat, ez meg marad telefonnak (gondolom).
-
pinnacle
nagyúr
válasz
Gyurka6
#30577
üzenetére
Szia! Köszi! DIGI-nél mondták, hogy toldó esetén gondok lehetnek, jobb lenne a kábelt kicserélni. Szerintük én is meg tudom csinálni, de ez nem tűnik túl egyszerűnek. Egyáltalán lehet ezt cserélni, amikor a bejövő kábelből van a telefon leválasztva? Mondjuk ez az elosztó sem tűnik túl masszívnak.
-
pinnacle
nagyúr
DIGI kábelét meg kellene hosszabbítani. Erre bármilyen toldó jó, vagy kell valamire figyelni?
-
fgabor87
tag
Most azt a választ kaptam az Asus-tól, hogy a levelem továbbították a központnak, jelentsen ez bármit is.
Remélem, hogy valóban elküldték valahova, és nem csak úgy írták... és eltüntették a süllyesztőbe.Vagy a magyar levelem egy az egybe átküldték az angol központba.

-
-
szőr Artúr
tag
válasz
fgabor87
#30570
üzenetére
Akkor is lehet jelentősége, ha a szolgáltatód már tud v6-t adni, de v4-ből már csak NAT-olt (pl. 100.x.x.x) címet hajlandó osztani, te meg szeretnéd kívülről elérni az otthoni hálózatot.
Persze ehhez az is kell, hogy ahonnan el akarod érni, ott legyen v6, szóval nem egyszerű
-
fgabor87
tag
Nem érik el, ha van IPv6 tűzfal a routerben.
Most nálam is le lett tiltva, mert a QoS-t használom, és a kettő együtt nem megy. De ennek akkor lesz jelentősége, ha lesznek olyan weboldalak/szolgáltatások, amik már csak IPv6-os címmel érhetőek el. De ez minden bizonnyal még odébb van azért.
-
fgabor87
tag
válasz
szőr Artúr
#30567
üzenetére
Próbálkozok.

Úgy gondolom, hogy komoly hiba. Legalábbis az egyik a kettőből, amit találtam.
A netszolgáltató elindította nálunk az IPv6-ot. Namost az történt, hogy első körben a router nem osztja ki a rá csatlakozó eszközöknek az IPv6-os DNS szerverek címét. Ha manuálisan írom be a routerbe, akkor sem. Ha futtatok a gépeken egy ipconfig/renew6-ot, akkor megkapják. De rendszerinduláskor/újrainduláskor nem. Ez egy apróbb hiba.A másik, hogy IPv6 kapcsolatok esetén a QoS a letöltési sebességet a feltöltésivel egy szintre korlátozza. Az én esetemben ez 1 megabit. Ez már egy elég durva hiba, 1/1-es netet csinál a 20/1-esből. Erről egyébként már külföldi oldalakon/fórumokon is olvasni, egyetlen megoldás a QoS kikapcsolása.
Ami külön érdekessé teszi, hogy mind a két hiba csak vezetékes kliensek esetén jön elő. WiFi kapcsolat esetén egyik sem. Pedig DHCP szerver szerintem egy fut a routeren, a QoS meg a WAN portot szabályozza. Összesen 3 különböző géppel lett kipróbálva, tehát nem hálókártya/oprendszer függő a dolog.
-
fgabor87
tag
válasz
szőr Artúr
#30565
üzenetére
Köszi.
Nem jó hír, van egy elég nagy hiba a gyári szoftverébe, ami szerintem minden Asus routert érint, és valahogy el kéne juttatni a fejlesztőkig. De eddig nem sok reményt látok.
Sajnos az én típusomra meg nincs DD-WRT, max Tomato, de egyelőre maradnék a gyárinál... amíg van türelmem, próbálkozok, utána Tomato. -
trialboj
őstag
válasz
trialboj
#30561
üzenetére
Megoldás a 26101 hibakódra:
Hiába új a router muszáj egy resetet tolni neki. Miután ez megvolt a quick setupnál már feldobta az ország választást is, és egyben a wireless adatokat is frissíthettem. Egyből működik, és a kód is aktív, tehát csak nem kel ellássam az utcát ingyen nettel.
Mellesleg, hihetetlen mekkorát gyorsult a wifi, de még a kábeles kapcsolaton is dobott egy 30-30mbit-et. A wifin pedig 20/20 ról 82/81 re mászott.
Gondolom akik értenek hozzá nem lepődnek meg hogy egy 6-8 éves wifit agyonver egy mai, viszont ide többnyire azok járnak kérdezősködni akik nem értenek hozzá, és talán ez segít nekik hogy eldöntsék érdemes lecserélni az aktuálist, még akkor is ha gond nélkül működik. Black fridayon vettem 5000ért TPlink TL-WR940N.#ingyenwifitmindenkinek #26101 #megoldas
-
-
fgabor87
tag
Sziasztok!
Van az Asus-nak valami olyan support elérhetősége, ahol komolyan is veszik az ember levelét, és nem tudják le valami sablon válasszal?
Vagy a magyar supporttal ne is próbálkozzak, az angol jobb? -
trialboj
őstag
Üdv,
Neten sajnos nem találok egyértelmű választ, és meglepően ezen az oldalon sem kaptam találatot a 26101 hibakódra.
Vettem egy új routert(TPlink TL-WR940N) nem nagyon értek hozzájuk annyi lett volna a terv hogy dobok rá egy jelszót.
Ezek a beállátások, egy YT videóban láttam
Viszont a követ üzenettel megakaszt:
Error code: 26101
Invalid wireless security setting(s)!Ez a wireless beállítás: [link]
Kösz a segíséget
-
-
cyber86
őstag
válasz
Gubek-Einste
#30557
üzenetére
Az első kérdésedről lecsúsztam. Ilyenek nincsenek.
-
cyber86
őstag
válasz
Gubek-Einste
#30557
üzenetére
Igen a wifi gyorsaság és jel hatótáv növelés miatt de csak egy lenne bekötve de mivel nem hajlandó normálisan működni a telóm így a dasanra kellett kötnöm külön a 2-es porta a másik routert ami csak wifire van most használva.
-
-
cyber86
őstag
Valakinek ötlet erre? (#30542) cyber86
-
cyber86
őstag
válasz
Gubek-Einste
#30548
üzenetére
1. igen
2. igen
3. Samsung tv de az nem csatlakozik most semelyik routerhez.Most próbáltam olyat, hogy a switchet rákötöttem a dasan modem/router csodára de nem osztott netet így nem sikerült kipróbálnom, hogy ha az nincs rákötve az asus routerre akkor mit csinál
Majd talán hétköznap ki tudom próbálni amikor nem használja mindenki a netet. -
szőr Artúr
tag
válasz
Gubek-Einste
#30553
üzenetére
Volt külön AC és general beamforming. Egyébként úgy tudom,a mobilom adaptere is AC-s, de ennek még utánanézek.
Szerk: AC-s. Kikapcsolt beamforming mellett max. 64Mbps-t tud.
-
válasz
szőr Artúr
#30552
üzenetére
A Beamforming az AC hozadéka és a kliens eszköznek támogatni kell így ha nincsen megfelelő kliens eszköz/adapter akkor nem is érdemes bekapcsolni.
Az Asus AirRadar-nak hívja, a gyártók szeretik címkézni az ilyesmiket marketing célból. -
szőr Artúr
tag
válasz
Gubek-Einste
#30551
üzenetére
Beamforming a routeren...
(ez az a funkció, amit előszeretettel nevez radarnak az asus)
Amint kikapcsoltam, az addig 10Mbps sebességű kapcsolat stabil 260Mbps-ra váltott.Leginkább a hullámzás zavart egy olyan környezetben, ahol minden mozdulatlan a rádióhullámok kivételével.
Hogy gyenge/nem megy át a jel, azt értem, hogy egy betonfal is okozhatja. Na de interferencia jellegű ingadozást? Azt hogy? 5GHz képes visszaverődni ilyen, relative pici területen úgy, hogy önmagával interferáljon? -
válasz
szőr Artúr
#30550
üzenetére
A wifi-re még a csillagok állása is hatással van, nem lehet egyértelműen válaszolni, ami zavar szokott okozni: nagyobb bútorok, fém tárgyak, falak, azonos frekvencián dolgozó egyéb eszközök.
-
szőr Artúr
tag
válasz
Gubek-Einste
#30549
üzenetére
Általánosságban érdekelne, hogy mi minden okozhat ilyen hullámzást, nem a konkrét problémát akarom megoldani.
Egyébként Asus rt-ac68u, Huawei p9 mobil a kliens és minimum három fal.
Furcsa, hogy ha kilépek a szobából, akkor is ugyanennyi falon kell átjutnia a jelnek, ugyanilyen távolságra, csak az egyik fal merőleges a többire, ott mégis rendben van. -
válasz
szőr Artúr
#30547
üzenetére
Az 5 GHz érzékeny a távolságra/zavaró tényezőkre.
Milyen környezetben (falak száma/anyaga, távolságok, szomszédok) van használva az eszközök?
Ezek közül kellene az egyikkel csinálni egy mérést a helyi viszonyokról és képernyőmentés berakni a 2,4/5 GHz-s csatorna képről.
Milyen router van használatban?
Milyen típusú a kliens eszköz/adapter? -
-
szőr Artúr
tag
Általánosságban tudnátok tippet adni, hogy mi lehet az oka annak, hogy a wifi erőssége nagyon durván hullámzik? Ha 2.4GHz-ről lenne szó, ráfognám a környező, szintén 2.4-es eszközök által okozott interferenciára, de ez 5GHz, a sajátomon kívül csak egy router látszik, távoli frekvencián.
Durva alatt azt értem, hogy egyik pillanatban még maximális sebesség és térerő, a következőben alig látszik a jel és 2-300K/s a sebesség, majd leszakad. Amikor sikerül visszakapcsolódni, rövid ideig minden rendben, majd kezdi előről. -
cyber86
őstag
válasz
Gubek-Einste
#30545
üzenetére
Az asztali pcm integrált wifijével teszteltem és azzal semmi gond. Akkor öcsém régi xperia z-je szintén csinálta amikor a htc 10 em szervizbe volt wifi probléma miatt de a szerviz teszt szerint hibátlan. Meg van még 2 sony egy z3 meg egy xz azokat öcsém használja és semmi gond.
-
-
cyber86
őstag
válasz
Gubek-Einste
#30543
üzenetére
380.63 hgg. Normál routerként futnak de csak az problémázik mindíg amelyik a tòbbi gép meg switch van rákötve. Vagyis amelyik az 1 es helyére kerül.
-
-
cyber86
őstag
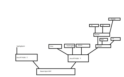
Sziasztok. Olyan problémába ütköztem amivel nem is találkoztam és rá se tudok jönni mi okozza a problémát. na szóval a gondom az, hogy az én telefonom ha az 1-es számú routerre csatlakozik akkor nem tökéletes a wifi kapcsolat pl játékban disconnectel vagy böngészőben gondolkodik és nem tölti be az oldalt ,mert azt írja, hogy nem vagyok csatlakozva. Viszont ha a 2-es számú routeren vagyok akkor hibátlan nem indul újra a számláló sem, hogy mennyi ideje vagyok a routeren. A 2 router egy Asus RT-N18U router az egyiket szerdán vettem a másik kb 2 éve megvan. Az új routert azért vettem, hogy kiderítsem hibás-e a régi vagyis rákötöttem a dasan modem/router 2-es portjára így kikerülve a másik asust és szerda óta hibátlanúl tudtam használni a telómat rajta. Ma viszont kicseréltem a másikkal, hogy akkor legyen az új a fő router és szépen is ment a wifi ám de délután mikor megjött az öcsém és belőtte a gépét elkezdte megint csinálni a hiba jelenséget az új routeren is és nem vágom mi tud ilyen gondot okozni. Most a régit kötöttem a dasan modem/router 2-es portjára kíváncsiságból és most azon is hibátlan de az új routeren meg nem :S
Bemásolok egy képet kb hogy néz ki a hálózat. Az üres helyen lenne az én gépem. Legújabb fw és nv ram reset is volt. -
korcsillio
addikt
válasz
Intruder2k5
#30540
üzenetére
Nincs.Köszi a segítséget.A megoldás még egy router lesz...
-
Intruder2k5
MODERÁTOR
válasz
korcsillio
#30539
üzenetére
Ezt én ebből nem tudom megmondani, ennyire nem ismerem az eszközt, csak azt tudom, hogy a UPC használja. De a UPC topikban biztosan tud rá válaszolni valaki, vagy egyszerűen nézd meg a menüjében van-e WDS.
-
korcsillio
addikt
válasz
Intruder2k5
#30538
üzenetére
Technicolor TC7200
-
Intruder2k5
MODERÁTOR
válasz
korcsillio
#30537
üzenetére
Akkor arra nincs ilyen megoldás, esetleg a WDS móddal lehet próbálkozni, ha ezt támogatja az elsődleges router is, és hozzá is férsz annak menüjéhez.
-
korcsillio
addikt
válasz
Intruder2k5
#30536
üzenetére
Bocs igen sima 10 nem U
-
Intruder2k5
MODERÁTOR
válasz
korcsillio
#30535
üzenetére
Milyen routerről beszélünk pontosan? Fentebb azt írtad, hogy RT-N10U, de szerintem a linkelt képen csak sima RT-N10-re való fw látszik.
-
korcsillio
addikt
válasz
Intruder2k5
#30534
üzenetére
-
Intruder2k5
MODERÁTOR
válasz
korcsillio
#30533
üzenetére
Akkor régi a firmware. Milyen verzió pontosan? Az 1.28 csak a fő verziószám, de az About menüben az oldal tetején az 1.28 után milyen szám van?
-
korcsillio
addikt
válasz
Intruder2k5
#30531
üzenetére
-
korcsillio
addikt
válasz
Intruder2k5
#30531
üzenetére
Köszönöm.
-
Intruder2k5
MODERÁTOR
válasz
korcsillio
#30530
üzenetére
Szia!
Igen meg lehet oldani, de nem lesz túl gyors. Az Advanced -> Virtual Wireless menüben létre kell hozni egy Access Point-ot, és kész.
-
korcsillio
addikt
Üdv.
Adott egy Asus RT-N10U Tomato 1.28.
Meg lehet azt oldani vele hogy kapom wifin a netet és azt nem csak kábelen hanem wifin is továbbítom?
-
robotnyk
tag
válasz
Gubek-Einste
#30528
üzenetére
kábelen egész biztos és wifin is volt azt hiszem. de miután beírtam ide, kikapcsoltam a vendég wifit, nyomtam még egy rebootot, azóta egyelőre jó. ¯\_(ツ)_/¯
-
-
robotnyk
tag
Üdv!
Lecseréltem a routeremet egy TP-Link Archer C8ra. Beállítottam, kiválóak a sebességek, ezzel már ki tudom használni a 240/20as netet, mert a régi 1043assal ez már nem ment.
Viszont van egy olyan gondom, hogy mióta használom (csak 3-4 órája kb) már 3 alkalommal volt egy ilyen furcsa átmeneti megakadás. Mintha valaki rálépne egy locsolócsőre egy pár másodperce
Ahogy elmúlik, olyan mintha az éppen betöltés alatt álló weboldal újratöltene, a buffer módban megakadt stream folytatódik tovább.Megy a 2.4 és az 5 ghz is, legfeljebb 3 eszköz csatlakozik kábelen, és kettő WiFin. Úgy kezdtem a beállítást, hogy frissítettem a firmwaret a legfrissebbre (V2, a doboz és a hátlap szerint is, 20160520). Vidéken lakom, 30-40 méteres körzetben nincs másik router.
Minden "spéci" beállítás alap, nem kapcsoltam ki vagy be semmit.
Mi lehet a gond?
-
Intruder2k5
MODERÁTOR
válasz
ampulla
#30524
üzenetére
Szia!
Gyári szoftverrel monitorozni sehogyan. Ha felteszel rá OpenWrt-t, Gargoyle-t, azokkal tudod monitorozni, sőt korlátozni is, Gargoyle-ban lehet kvótát is beállítani ha jól rémlik, ha azt elhasználja, akkor lelassul a net, vagy teljesen megszűnik, beállítás függvényében.
Gyári fw-ben annyit tudsz tenni hirtelen, hogy az url block funkcióban korlátozod a nagyobb trackerek címét, lehet így is hamarosan kiderül, hogy ki a hunyó a lakótársak közül. Illetve abban is tudsz sebességkorlátozást beállítani.
-
Gergello
addikt
válasz
Gubek-Einste
#30517
üzenetére
Szia !
Köszönöm a válaszod, itt mit jelenet CFW ? Custom Firmware kellene a huawei-re ?
Azóta megnéztem 1-2 videót és sajnos butított a program ami rajta van, gyak. minden funkciót tudna ami nekem kell, ha nem lenne lebutítva.
Az OK, hogy a szolgáltató függővé teszi saját magához.... -
ampulla
aktív tag
Üdv mindenkinek!
Egy olyan kérdésem van, hogy egy TP-LINK TL-WR841N Routeren, hogyan tudom ellenőrizni (mondjuk wireshark) és korlátozni a lakótársaim adatforgalmát. Az a gyanúm, hogy valaki állandóan torrentezik, viszont mindenki zárja a szobáját és megy a mellébeszélés.
-
-
Milan86
tag
válasz
Gubek-Einste
#30519
üzenetére
Olyan kérdésem még lenne, hogyha a T-s modemet , igy szétállitom a TV adásra nem lesz kihatással? Nehogy szét állitgassam és még tv se lesz a végére

Igazából most bent van az asus router , arról is kapjuk a netet a gépekhez. wifin a telefonra tabra .
Mindene tökéletes kivétel a torrent. Az meg van halva. -
Milan86
tag
válasz
Gubek-Einste
#30517
üzenetére
Nekem valami szájbarágos megoldásra lenne szükségem, akár képekkel lépésről lépésre nem csak elnagyolva, hogy megtudjam csinálni. T-s topikot lapoztam de nem találtam ilyet. Lehet nem jóba mentem bele, erre gondoltál >>>>>>>
[link] -
válasz
Milan86
#30512
üzenetére
Azt át tudod rakni PPPoE Passthrough módba, a T-s topikban le van írva, hogyan kell.
#30516 Gergello
Ha mást nem is de egy dupla NAT-os hálózatot össze tudsz hozni.
Fix-ált IP cím kiosztás nem lesz gond, DDNS csak CFW alól fog menni.
Ha be tudsz rajta állítani DMZ-t akkor már viszonylag normálisan tud utána kötni saját eszközt. -
Gergello
addikt
Sziasztok !
Van egy huawei b315 4g routerem vodafone officenet előfizetéssel együtt. Ennek sajnos annyira buta/szolgáltató által butított a vezérlő programja, hogy gyakorlatilag semmit sem lehet állítani rajta az alap wifi beállításokon kívül (lan fix ip, dynsdns, stb. felejtsd el).
Szerintetek megoldható valamilyen hálózati összeállításban, hogy ezt az eszköz csak mint modemet használjam egy másik router előtt (amiben be tudnám állítani a dyndnst, fix ip címeket kiosztani, stb.) ?
Köszi.
-
Katikifli
csendes tag
válasz
Gubek-Einste
#30511
üzenetére
Szia!
A jelszó kis-és nagy angol betű, illetve szám.
A csatornaválasztás automatikuson van, de az admin oldal szerint egyébként 1-es.
Köszönöm
-
Milan86
tag
válasz
Gubek-Einste
#30509
üzenetére
Huawei HG8245H
-
-
Katikifli
csendes tag
Sziasztok! Segítséget szeretnék kérni. Van egy Telekomos Sagemcom routerem, most lett bekötve vele a szolgáltatás. A router eredeti wifi jelszavával csatlakoztunk egy Sony M4-el, aztán a routeren jelszót változtattam, mert elég megjegyezhetetlen volt a gyári. A Sony-n a WiFi hálózatot töröltem, és megadtam az új jelszót, de folyamatosan Hitelesítési problémát ír, nem csatlakozik. Közben már az új jelszóval csatlakoztam a hálózathoz egy Samsung A3-al, az rendben ment vele. A Sony problémája miatt minden Wifi beállítást visszaállítottam a routeren alaphelyzetbe (restart megvolt), telefonon hálózat ismét törölve, eredeti jelszó beírva, de most már az se tetszik neki, vagy Hitelesítési problémát ír, vagy csatlakozik, de maximum néhány perc után ledobja a hálózat. Közben a Samsung is ugyanerre a sorsra jutott, nem hajlandó csatlakozni a régi (neki új) jelszóval. Jelszó nélkül mindkettő csatlakozik, a Sony a Samsung hotspotjával szintén remekül működik. Nem nagyon értek ehhez a cucchoz (nagyjából ez volt a maximális ismeretem a témában
, tudnátok segíteni, hogy mi lehet a gond? Köszönöm 
-
-
Milan86
tag
Sziasztok behúzattuk a telekom TV-t +netet. Hoztak egy szép kis routert.
Na mármost nekem van egy Asus RT-N14U routerem amit használtam eddig töltögetni.
Betettem a gépem és a telekomos modem közé. Netet ad , minden megy kivéve a töltést.
Tudna nekem adni valaki egy szájbarágós leírást akár képpel mellékelve, hogy mit hova állítsak?Felmentem a T-s routerre bekapcsoltam a LAN részen a DHCP-t Static IP-re.
192.168.10.4 internet státusnál ez a WAN IP hozzácsaptam az asus router hátulján lévő MAC addresst : 10
3:blablablaUtána Forward Rules > Port Mapping szépen addoltam a T-s routerhez a következőket
1: external port 6881-6881 , internal port: 6881-6881 , protocol: tcp/udp , IP:192.168.10.4 elvileg a router IP-je ha jól gondolom
2: external port 15245-15245 , internal port: 15245-15245 , protocol: tcp/udp , IP:192.168.10.4
3: external port 8081-8081 , internal port: 8081-8081 , protocol: tcp/udp , IP:192.168.10.4
4: external port 51413-51413 , internal port: 51413-51413 , protocol: tcp/udp , IP:192.168.10.4azért ezeket adtam mert ezt láttam , hogy az asus router használja
Bit Torrent alapértelmezett port : 51413
Általános download master port : 8081Ezek után az a kérdésem, hogy lefele miért csak 100-200al jön , felfelé pedig 0ával.
Hol rontottam el valaki tudna segíteni? Eddig simán ment minden a UPCvel.
Mondjuk ott nem is routert hoztak hanem volt egy kopasz modem.
Ötlet Uraim mielőtt felrúgom?
Előre is köszi
-
danyi
csendes tag
-
danyi
csendes tag
Sziasztok
Nem tudom jó topicba írok-e remélem igen. Munkahelyemen úgy van megoldva az irodánkban az internet, hogy jön egy kábel valahonnan (az ajtóig tudom követni ott bemegy a falba) és ez van bekötve egy wifi-s routerbe, aminek statikus ip cím van megadva. Az emeleten van a hálózati központ. Nyílván ide megy be, valamilyen módon az a kábel. A kérdésem az, hogy ennek a routernek (TP-Link TL-WR740N) a lan portjait lehet-e switchként használni? Tehát a valahonnan jövő kábelt bedugnám az 1es LAN portba akkor úgy lesz internetelérés?
köszi
-
-Solt-
veterán
válasz
Intruder2k5
#30501
üzenetére
Köszönöm a megerősítést, akkor megyek a milyen routert vegyek topikba!

-
Intruder2k5
MODERÁTOR
Új hozzászólás Aktív témák
Hirdetés
● Olvasd el az összefoglalót!
- BONTATLAN Új iPhone 17 PRO 256-512GGB Független 1év Apple GARANCIA Deák Térnél Azonnal Átvehető.
- Bomba ár! HP ProBook 430 G3 - i5-6GEN I 4GB I 500GB I HDMI I 13,3" HD I Cam I W10 I Garancia!
- Bomba ár! Lenovo Tablet 10 - Intel N4100 I 8GB I 128SSD I 10,1" WUXGA I HDMI I Cam I W11 I Gari!
- Eladó egy Xiaomi k50 ultra (Xiaomi 12t pro) snapdragon cpu
- Bomba ár! Dell Latitude 3500 - i5-8GEN I 8GB I 256SSD I HDMI I 15,6" HD I Cam I W11 I Gar!
- Apple iPhone 12 Mini 128 GB Fekete 1 év Garancia Beszámítás Házhozszállítás
- HP ElitBook 840 G10 netbook / 12 hónap jótállás
- LG UltraGear 27GR95QE-B 240 Hz OLED 2560x1440 Gamer Monitor 6 hó garancia Házhozszállítás
- iPhone 11 Pro 64GB 100% (3 hónap garancia)
- Dell és HP szerver HDD caddy keretek, adapterek. Több száz darab készleten, szállítás akár másnapra
Állásajánlatok
Cég: Laptopműhely Bt.
Város: Budapest




Majd talán hétköznap ki tudom próbálni amikor nem használja mindenki a netet.
(ez az a funkció, amit előszeretettel nevez radarnak az asus)
Az OK, hogy a szolgáltató függővé teszi saját magához....


3:blablabla
