- sziku69: Fűzzük össze a szavakat :)
- Luck Dragon: Asszociációs játék. :)
- sziku69: Szólánc.
- GoodSpeed: MacBook egy kis gikszerrel.
- lkristóf: Prohardver fórum userscript – hogy lásd, mikor neked válaszoltak
- Meggyi001: Áram nélkül....méltóság nélkül.....
- eBay-es kütyük kis pénzért
- Parci: Milyen mosógépet vegyek?
- creation: Elég lett abból, hogy a nagy gépeim nem képesek behúzni a filamentet
- Sub-ZeRo: Euro Truck Simulator 2 & American Truck Simulator 1 (esetleg 2 majd, ha lesz) :)
-
Fórumok
LOGOUT - lépj ki, lépj be!
LOGOUT reakciók Monologoszféra FototrendGAMEPOD - játék fórumok
PC játékok Konzol játékok MobiljátékokPROHARDVER! - hardver fórumok
Notebookok TV & Audió Digitális fényképezés Alaplapok, chipsetek, memóriák Processzorok, tuning Hűtés, házak, tápok, modding Videokártyák Monitorok Adattárolás Multimédia, életmód, 3D nyomtatás Nyomtatók, szkennerek Tabletek, E-bookok PC, mini PC, barebone, szerver Beviteli eszközök Egyéb hardverek PROHARDVER! BlogokMobilarena - mobil fórumok
Okostelefonok Mobiltelefonok Okosórák Autó+mobil Üzlet és Szolgáltatások Mobilalkalmazások Tartozékok, egyebek Mobilarena blogokIT café - infotech fórumok
Infotech Hálózat, szolgáltatók OS, alkalmazások SzoftverfejlesztésFÁRADT GŐZ - közösségi tér szinte bármiről
Tudomány, oktatás Sport, életmód, utazás, egészség Kultúra, művészet, média Gazdaság, jog Technika, hobbi, otthon Társadalom, közélet Egyéb Lokál PROHARDVER! interaktív
Új hozzászólás Aktív témák
-
DrotosToth
újonc
-
Kaiku
senior tag
Teljesen jó a cikk, aki töddszöri elolvasásra sem ért valamit, majd kérdez. Az okoskodókkal meg nem kell foglalkozni, mivel kritizálni baromi könnyű. Csak azt nem értem, hogy kritizálók miért nem írnak előbb 1-2 cikket, ahol megmutatnák, hogyan kell hibátlanra teljesíteni. Ja, nem fognak mert csak okoskodnak.
Én ezen cikk alapján el is tudnák indulni. Max kérdezek. -
DrotosToth
újonc
-
buherton
őstag
Köszi!
Most találtam rá erre: [YT - How to Achieve Proper Grounding - Rick Hartley - Expert Live Training (US)] Még nem néztem végig, de megütötte a fülemet egy olyan mondat, hogy a nagyfrekvenciás tervezés nem csak ott fontos ahol tényleges nagy frekvenciás jel van, hanem ott is ahol a digitális jel fel/lefutása gyors, mert ez esetben megjelennek az egészen nagy frekvenciás felharmonikusok is. Ez rögtön beugrott az egyetemről, mértünk is ilyet.
-
DrotosToth
újonc
A cégek, akiket itt ajánlok, azért vannak felsorlva, mert túlnyomóan pozitív velük a tapasztalatom. Azért ha belefutsz egy digikey-es 1-2 darabos szükségbee, érdemes ráírni Orsolyára, hogy mikorra és mennyiért...
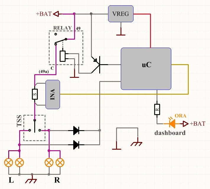
INA:
a VCC-hez képest (itt: 3.3-5V) magasabb feszt is elvisel a bemenetén (itt: +26V), és ettől a kimenete továbbra is a GND-VCC tartományon belül marad. Van amelyik ezt egészen 80V-ig is tudja, de már az ide választott, olcsóbb tipusnak is összemérhető az ára a uC-vel. (A 80V-ost leutóbb vmi 1.80 körül kaptam.)
CMRR: igen, de nekem itt szinte kizárólag a uC felé való kényelmes illesztés volt a szempont. A magas input ofszetje miatt talán lesz 3bitnyi, amit ADC-zni lehet, abból kell kitalálni, hogy kiégett-e vmelyik izzó, illetve, hogy "megindult-e egyáltalán az áram".
A diódákat "segédindításként" is használom, ha az INA-ról ez nem jönne be a gyík felbontás miatt, ezért kötöm a kapcsoló után. A korlátos kódolási terjedelmet figyelembe véve, így szvsz keveseb sort emészt fel. (Csak egy előzetes megvalósíthatósági tanulmány, hogy később át lehet-e tenni háromcentes mikróra.)Hans R:
Mellette érdemes még Robert Feranec Eric Bogatinnak készült anyagait is megnézni, mert ott a fizikát is elmondják hozzá, teljesen közérthető módon. Talán ők azok, akik informatívak tudnak maradni MTA-s tagsági nélkül is.
-
buherton
őstag
Áh, akkor gondolom ilyen [fdh.hu] jellegű cég. Köszi a tippet! Személy szerint mindenben szeretem elkerülni a közvetítőt, mert az a tapasztalatom, hogy azzal csak magamnak csinálok problémát és ez az igaz kb mindenre ingatlanközvetítő, utazási irodák, repjegy, stb.
A DigiKey-jel szimplán ennyi a problémám, hogy miért nem éri meg rendelni:

Az egy dolog, hogy +27% mindenre, de a futárcégek amekkora díjjal intézik a vámolást az 10-20k HUF-nál egyszerűen nem éri meg. Egyszer kerestem ez ügyben az ügyfélszolgálatukat és még ő is meglepődött, hogy nálunk csak a CPT érhető el. Úgy emlékszem, hogy a DDP, amivel ők intéznek minden ilyesmit, és ez van a Mousernél.----------
Közben Hans Rosenberg videóit megnéztem. Új dimenziók nyíltak meg előttem az alkatrész kiválasztás kapcsán
, no meg a PCB tervezésben is.----------
Ha csak annyi a feladata a diódának, hogy visszajelzést adjon az izzók állapotáról az MCU-nak, akkor elég egy is, ami kapcsoló és sönt között van valahol. A műszerfalon a kapcsolás szerint egy visszajelző van, vagyis szerintem nem kell tudni, hogy melyik oldal égett ki. BTW a gyakorlatban nem tudom mennyire tud működni, mert az izzók hidegen rövidzárként viselkednek, szóval a dióda egy darabig nem nyit ki még működő esetben sem. Ráadásul, hogyan lehet megkülönböztetni, hogy mindkét izzó működik vs csak egy működik?!
Rákerestem az instrumentation amplifierre. Ezer éve nem láttam ezt a kapcsolást
. Nem ez az aminek a CMRR-je valami irdatlan nagy tud lenni, 100-120 dB?Az INA kapcsán arra gondolok, hogy az INPUT-ok a Vcc fölé tudnak menni, ez nem okoz problémát? Nyilván akkor ha a Vcc a Vreg-re van kötve, egyébként meg nincs probléma, viszont ez esetben jön a következő, hogy az MCU mennyire szereti, ha az INPUT magasabb, mint a Vcc-je.
Köszi, hogy így ismeretlenül is ennyi energiát fektetsz ebbe a témakörbe. Azonban szeretném felhívni arra a figyelmet, hogy elsősorban nem az a célom, hogy működjön stabilan majd a motorban, hanem hogy meg tudom-e oldani ezt a problémát hatékonyan. Szóval, ez a projekt egy kihívás számomra.
-
DrotosToth
újonc
mausz, alias mausel.eu. Kozma Orsolyát kell keresni...
PNP: szerintem a kopipészt miatt maradt ilyen, mert eredetileg nem is relésre akartam az egészet.
Ha csak egy diódát teszel, azt is az indexkapcs. közös pontjára, akkor magát a funkciót csorbítod vele. Vagy félreértem a gondolatmenetedet... :)
555 vs uC:
A kontrollereshez nem kell annyit gondolkodni HW-esen. Tiszta arduinó attitüd :)
Meg szeretnék beletenni némi beállíthatóságot is később, hogy változtatható legyen a freki és a kitöltési tényező, alkatrészcsere/trimmerpoti nélkül.INA: instrumentation amplifier.
Egy +/-26V-os közös módusú verzióval fogom majd tesztelni. Ha elvérezne az extra véddelem ellenére, akkor létezik belőle 80V-os tîpus is. -
buherton
őstag
Persze jó lenne valami jobb, mint a forrasztás, de elég limitált hely, ráadásul a dinamónál ott vannak mozgó/forgó alkatrészek, amik miatt figyelni kell a vezeték elvezetésre.
Ki az, mi az a Mausz?
Nekem sem tetszik annyira a farnell.hu, de legutóbb ott megtaláltam mindent, ami kellett szemben a Mouserrel. Persze a Digikey lett volna legjobb.------------------------------
A PNP tranzisztort lehet lecserélném, NPN-re és a relé másik oldalára kötném. A BE között ott van a VREG, ami kevésbé tűnik szerencsésnek. Egyébként jónak tűnik.
Mi az INA? Annak a fentebbi pólusa lehet érdekes, mert az fel tud menni a +BAT-ra a relén keresztül.
BTW szerintem a két dióda nem kell, elég egy is, ami a relé/sönt után lejön.
Amit az ismerősöm csinált 555-s alapú megoldásban az volt a trükk ha jól emlékszem, hogy az is egy sima astabil multivibrátor volt azzal a csavarral, hogy a PNP tranzisztor collectora az 555-ös RST lábára lett kötve, a bázisa oda, ahol most a tiéden a sönt van, az emitter meg a testre.
-
DrotosToth
újonc
Köszönöm a motor kapcsirajzát!
A sarun én is gondolkodtam, hogy erősebb terhelésen hogy viselkedik, de pont úgy, ahogy leírtad.
A forrasztás helyett, lehet jobb egy modernebb csatlakozó (pl lomexben vannak kifejezette nagyáramúak is és nem vállalhatatlanul drága)Mausz megoldja a mousert, ha nem akarod elérni az 50 ojro nettót az ingyenes kiszállításhoz. És úgy tudom, digikeytől is hoznak, ha kérsz, csak nem olyan rendszerességgel! Érdemes rákérdezni. A farnell.hu vhogy nekem nem jött be, de ez nyilván személyes preferencia.
Egy-két gyöngyszem van a miskolci SOS-nél, vagy a szegedi RET-nél is. A pesti SMD.hu nem tudom létezik-e még, anno jóféle spec csatikat tudtam venni tőlük, meg ADI félvezetőket.
............
A uC-s index-szaggató.
Ahogy vmelyik irányba elkapcsol az index-kapcsoló, az adott oldal elkezd világítani, majd a mefelelő időben a relével megszakítja az áramkört. Az INA-n átfolyó áram egyrészt indítja a uC-t, másrészt egy durva becslést szolgáltat, hogy megy-e mindkettő izzó. Ilyen módon a legalapabb járműbe is be lehet kötni, mindenféle átvezetékezés nélkül, pusztán egy extra GND kell a szaggatónak
A két dióda csak arra szolgál, hogyha mindkettő izzó kiégne az adott oldalon, akkor arról is adjon vmiféle visszajelzést a műszerfalon, illetve az INA jele nélkül is induljon a uC időzítése. Ha teszem azt megdöglik az INA, a másik jel azért még elindítja; így kicsit bolondbiztosabb lesz az egész. Ehhez az "extrához" már kell plusz két vékonka vezeték is az index-kapcsoló kimeneteiről.
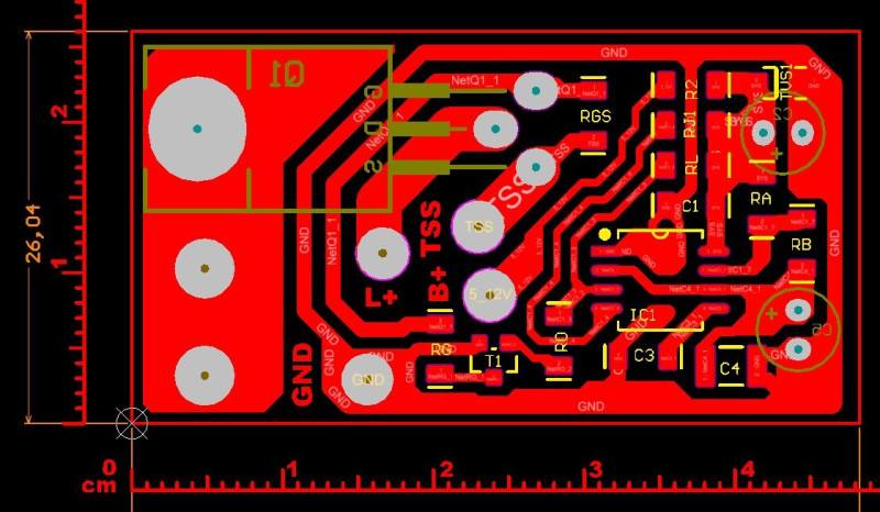
A nyák mérete védelmekkel együtt 35x45mm, a magasság kb 22mm.
0603-nál nincs rajta kisebb alkatrész és mindenhol tartva van az elégséges szigetelési távolság. A user felől csak a relé és a sarus csatlakozók látszanak.
-
buherton
őstag
Azt rögtön szeretném leszögezni, hogy szerintem a kapcsolásod működik. Az astabil multivibrátor ketyeg a saját világában és ahogy az indexkapcsoló kapcsolja valamelyik irányt, akkor az izzók is villogni fognak.
FYI: itt van a motor kapcsolási rajza: [link]
A 12-es számmal - bal felső sarok felé van - jelölt kütyü a bimetálos gyári villogtató automatika.
A 6-9 vannak az index izzók.
És a legérdekesebb az a 11-es számmal jelölt visszajelző izzó a műszerfalon. Ez egy részt mutatja, hogy van-e töltés a dinamó oldalon - a kapcsolás bal oldala kompletten -, más részt az index visszajelzője is. Ez azt is jelenti, hogy a kiégést mutató funkció már nem "fér" el ezen az izzón. Ez amúgy a újabb ETZ-n lehet hasznos, mert ott a műszerfalon kettő helyett négy visszajelző van (távolsági, töltés, index és üresjárat).Az MZ és Simsonoknál csak a normál méretű sarukat használják, ami főleg a 6 V-os rendszeren néha kevés. Volt olyan, hogy a dinamó pozitív oldalán lévő saru nem volt elég szoros és kb 3 cm-en leégett a vezeték szigetelése és kb 1,5 cm-en elszíneződött a réz... Akkor döntöttem el, hogy itt és a fesszabnál ezeket ráforrasztom.
Áh, gondoltam, hogy az lesz a cél. A C2 kikerülte a figyelmem.
Végignéztem az otthoni készletben lévő kondikat. Szerencsére csak egy fajta kondi volt, ami nem X7R vagy NPO. Ki is dobtam, hogy véletlenül se építsem be
.----------
Személy szerint nálam is a lomex a default shop. Főleg azért mert korrekten minden simítózáras tasakba tesznek és a címkén is minden rajta van. Ha valami ott nincs, akkor a HEstore és HQelektronika következnek. És ha valami ott sincs, akkor pedig jön a farnell. A farnell hiába UK cég valahogy megoldják, hogy nekem nem kell már se vámot, se plusz ÁFÁ-t fizetni, amikor átveszem a csomagot.
Hadd álljon itt a sirámom, hogy a legtöbb nagy EU-ban lévő shop már nem szolgál ki privát ügyfeleket. A farnellen kívül még a mouser, ami még igen. A Digikey is kiszolgál, de ott van vám és ÁFA Magyarország esetén, ami így nem alternatíva, holott nagyon jó cuccok vannak ott
.----------
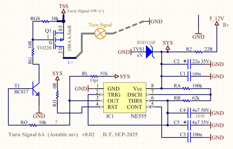
Úgy nézem, hogy az "okos" MOSFET-ek csak kis áramra vannak, mint pl: [onsemi.com ncv8402]
-
DrotosToth
újonc
"Honnan tudja az astabil multivibrátor, hogy mikor kell indulnia?"
Sikerült félreértelmeznem az MZ-s leírásodat és a szerint oldottam meg a feladatot. Vagyis (hibásan) felcseréltem a relét az indexkapcsolóval. De abból meg az jött ki, hogy 2 ilyen kell(ene). Aztán egy másik topikban elmagyarázták, hogy az úgy nem jó
De mivel magyaráztak ott mást is, az lett a vége, hogy kapott műszerfal kijelzést és izzókiégésre figyelmeztető villogást is. Elvileg az is érzékelhető, ha mindkét izzó kiég azonos oldalon. Persze uC lett belőle. De hogy kihívás is legyen benne, direkt egy legkisebb, 4 I/O-sat választottam. Majd dobok fel róla blokkvázlatot...
Mociknál használnak 2.8mm-es sarukat is, vagy csak a normál 6.35-öst? Egyelőre itt akadtam el a nyáktervvel, mert nem akarok rendszeridegen dolgokat belerakni.
R2/C2: igen, csak egy provizórikus szűrés a tápvonalon; meg hogy ne verje azonnal agyon egy erősebb impulzus a TVS-t. Az R2 lehetne sokkal nagyobb is, mert az 555 a saját fogyasztásán kívül nincs nagyon más azon a vonalon. R2 helyére ált. jobb egy bead egyébként, csak az meg nincs 1206-osban a lomexben.De mint fentebb említettem, ebből kettő kellene, mert rosszul értelmeztem a leírásodat, szal az egész csak egy FET-tesztre lehet jó max...
MZ és Simson vezetékezés:
Köszi, ez nem volt világos. Ha az index izzók GND-je vezetékezve van, akkor viszont tud működni az 555-ös kapcsolás is, kis átalakítással. (Ez volt a nulladik megközelítésem, csak már törlődött)A gyárilag védelemmel ellátott FET az milyen?
"mit jelent az X7R"
A lényeg, hogy Y5V-t semmiképp!!! Olyat csak a notóriusan non-reciprokális, kunyerálós szomszédnak, kínlódjon vele ő.
-
buherton
őstag
Köszi a kapcsolást és a NYÁK-ot.
MOSFET-ből - is - egész jók vannak a Lomex-nél. Nekem ami hiányzik, hogy az intelligensebb megoldások viszont nem igazán érhetők el. Pl. a MOSFET esetén tök jó lenne a rövidzár-védelem, de a Yangjie-ben nincs, viszont cserébe olcsó.
Hans Rosenberg nyomán most már tudom, hogy mit jelent az X7R és társai az SMD kondiknál
.Az R2 a dinamó felől, meg a gyújtás okozta zavarok miatt van benne?
Honnan tudja az astabil multivibrátor, hogy mikor kell indulnia?Jól emlékszem, hogy rengeteg régi járműben a "GND" sok esetben nem is jelenik meg vezeték formájában, hanem pl izzóknál a foglalat kialakítása olyan, hogy egyből a chassis-ra szervül rá?
Lehetnek ilyenek, de az MZ és Simson esetén vezetéken megy a test és vannak lokális csomópontok, ahová a lokális test vezetékeket lehet kötni és ezek a csomópontok is vezetékkel vannak összekötve.
-
DrotosToth
újonc
Egy 555-re épülő index-szaggató, FET-tel.Ha jól követtem végig, akkor bekapcsoláskor már világít az izzó. Az RA és RB értékekkel lehet a periódusidőt és a kitöltési tényezőt állítani. (Lásd az 555 texasos adatlapján a 10. oldal környékét.)
Szerintem fog működni az általad felvázolt bekötési mód szerint. Ha másra nem, egyfajta "test vehicle"-nek jó lesz próbára a 100A-es FET-hez, amiről nem fel sem tételeztem, hogy lomexben van ekkora TO220-ban. (YJP100GP06H, R-dson: 6.5mR, az izzó hidegáramára csak elég lesz.)Az egyoldalas nyákon csak a TSS (index-kapcsolótól jövő +) és az izzó felé menő kivezetésnek (L+) vastag a rajzolata, a többi vékony. 0.5mm-nél nincs rajta keskenyebb track, így otthon is kényelmesen maratható. A furatok csak 0.6-osak, hogy könnyebben meg lehessen találni a közepét. A bal oldali nagy flekk pusztán a vasklorid kímélése végett van ott, a hűtésben nem segít, mert a FET a másik oldalon van a két elkóval együtt. Minden passzív 1206-os, kivéve a C4-et (1210), amivel helyettesíthető/kiegészíthető a C5 elkó. A T1 sot23, az IC SO8; jobban bírják a rázkódást a mociban, mint a furatos társaik. (Az RJ1 csak átkötés az egyoldalúságból adódóan)
A TVS munkafesze egy kicsit legyen magasabb, mint a töltéskori legmagasabb fesz. Elvileg jó lenne egy a Q1 gate-jére is, mert az is abs.max 18V környékén lehet csak. És ez kínai abs.max, nem mondjuk egy nexperia/stb.A B+ akkufeszt is a TSS pontról származtatnám, hogy meg legyen az indulási szinkron. (De azért kapott egy külön kivezetést)
Jól emlékszem, hogy rengeteg régi járműben a "GND" sok esetben nem is jelenik meg vezeték formájában, hanem pl izzóknál a foglalat kialakítása olyan, hogy egyből a chassis-ra szervül rá?
-
DrotosToth
újonc
Na de az "EMC"-t nem úszod meg sehogyan se. Sajna minden gyors lett a szilicium csíkszélesség csökkenése miatt. És ezzel együt a túlfesztűrésük is egyre harmatosabb. A kapcs.üzemű tápok és a vezetéknélküli kapcsolatok elterjedése sem egyszerüsíti a helyzetet.
Mondjuk abban igazad van, hogy egy szint alatt az egész iparág egy kőműveskelemen-szerű kármentéssé züllött valódi fejlesztés helyett.És az igazi ménkü még bele sem csapott az egészbe. Vmikor a 19.sz. végén (?) épp eltalálta a földet egy napkitörés. A feljegyzések szerint a távírók az akkuról levéve is elkezdtek müködni az összeantennázott teljesítménynek köszönhetően. Kevésbé szakmabeliek meg csak gyönyörködtek a sarki fényben, majdnem egészen az egyenlítőig bezárólag! Ha egy ekkora erejű ma történne, akkor nem tudom mennyi trafóállomás élné túl. Kb amennyit az ideérkezés előtti bő egy napban le tudnak venni a hálózatról...
........
Köszönöm a részletes leírást az MZ kapcsolásáról, különös tekintettel az izzók lelkivilágát illetően!
Akkor a bimetálos kapcsoló anno "high-side"-ba volt kötve.Azért csak összedobok egyet 555-re kiváncsiságból; bár nem fog mindent tudni, amit felsoroltál, és még az is lehet, hogy csak LED-izzókkal megy majd.
-
buherton
őstag
Pont ez vette el a kedvem - mármint a gyártók mindent megoldanak szinte - , hogy a HW tervezés már kevésbé szól a kapcsolásról, sokkal inkább a PCB tervezésen van a hangsúly. Engem az előbbi vonz(ott). Az EMC témakörrel meg ki lehetett kergetni a világból.
Egy nagyon jó ismerősöm megcsinálta 555-össel és egy relével a villogtatót. “Okosabb” megoldást szeretnék csinálni, ezért jött a képbe az MCU.
Az MZ-n úgy néz ki az index, hogy:
- az összes izzó le van kötve a földre.
- az izzók másik kivezetése párba vannak kötve (oldalanként), így lesz 1-1 vezeték
- a kormánykapcsoló választja az irányt, vagyis az oldalankénti 1-1 vezetékből lesz 1
- az 1 vezeték és a 6V közé kerül a villogtatóNéhány fontos körülmény:
- eredetileg bimetálos megoldás volt
- a 6 V-os izzók - főleg párhuzamosan kötve - gyakorlatilag rövidzár, amíg be nem melegszik. Gyakorlatban 20+ A az elején.A fentebbiek miatt döntöttem egy kis Rds(on)-ú MOSFET és kis sönt mellett, hogy minél nagyobb áram tudjon folyni és minél kisebb feszültség essen a villogtatón. De a kis sönt miatt kell egy folyamatos monitorozás a rövidzár ellen. És még azt is érdemes számításba venni hogy bekapcsolással kell indítani a villogást, illetve az első bekapcsolásnak hosszabbnak kell lennie, hogy be tudjon melegedni az izzó.
-
DrotosToth
újonc
Irigyellek, hogy már gyerekként ilyenbe belevonódtál.
"Nem tudtam mit tekergetek"
Tulajdonképpen egy proto-Auto gombként funkcionáltál.
A csipgyártók szinte mindent megoldottak, csak az analóg részek nehezebbek. Ha a MHz-es tartományon innét maradunk, akkor ~15bit ENOB környékéig elég hamar el lehet jutni minimális utánaolvasással és az ökölszabályok alkalmazásával. Az meg azért bőven az otthoni molyolás felett van. Ezt - mint glorified burger flipper- határozottan tanusíthatom!
Az OPA kimenetének a megkondizása az meg olyan, mint a kanyaró, mindenki átesik rajta...
Gyárilag az MZ-nél az index-kapcsolón átfolyik az izzók árama, vagy csak utasítást ad a villogó-elektronikának? (Csak gondolkodom egy 555-ös verzión, hogy ne kelljen az MCU tápolásával bajlódni.)
Elektor magazin: hogy irigykedtem azokra, akik abból hobbiztak. A mi környékünkön ők, a mai szóhasználattal élve, impexes csemetéknek számítottak.
-
buherton
őstag
Jelenleg nincs jobb ötletem a kapcsolás és NYÁK tervezés területén, mint csak a válaszokat megkapni. 2 hete szeretnék a 6 V-os villogtatóval haladni: [github - turn-signal-flasher-6V], de még odáig sem jutottam, hogy a motorból kiszerelt akkumulátort feltegyem töltőre, hogy aztán itthon a lakásban tudjam még tesztelni a rendszert. Óvoda-, iskolakezdés, stb. Na, majd egyszer megharagszom és akkor allokálok időt
.A vicc az, hogy már gyerekként megcsapott az elektronika világa. Apa röntgenszerelő volt és rengetegszer mentem vele szerelni. Nem voltam még 8.-os, amikor már egy mezei analóg oszcilloszkópot be tudtam úgy állítani, hogy a jel jól látható legyen. Nem tudtam mit tekergetek, de mindig gyorsan sikerült beállítani. (Aztán később a Kandón már elmondták hogyan működik és akkor összeállt a kép.) Közben adta magát, hogy elektronikai irányú szakközépbe menjek és onnan tovább a Kandóra a villamosmérnökire. És itt sokáig tartotta magát a lelkesedésem, hogy az én utam az elektronika lesz. Közben rájöttem, hogy nem egészen olyan ez a világ, mint amilyennek gondoltam és akkor indultam el a beágyazott rendszerfejlesztés felé, ami igazából egy határ terület az elektronika és a programozás között. Utána egyre jobban távolodtam el a HW-től. Most már cloudban dolgozok, de az elektronika felé ismételt nyitás egyre erősebb bennem.
Azt is be kell látnom, hogy a Kandón sok jó dolgot tanítottak, de annak egy része már elhomályosult és hiába volt gyakorlatorientált mégsem volt idő sok mindenre. Például máig emlékszem az egyik laborra, hogy nagy buzgón tettem a műveleti erősítő kimenetére egy kondit, hogy az majd milyen jó lesz ott. A műveleti erősítő tán pozitív visszacsatolásba került(?) és erre jött a tanár, hogy ilyet nem csinálunk, de olyan természetességgel, mintha erről valaha is szó lett volna, vagy evidensnek kellett volna lennie. Ő egy kiváló igazi szakmabeli tanár volt btw.
Hadd ajánljak én is elektronika témakörben, de ez már nem NYÁK tervezés:
[archive.org - Elektor - 1990 - 2015]
[archive.org - Elektor Electronics 303 Circuits] -
DrotosToth
újonc
Mi köszönjük, hogy elolvastad és hasznosnak ítéled!
A YT linkeken elindulva elég gyorsan lehet haladni, ha az ember csak a válaszokra kiváncsi, mert nincs ideje belemászni a miértekbe. A többi csak szimpla gyakorlás, mert a munka nehezét sok esetben már megoldották a félvezetőgyártók, ha szimpla uC-s projektről van szó."Erre sok energiát fektetek be"
Eric Bogatin-nak kering a neten egy kb 400 oldalas .pdf könyve a témában. Semmi akadémia roncogás, csak azt magyarázza el, ami kell a nyáktervezéshez jelintegritás szempontjából; és a középsulis tananyag bőven elég hozzá. Szerintem onnét bárki megérti, aki nem konokul áll hozzá.És köszi a linket!
-
buherton
őstag
A gond inkább abból adódik, hogy a legtöbben azt sem tudjuk, hogy probléma van, ergo századszorra is hibásan csináljuk.
Erre sok energiát fektetek be, hogy néha-néha megállok és újra átnézem a dolgokat, hogy az valóban jó úgy. A problémám az, hogy azért nem szokott sok időm lenni erre, mert az életnek nagyon sok területe van.
Bár nem konkrétan erről beszél, de az unknown unkownokról van szó: [YT - Rumsfeld
-
buherton
őstag
Újra megjött a kedvem, hogy MCU+HW-el foglalkozzak hobbi szinten. Újra elolvastam mind a három írásod és végtelenül hasznosnak gondolom.
A YT-s ajánlásokat külön köszi. Hans Rosenberg összefoglalói külön hasznosak. Tök jó témákat feszeget és tetszenek a levezetései is.
Ezer köszönet érte!
-
DrotosToth
újonc
A kritikáid jogosak!
Másokkal együtt a lektor is fekhívta ezekre a figyelmemet, de úgy láttam/látom, hogy ha ennél részletesebben megyek bele egy-egy dologba, akkor még sok kezdő is inkább ellapoz, mert ilyet már látott ezret, haladókról nem is beszélve. Tulajdonképpen egy beadandót akartam középiskolai szakkör szintjén is érthető nyelvre lefordítani, kevés sikerrel.A célközönséget is jobban behatárolhattam volna. Számomra, saját példából kiindulva, a kezdő az nem a bölcsész vs. command prompt esete. Attól hogy tudok tuzifát hasogatni, még nem leszek kezdő asztalos tanonc, pedig mindkettő azonos alapanyagokból dolgozik. Tehát elvárának tekintettem, hogy akit tényleg érdekel egy részterület az utána néz magától, hogy legyen mire építenie. A gond inkább abból adódik, hogy a legtöbben azt sem tudjuk, hogy probléma van, ergo századszorra is hibásan csináljuk. Ezeket a szilánkokat próbáltam vázlatosan összeszedni a cikkekben, mindezt olyan formában, hogy aki nekiáll, annak valami használható is legyen a végén a kezében.
-
ONeill016
újonc
Szia Drotostoth!
Ez már a második cikked a témában, ha jól látom. Engedj meg egy szigorúan építő jellegűnek szánt hozzászólást.
Nem világos számomra egészen, hogy kinek szántad a cikked. A címből ítélve inkább a kezdőknek, középhaladóknak szólna, de a stílusát tekintve inkább a vérprofiknak írod, akikkel fél szavakból is megértitek egymást (pl. rézfícsör - nagyon cool kifejezés, de mi is ez igazából?).
Én dolgoztam ilyen profilú gyárban, de még nekem is volt olyan mondat, hogy kétszer kellett elolvasnom, hogy felfogjam. A bátortalanabb kezdőt, hobbistát pedig kb. az ötödik mondatnál elveszítetted.
Értem, hogy nem lehet mindent elmagyarázni, mert az baromira fárasztó, és unalmas, de a VIA tenting fogalomnál pl. az egész bekezdést elolvasom, mire sejtem, hogy miről beszélsz - ha épp nem vagyok ismerős a témában. A HDI technológiát pedig csak bedobod, mint pédát, de nem tudunk meg róla többet, így a példát sem értheti mindenki.
A VIA-k lakkal való elfedésére én pl. pont fordítva hallottam: ha nyitva hagyod, akkor megy bele a későbbi gyártási folyamat során sav, ami rombol, ezért inkább fedjük be. Vagyis egy profi sem tudhat mindent, nekik/nekünk is hasznos lehet a cikked. Dolgoztam olyan vérprofival (aki annak gondolta magát), akihez külön szótár kellett , mert olyan szépen alkotott új szavakat a magyar és angol szavak összemergelésével (szép, ugye?), de nem tudott rendesen kiszámolni egy differencal pair impedanciát, ezért egy több százezres proto ment a kukába. Később az egész projekt is.
Csak annyit akarok ezzel mondani, hogy egy kicsit világosabb, magyarázósabb stílus könnyítené a cikked olvasását. Az ábrák feliratozása is segítene, mert a " fentebbi kép"-re való hivatkozásnál kicsit energiaigényes, hogy a fentebbi 4-ből melyiket is kellene nézni.
Ezekkel együtt is nagyon jó cikk, remélem, még sokat olvashatunk az ilyen dolgokról Tőled. -
And
veterán
-
joghurt
addikt
A teljes átfutási idő kérdéses még, a megrendeléstől a beültetett és tesztelt panel megérkezéséig.
(Fél füllel hallottam olyan magyar gyártóról, aki ugyanúgy Kínában végeztette a piszkos munkát. Miközben épp azzal brandelték magukat, hogy
magyar seggbe magyar lófasztmagyar munkahelyek, magyar adófizetés stb.) -
DrotosToth
újonc
A felsoroltakat a nyáktól függetlenűl is el lehet rontani.
A gond inkább akkor jelentős, ha egyik fél sem végzi el a házifeladatát. A SW-es még könnyedén elmaszatolja a makulákat, a HW-esnek már egy picit nehezebb, de találékonyak ők is; viszont a nyáktervező kire kenje?! A marketingesről ennél komolyabb tények is leperegnek, a főnök eleve tabu, a napfolt-tevékenységet meg már elsütöttük.
Részben ezen dolgok áramvonalasítása volt a célja cikksorozatnak...Nekem kb. 10 éve kellett befejeznem a hazaiakkal az együttműködést, pedig nagyon nem akaródzott keletről bármit is rendelni.
Elméletben, ha nincs a panelon 6/6mil (7/7?) és 0.4mm VIA alatt semmi, és nincs minden mobilteló-szerűen egymásra zsúfolva, akkor a cikk végén lévő segédlettel bárki tud rendelni 4 rétegig. Szerintem messze jobbak, mint amit a környékünkön találunk. Persze voltak/vannak ott is "szemét húzások", de összességében pozitív a mérleg. Egy szinttel feljebb már kérdéses, ott a sok változó miatt könnyen lehet más a végeredmény. (Bár már eleve az ültetés is tud dealbreaker lenni még belépőszinten is, és ilyenkor egyszerűbb ha minden itthon történik.)
Másrészről, Ázsiában a legtöbb gyártósor szinte 24/7-ben megy, így mindenféle méregdrága kiegészítő gépek nélkül is könnyebb egy átlagosan jónak mondható minőséget produkálni. Szvsz, idehaza sem feltétlen az AIO vagy a DLI hiánya a legégetőbb, de erről inkább nyilatkozzanak az érintettek. -
joghurt
addikt
Hát, vannak időnként megmagyarázhatatlan jelenségek. Vagy amikor kiderül, hogy a LiPo akksik töltésvezérlése nem tökéletes, ezért egy éven belül elkezdenek felfújódni.

A főmérnök jó system architect (moduláris felépítés HW és SW téren is), de megvalósításban csak azt javítja a simán lerakott vezetékezéshez képest, amiért az Eagle szól neki. Egyetlen magyar NYÁKgyártó és beültető céggel van csak kapcsolatban, az ő háklijaikat már ismeri. Kellő nyelvismeret híján nem bonyolódik pl. kínaiakkal való próbálkozásba. -
DrotosToth
újonc
-
joghurt
addikt
Csak mondom, hogy nálunk a fő hardveres mérnök töredék ennyi igényességgel jár el egy 4G modemet (talán nem kell ecsetelnem ennek következményeit), NYÁK-antennás GNSS-t, és ARM procit tartalmazó, szériában gyártott készülék összerakásakor.
Új hozzászólás Aktív témák
-
Fórumok
LOGOUT - lépj ki, lépj be!
LOGOUT reakciók Monologoszféra FototrendGAMEPOD - játék fórumok
PC játékok Konzol játékok MobiljátékokPROHARDVER! - hardver fórumok
Notebookok TV & Audió Digitális fényképezés Alaplapok, chipsetek, memóriák Processzorok, tuning Hűtés, házak, tápok, modding Videokártyák Monitorok Adattárolás Multimédia, életmód, 3D nyomtatás Nyomtatók, szkennerek Tabletek, E-bookok PC, mini PC, barebone, szerver Beviteli eszközök Egyéb hardverek PROHARDVER! BlogokMobilarena - mobil fórumok
Okostelefonok Mobiltelefonok Okosórák Autó+mobil Üzlet és Szolgáltatások Mobilalkalmazások Tartozékok, egyebek Mobilarena blogokIT café - infotech fórumok
Infotech Hálózat, szolgáltatók OS, alkalmazások SzoftverfejlesztésFÁRADT GŐZ - közösségi tér szinte bármiről
Tudomány, oktatás Sport, életmód, utazás, egészség Kultúra, művészet, média Gazdaság, jog Technika, hobbi, otthon Társadalom, közélet Egyéb Lokál PROHARDVER! interaktív
- A Capcom szerint a Pragmata még csak a kezdet lehet
- sziku69: Fűzzük össze a szavakat :)
- One otthoni szolgáltatások (TV, internet, telefon)
- Luck Dragon: Asszociációs játék. :)
- Vicces képek
- E-book olvasók
- Multimédiás / PC-s hangfalszettek (2.0, 2.1, 5.1)
- Bittorrent topik
- Samsung Galaxy A52s 5G - jó S-tehetség
- Folyószámla, bankszámla, bankváltás, külföldi kártyahasználat
- További aktív témák...
- 100.000 ft tól elvihető RÉSZLETRE Lenovo Pro 7 16IRX9H 4090
- G.SKILL Trident Z5 Neo RGB 32GB (2x16GB) 6000MHz CL30 - Alza élettartam garancia
- Palit GeForce RTX 4070 Ti SUPER GamingPro OC WHITE 16GB - Alza garancia 2027.11.10 - BESZÁMÍTOK
- PowerColor Radeon RX 7900 XTX RED DEVIL OC 24GB - Garancia - BESZÁMÍTOK!
- Új, Gamer félgép - GIGABYTE B650 EAGLE AX + Ryzen 7 7800X3D + Corsair 2x16GB DDR5 6200MHz
- BESZÁMÍTÁS! Sony PlayStation 4 PRO 1TB fekete játékkonzol extrákkal garanciával hibátlan működéssel
- Lenovo ThinkPad T14s Gen 3 Ryzen 5 PRO 6650u Ultravékony, üzleti prémium! Garancia 2027.05.
- 27% - ASUS TUF Gaming VG27AQ1A IPS Monitor! 2560x1440 / 170Hz / 1ms / G-Sync / FreeSync
- AKCIÓ! GIGABYTE A520M R5 1400 8GB DDR4 256GB SSD 500GB HDD GTX 1050 Ti 4GB ZALMAN S3 400W
- AKCIÓ - Surface 4 - 15" 2496 x 1664 ~2k touch, i7-1185G7, 16GB RAM, SSD, jó akku, számla, 6 hó gar
Állásajánlatok
Cég: Laptopműhely Bt.
Város: Budapest


, no meg a PCB tervezésben is.
Nekem sem tetszik annyira a farnell.hu, de legutóbb ott megtaláltam mindent, ami kellett szemben a Mouserrel. Persze a Digikey lett volna legjobb.
.
