A táp
A kártyán a bottom oldalra csak a táp került, a top oldalon pedig csak az audió rész található.
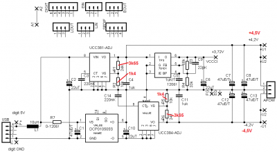
A táp rajza:
(pirossal a javasolt mod.)
A kondenzátorok értékein ne csodálkozzatok: meg akartam könnyíteni a dolgomat azzal, hogy rögtön látom milyen alkatrészekről is van szó. Ezért a pikó-nanó-mikró jelölések után a kondi típusát tüntettem fel: K=kerámia, E=elkó, T=tantál, F=fólia.
A szimmetrikus tápot a Burr-Brown (szintén Texas) DCP010505B DC/DC konvertere állítja elő, mely 1W-os, így 5V-on 200mA-ral terhelhető. Az USB 5V-jából egy földfüggetlen (szigetelt) 5V-ot állít elő. Mindezt 85% hatásfokkal teszi. Hagyományos IC-nek néz ki, de a tokba egy 400kHz-es transzverter van elrejtve tafóval(!), egyenirányítóval együtt.

Így jön létre a -5V.
Az 5V-okból stabilizátorok állítják elő a műveleti erősítők tápját, melyek így ±4,2V-ról (vagyis összességében 8,4V-ról) üzemelnek, ami sokkal kedvezőbb, mintha 4-5V-os tápról működnének. Magasabb tápfeszt - pl ±15V-ot - is előállíthattam volna, de akkor a táp áram-terhelhetősége arányosan lecsökkent volna, a fejhallgató meghajtására pedig szükség van áramra.
A stabilizált +4,2V-ból egy újabb kis-zajú stabilizátor (TPS79101) állítja elő a +3,72V-ot, amely a D/A konverter és a PCM29xx analóg áramköreinek tápfeszültsége. Mivel a DAC analóg része belül aszimmetrikus szervezésű, különösen fontos, hogy ez egy jó minőségű, kis zajú feszültségforrás legyen.
Az USB 5V-ját az L1-C1-C2 szabadítja meg a nagyfrekvenciás hullámosságtól. Ezt azért nem ajánlatos elhanyagolni, mert a stabilizátorok zavarelnyomása is frekvenciafüggő.
Példának okáért alább látható az UCC-381 tápoldali zavarelnyomása. Kis rosszindulattal akár azt is mondhatnánk, hogy 50-100kHz között meg is szűnik létezni. Ez pedig pont az a tartomány, ahol egy PC tápja sípol.
Pirossal azt rajzoltam be, ahogy az LC-szűrő feljavítja a zavar-elnyomást.
A stabilizátorok még rendelkeznek egy további bemenettel, amikhez 1-1 kondenzátort kapcsolva a belső referenciájuk zaja még tovább csökkenthető. Nem érdemes spórolni velük, 2-3Ft-os alkatrészekről van szó.
A cikk még nem ért véget, kérlek, lapozz!



