Hirdetés
Szekunder oldal
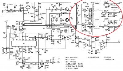
A transzformátor-ból jövő feszültséget egyenirányítják. Dual-Schottky diódákat használnak erre, mert azok rendkívül gyorsak. Egy kis magyarázat, hogy miért kellenek ezek a diódák: [link]
Általában úgy szokott lenni, hogy több dióda jut egy feszültségre (FSP Zen 300-nál 4 párhuzamosan kötött dióda felügyel 1 ágat). A diódák után mindig szokott lenni tekercs, ezek is a szűrést segítik elő. Majd jönnek a kondik amik megpufferelik.
A kimenő áramot mindig figyeli a PWM IC és innen tudja, hogy milyen jelet küldjön a tranzisztornak, hogy stabilak legyenek a feszültségek.
Segítségemre volt: Wikipedia, Hardwaresecrets, Prohardver és a Google. ---Lasali----nak köszönöm, hogy adott 1,5mb helyet a ph képfeltöltőből :R
AKi TÁPOT SZERETNE JAVÍTANI AZ CSAKIS SAJÁT FELELŐSSÉGRE MERT MÉG LEKAPCSOLT ÁLLAPOTBAN IS A FELTÖLTŐDÖTT KONDIK ELÉG NAGYOT TUDNAK CSAPNI.



