RIAA erősítő
Amikor még "nagyban" LP-ztem, akkor építettem magamnak egy ARC SP8 klón RIAA-t csöves táppal, amit a Manticore eladása után nem sokkal elajándékoztam egy jó barátomnak.![]()
Akkoriban MC20MKII/T20 párost hallgattam a legtöbbet ezért most is ezzel kezdtem a RIAA keresést, hiszen ennek maradt meg leginkább a hangja a fülemben.
Na de honnan kerítsek kész phono erősítőket? Gyártani nem igazán volt kedvem (bár biztos voltam benne, hogy az lesz a vége), ezért elővettem a vésztartalékomat egy közel 30 éve épített HFM-I erősítőt. A tápegységét nem találtam meg, de elemekből összeraktam a 32V-ot: 4.5V-os VARTA lapos elemekből 7 db-ot sorba kötve.![]()
Legnagyobb döbbenetemre egészen elfogathatóan ZENÉLT. Persze messze nem úgy, mint a csövesem, de jó volt vele hallgatni a lemezeimet. Természetesen ettől függetlenül szerettem volna egy jobb erősítőt, de nem akartam vaktában építgetni, ezért előbb elkunyeráltam néhány, másnak régebben épített RIAA-t. Pl. NAD3020, PlatINA, Actidamp MK-IV és egy régebben általam tervezett tranyós és egy IC-s darabot. ![]()
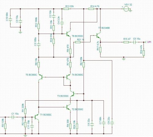
Illetve rendeltem az elmebay-ről egy A-15 fantázia néven futó állítólag Mark Levinson klónt.Valamint egy általam felújított AGI511A amerikai gyári erősítőt![]()
Az A-15-höz csináltam egy saját tápot (természetesen szimmetrikus változatban
):![]()
Így hirtelen összeszaladt 7 erősítő. Elkezdtem a hallgatózást és időnként betársult néhány barátom is. Tehát a cél az öreg HFM-I helyett vmi jobbat keresni.
A hallgatott rendszer egyéb elemei:
- Technics SL-151MKII/SME III/Ortofon MC20MKII/T20
- AUDIOLAB 8000Q/8000P
- ProAc Tablette 2000 Signature
- Időnként kontroll felvételre SONY PCM2700 DAT
- Ortofon IC és Kimber 8TC hangszóró kábelek Valhalla hangszóró állvány
Diszkográfia: általam legjobban ismert és szeretett 7-8 lemezem. Vegyesen jazz, pop, komolyzene (ha vkit érdekel részletezem később).
Tapasztalatok:
A legelső negatív (bár nem meglepő) tapasztalatom, az volt, hogy a '80-as években itthon kapható alkatrészek minősége nem volt valami jó. Ugyanis az első készülék amit meghallgattam az a NAD3020-as általam néhány éve épített RIAA volt, és lemosta szegény etalonomat. Pedig a két cucc között nincs olyan nagy minőség különbség emlékeim szerint. Amennyiben azonos minőségű alkatrészekből építkeznek. Ezért a NAD átminősült átmeneti etalonnak amíg át nem építettem a HFM1-et korszerű, de nem extra alkatrészekkel és csináltam neki egy tápot is.![]()
Ebben az állapotában már megint lehetett etalon és ráadásul a hangminőség is elég rendesen emelkedett. Megint az lett az eredmény, mint régen: döntetlen a NAD és az etalon között. Ez tehát kiesett.
Második készülék a felújított AGI 511A volt. Nos ez rendesen helyben hagyta az etalonomat. Lendületesebben, tisztábban, részletesebben szólt, mint a HFM-I. Nagyon tetszett (sajnos a tulaja nem akarja eladni). Ez sem volt meglepő eredmény. Ezek után egy darabig csak az AGI-t hallgattam, hogy ismerkedjem a hangjával és előléptettem etalonnak. A továbbiak ezzel mérkőztek meg.
A harmadik erősítő az általam tervezett félvezetős volt. Sajnos nem éri el az AGI minőségét, de a HFM-I-nél jobb.
Következett az általam tervezett IC-s és a PlatIna. Viszonylag nagy várakozás előzte meg ez a meccset, mert szerintem az általam tervezett a jobb, bár még eddig nem hallgattam egymás után őket. Ezen a szeánszon jelen volt két barátom is (az egyiké a PlatIna). Ha nem is lett egyértelmű, de a hármunk közül kettőnknek az én tervezésem tetszett jobban, de a választás inkább csak ízlés kérdése. Abban viszont egyetértettünk, hogy még mindig gyengébbek az AGI-nál de jobbak mint a HFM-I. Mindenesetre a zenei különbség nem nagy, nem biztos, hogy megéri a nagyobb bekerülési költség.
A végére maradt az Actidamp és az A15. Az IC-s erősítő bitang jól szól jobb, mint az AGI. Igaz nem minden paraméterébe, de összességében nekem jobban tetszett. Ami meglepő volt az az, hogy az elmebajos erősítő is nagyon jól szólt. Más karakterrel kicsit ridegebb hangon zenél, de így is nagyon jó. Ebben ráadásul semmi speckó alkatrész nincs, sőt a fene tudja, hogy a ferde szeműek miket raktak bele. Megépítés szempontjából az Actidamp egy rémálom. Mire összeválogattam az IC-ket, hogy ilyen legyen a hangja jó sokba került. Ekkor éreztem, hogy hiányzik a választáshoz vmi jól ismert hang, ezért elkértem az SP8 klón erősítőt egy menetre. Mint az várható volt azért azt a minőséget nem ugorják meg ezek sem 
Kb. két hét és sok vívódás után egyelőre az A15 mellett döntöttem egy kis átépítés után: az ellenállásokat kicserélem Dale RN55 tipusokra benne. Az elkókat meg Elna Audiora. Actidamp-ot nem akartam építeni még egyet, de lehet, hogy a bogár addig rágja majd a fülemet, hogy mégiscsak fogok. Ráadásul ez a bogár annyira belemászott a fülembe, hogy rendeltem egy PlatIna-hoz hasonló cuccost is. Ha meg jön és összeraktam, akkor megkóstoljuk ezt is a barátaimmal.
MC fokozat
Ebben a körben nagy csodákra nem lehetett számítani. Az építés kizárt dolog, nem éri meg a fáradságot, ráadásul az egyik számomra etalon készüléket időnként elfogadható áron lehet kapni a használt piacon. Ráadásul a jobb hangszedőmnek (Dynavector Karat 23rsMkII) a lezáró ellenállása 100 ohm. Erre meg trafót gyáriban nem nagyon kapni. Így hirtelen két választásom volt: Ortofon MCA76 és MCA10 (a kapcsolásuk szinte azonos).![]()
Szerencsére találtam mind kettőt. A T20-nál, dinamikusabban, részletgazdagabban, semlegesebben szól mind a kettő. A kettő közül egy kicsivel mindenben jobb az MCA76, pedig az MCA10-es elemről megy. Ezért az MCA76-ot átalakítottam a Dynavectornak megfelelően az MCA10 pedig marad az T20 leváltójának.
Következő részben az előfok/végfok kerül terítékre.
