Hirdetés
A SIDBox projektem első fázisa a végéhez közeleg. A projekt célja, hogy építsek egy áramkört a SID (a C64-ben is használt hang-chip) köré, és azt parallel porton a számítógépre kötve hangokat tudjak megszólaltatni, zenét tudjak lejátszani, stb. A saját megvalósításom a H.A.C.K. SIDBox projektjén alapul, az első tervem csak annyi volt, hogy az ottani tervek alapják építek egy sajátot, majd a szoftvert kiegészítem pár extra funkcióval.
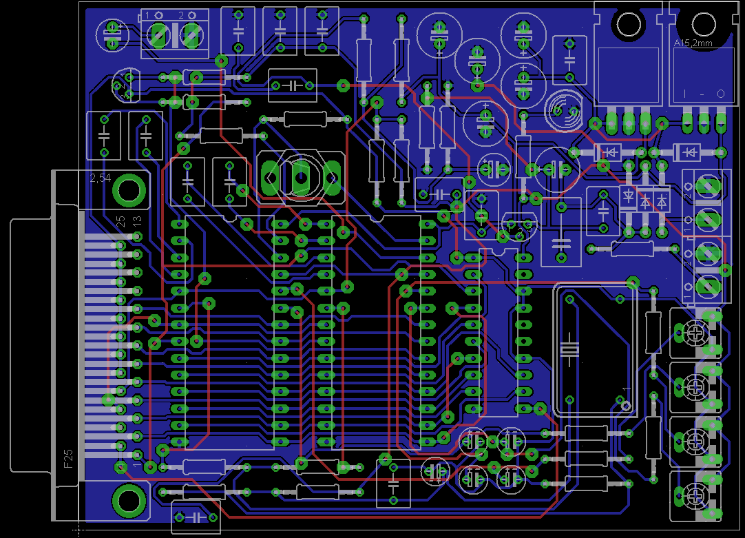
Ehelyett az lett az egészből, hogy az áramkört kiegészítettem egy második SID chip-el (így rá lehet rakni egy 6581-est és egy 8580-ast is), át lett tervezve a teljes analóg jelformáló rész, és ennek megfelelően készítettem egy teljesen új, immáron két rétegű nyákot hozzá. Most jutottam el abba a szakaszba, hogy a tervek készen vannak, már csak meg kell venni az alkatrészeket, legyártatni a nyákot, és összeforrasztani. Aztán imádkozni, hogy működjön
.
Az új design megtartotta a legacy funkcionalitást (értsd: továbbra is lehet egy chipet vezérelni, és azt egy jack kimeneten hallgatni), de a második chip hozzáadásával kibővültek a lehetőségek. Hozzáadtam egy jack bemenetet, ami az első SID AUDIO_IN-jére van kötve, a chip kimenete pedig második SID bemenetére, majd ennek a kimenete megy a SIDBox jack kimenetére. Így mixelhető a két chip, és egy harmadik külső hangforrás kimenete is. Az egy- és két chip-es üzemmód között egy fizikai kapcsolóval lehet váltani. Ezen kívül kapott két-két potmétert is a cucc, amik a SID-ek belső A/D átalakítóira vannak kötve.
Legalábbis ez az elképzelés, ha összeraktam az áramkört, meglátjuk, hogy tényleg működik-e
. Külön köszönet illeti Varjasi Ferenc kollégát, aki rengeteget segített az áttervezésben. Nélküle aligha sikerülhetett volna idáig eljutnom.
A projekt második fázisa az lesz, hogy a H.A.C.K-esek python-ban írt SID library-jét kiegészítem úgy, hogy az én kütyümmel is működjön, majd befejezem a SIDBox Player-em, amivel sid zenei fájlokat lehet majd lejátszani az eszközön. Ebből egyelőre csak egy C64 disassembler modul (ami C64 binárist C64 assembly-vé alakít) van kész.
Alant megtekinthetitek a kapcsolási rajzot és a nyák terveket.




