Hirdetés
- mefistofeles: Érdekes történések a hardveraprón...1.
- Luck Dragon: Asszociációs játék. :)
- Magga: PLEX: multimédia az egész lakásban
- Sonarr és Radarr
- enginev3.0: Torrent autodl beállítás
- Meggyi001: Több tucat Eiffel torony??? ... Igen, gyere mutatom, hogy hol...
- bambano: A sor végén
- Hieronymus: Kalózkodás. Kalózkodás? hozzászólás
- GoodSpeed: Ennél jobb Windows 7 Aero Skin nem igen van Windows 11-re (WindowBlinds 11)
- Pötyi: 4. RETRO KONZOL ÉS SZÁMÍTÓGÉP BÖRZE - '25. november 16.
-
LOGOUT
Ez itt, az elektronikával hobbiból foglakozók fórumtémája.
Lentebb összegyűjtötttem néhány elektronikával kapcsolatos, hasznos linket.
Új hozzászólás Aktív témák
-
válasz
Dr. Szilikát
#95198
üzenetére
Nem az. Vagy amit betettem, az is rossz
Rádugom laposra.
Lapos jelzi, hogy tölt. Izzó off. Lapos bekapcs, izzó periodikusan felvillan, a kialvásoknál kattanó hang.
Gyanúsan valami zárlatos a kisfesz oldalon... Vagy trafó áthúz?
-
válasz
Dr. Szilikát
#95198
üzenetére
Jónak tűnik... mondjuk az nem jelent semmit. Szerintem holnap cserélem.
-
-
-
...és van még egy tápom
Lenovo lapos dugós 65W-os.
Az a meredek, hogy a 20V megvan a kimeneten, de amint terhelést kap, leesik.
Az égésnyom én voltam
, de ugyanilyen a működése a zárlat óta is, szóval nem sütöttem meg. (Most nekilátok méregetni, illetve ha összeraktam egy izzós cuccot, amit @tordaitibi mondott.
)
Egyátalán mi tud ilyet okozni, hogy csak terhelésre esik le? :S

-
Barret001
addikt
válasz
tordaitibi
#95192
üzenetére
Pedig sokan abban látják a kihívást,hogy át tudják-e venni a csomagot a futártól

@Pötyi : Ldr van nekem is pár darab! Sajnos Ahhoz kell még pluszban tranzisztor,és ellenállás. Túl bonyolult lett volna
Nem mintha nem lenne pár vödörrel abból is. Így több helyem lett,a két kicsike napelem nagyobb helyet foglalt. Ez a szép ebben,hogy több út vezet a célhoz. -
válasz
tordaitibi
#95192
üzenetére
-
válasz
Barret001
#95187
üzenetére
Teljesen jó.
Mechatronikából jeles
Ez az igazi hobbielektronika, nem amikor megrendelt kész egységeket ráakasztunk egy megrendelt kész tápra, netről letöltött kész programot feltöltünk egy mikrokontrollerre, összekötjük őket 25 szál madzaggal és büszkélkedünk hogy kész az okosotthon. -
-
Barret001
addikt
válasz
fatpingvin
#95186
üzenetére
Én bonyolítottam túl! Eredetileg sokkal egyszerűbb. És az [eredeti megoldás] is tökéletesen működik! Csak fel kellett nagyítani...A súly kéri az erősebb motort,amihez meg kevés az eredeti elgondolás.
-
Barret001
addikt
Semmi! Fiókból van,ingyen. Két tenyérnyi napelem tábla van a panelek felett. Keleti,nyugati irányban.Össze vannak kötve ellenkező polaritással,és a képen csak sejthető picike szolármotorra vannak kötve. Az elv,mindig az erősebb kutya csillagoz
Aki éppen több napot kap,leuralja az árnyékban levő társát.És a villanymotor elmozdul,a bejövő polaritásnak megfelelően. A tengelyén a karban mágnes van,ami a látható reed csövet zárja.A hídkapcsolású relék közül a ráeső egységet kapcsolja,ami áramot ad a forgató motornak. Ha a kívánt pozícióba fordult az egység,kiegyenlítődik a bejövő áram. A mágnes lefordul a súlya miatt,elenged a reed cső,és az általa vezérelt relé. Faék. És van még két végálláskapcsoló is,ami már bónusz,mert nem tud körbe fordulni a fényviszonyok miatt. Eredetileg órával akartam vezérelni,mégis ez lett.Az is működött,Deszkamodellen
Csak kifelejtettem egy apró tényezőt. 12 óra alatt megy körbe a nagymutató. Kellett volna még egy 1:2 áttétel,ez vette el a kedvemet. -
troll81
addikt
[link] megoldva a táp problémám
-
Ton-ton
tag
Este tudok vezetéket fotózni, jelenleg dolgozom.
Uno-val, cnc pajzsal 4 motort tudsz vezérelni. Ha ennél több kell, akkor a viszonylag problémamentes mega van. Amihez szintén van pajzs. Ám az már lényegesen drágább, így inkább modernebb vezérlő javasolt... Gyakorlatilag pár jumper, néhány kondi, és vezetékezés van a cnc pajzson.
Épp azért javaslom, mert készen van. Rányomod a board tetejére. Beállítod a motorvezérlő jumpokat. Belenyomod a motorvezérlőt, csatlakoztatod a motort (többnyire jó a bekötése is, különben a két középső vezetéket kell megcserélni), tápot.
Feltelepíted rá a programot (gyakorlatilag szinte felmásolod)
Ettől kezdve pl. a uCnc-ről (ami már a rpi-n fut) tudod vezérelni a motort. Gyorsulással, lassítással, stb.
Ellenkező esetben kell egy program a Pi-re, és egy a mikrovezérlőre. Ezeket annyira nem egyszerű megírni.
Az A4988 a legolcsóbb vezérlő. Kicsit zajosabb mint a modernebbek, és a teljesítménye is a legkisebb. De alapvetően teljesen rendben van (ráadásul a drv8825-el láb kompatibilis, tehát egyszerűen cserélhető). -
MPM
tag
válasz
Ton-ton
#95173
üzenetére
Egyelőre csak egy darabot fogok használni, prototípushoz, ezért is mondtam a breadboardot. Ha működik a tervem, akkor 4-et/5-öt, és a mozgásaik teljesen függetlenek lennének egymástól, és NYÁK-on lenne majd megvalósítva az áramkör.
Nem akarok a szoftverrel küzdeni, és igen, az A4988-as vezérlőt már kinéztem magamnak (ez lett volna a következő kérdésem, hogy ajánlott-e). A CNC pajzsra gondolom csak többtengelyes gépnél lenne szükségem.
"másik végén 0,1"-os anya van." - Tudnál képet mutatni? Nem igazán van meg, hogy mire gondolsz.
-
-
-
Barret001
addikt
válasz
tordaitibi
#95175
üzenetére
Napelem,látszik is a képen a cella/cellák.
-
-
-
mezis
félisten
válasz
tordaitibi
#95168
üzenetére
"Az asszony fogta a magot... "
De ez itt egy elektronikával hobbiból foglalkozók fóruma!
-
Ton-ton
tag
-
Barret001
addikt
válasz
tordaitibi
#95166
üzenetére
Tudod Te azt
Nézd meg jobban a képet. -
MPM
tag
Sziasztok!
Szeretnék vásárolni egy nema 17 léptetőmotort. Az adatlapja szerint JST PH csatlakozója van (2mm-es osztású).
A motort Arduino-val/Raspberry Pi-vel szeretném vezérelni egy 2.54 mm-es osztású breadboardon keresztül.
Nem szeretnék csatlakozót szerelni, így az a kérdésem hogy lehet-e valahol ilyen átalakító kábeleket kapni? Kerestem, de nem igazán találtam semmit.
Ha szerelnem kell, akkor ilyen csatlakozót célszerű használnom? Esetleg mást?
Olyan egyszerű probléma ez, de sajnos mégse kézenfekvő a megoldás szerintem.
-
Dr. Szilikát
őstag
válasz
demars
#95161
üzenetére
Annak idején magam is szimpla Graetz-híddal és 2x 10 ezer mikróval tápláltam meg a Quad 405 végfokot, de ez semmit nem vont le az "élvezetből" vagy ki tudja, akkoriban nem nagyon volt szokás duplázni a tápot.
Ami érdekesebb volt, a földhurok, vagyis az átmeneti ellenállásokon folyó áramok okozta zúgások megszüntetése, amire a csillagpontos testelés vált be legjobban.
Volt egy alumínium alaplap, arra rögzítettem le egy nagy rézzsarut. Abban összefogtam több szál sodrott vezetéket (forrasztással is megerősítve), stílszerűen a szokásos zöld-sárga vezetékek, amit hálózati kábelből bontottam.
Ezek ágaztak el mindenfelé: trafóközép, pufferek, végfokok, előerősítő, Revox RIAA modul stb. A bemeneti RCA csatlakozókat viszont nem volt szabad a házra testelni, csak a bemenethez.
Jelválasztót CD4066 kapcsolókkal oldottam meg, bár lehet, mai szemmel van jobb is, de nekem megfelelt. Hall-elemes nyomógombokkal váltottam, SAS6600 IC segítségével, illetve a Tape-monitor nyomógomb is helyet kapott.
-
-
-
-
-
ekkold
Topikgazda
válasz
demars
#95161
üzenetére
Szerintem nyugodtan mehet közös tápról a két QUAD405 végfok. Ennyi alkatrészhez nem feltétlenül kell nyákot gyártani, össze lehet vezetékezni, sokan inkább csak a mechanikai rögzítés megkönnyítése miatt teszik nyákra ezt a pár alkatrészt.
Ha nyákot akarsz tervezni (ehhez, vagy bármi máshoz) akkor célszerű megtanulni valamelyik nyáktervező program használatát. annak idején sokféle programot megnéztem, és akkor arra jutottam, hogy mind sz...r, csak mindegyik másképp, és van amelyik nagyon, van amelyik kevésbé. Szóval kompromisszum mindegyik a használhatóság / ár /pilótavizsga között. Végül az Eagle mellett maradtam, bizonyos okokból abból is egy régebbi verzió (7.2.0) mellett, ez hosszú évek óta jó kompromisszumnak tűnik. Egyszerű áramkörökhöz is használható, de ha jobban kiismered, akkor profi panelek is készíthetők vele. Később dolgoztam olyan munkahelyen, ahol megvették ezt a szoftvert, és rengeteg panelt terveztem vele. De kis ügyességgel olcsóbban is beszerezhető pl. a "virágbolt"-ból. Az új verziókkal több gond van, megvette az autodesk és egy lassúbb, böhöm nagy szoftvert csinált belőle, amit ráadásul csak bérelni lehet adott időszakra, megvásárolni nem. Annak idején az akkori munkahelyemen is maradt a 7-es verzió, nem frissítettünk. -
ekkold
Topikgazda
válasz
tordaitibi
#95154
üzenetére
Nem semmi, ennyi huzalt feltekerni egy toroidra.. van türelmed. Amúgy eredetileg nem volt szekunder tekercs ezen a vasmagon?
-
sonar
addikt
válasz
demars
#95161
üzenetére
Mindent meg lehet tervezni panelen ha ismertek az alkatrészek dimenziói. Plusz a panel ad egy mechanikai tartást is az alkatrészeknek. Vezetékezve dobozolni se egyszerű.
Ilyen kapcsolás tervezése nem nagy kunszt. 1-2 YT videó alapján KiCAD-ban simán meg tudod csinálni. Sőt ha jól csinálod a kapcsi rajzot akkor ilyen bonyolultságnál varázsol neked belőle egy viszonylag használható tervet is.
Vagy vannak még pcb gyártók akik a honlapjukon kinálnak lehetőséget a tervezésre és ők le is gyártják neked a panelt. pl.: [link] -
demars
addikt
Szeretnék összehozni (építeni) egy tápegységet. Kb így képzeltem el kép
Nem tudok nyákot tervezni, nem értek hozzá. Vezetékezzem össze a kondikat?
Quad405 táp lesz.
Van itthon 4 db Samwha 10000 uF -os kondi, 63V /85 C° eltolt a lábkiosztása, ezt hogy lehet tervezni egy panelen? -
Barret001
addikt
válasz
tordaitibi
#95154
üzenetére
Ha már barkácsolunk
Bemutatom a működő egységemet a helyszínen fotózva,keleti végállásban.
-
-
Dr. Szilikát
őstag
Általában ennyi a trükk, csak hozzáírom, hogy "schema".
-
Barret001
addikt
válasz
tordaitibi
#95154
üzenetére
Szóval csináltál egy söntöt
Örülök hogy sikerült! -
-
Nemrég kérdeztem áramváltós mérés ügyében.
Kis kísérletezés után megcsináltam házilag
A mag egy őskövület hibás firelé áramváltója,
a szekunder kb. 150-200 menet, ez egy itthon kallódó primer szakadt kistrafó szekundere amit szépen szétszedtem és letekertem, majd a feltekertem a firelé gyűrűmagra.
Primer 2,5-ös mezei merev szigetelt vezeték 4 menet.
Az egész 2x megmártva majd lecsöpögtetve tarnszformátor impregnáló lakkban és bandázsszalaggal betekerve.
Átviteli tényező 15A/155mA lett.
1kohmmal zárva a szekundert 230v-nál mérve 25wattnál 4,2V, 3kW-nál
187V. Ettől nem fog átütni se
pláne hogy meg lesz fogva majd a beépített áramkörbe 4-5 volton.
Ebből lesz a kisáramú, 20-25W körüli áramérzékelő.
-
válasz
Dr. Szilikát
#95152
üzenetére
Nem kerestem vissza, de van a tápkörében (vagy közel hozzá) egy 100 ohm és egy 100k. Mind a kettő jó... És a referenciakapcsolásban is asszem 100k van.
(Köszi a rajzot, ez kb. 1:1 az ami a képen van
Én nem láttam ezt.) -
Dr. Szilikát
őstag
Ha jól látom, legalább 16 V kell az induláshoz, amit az R1 biztosít. Indulás után a tápfeszültség feljebb emelkedhet, amikor a D5 diódán keresztül már önmagát táplálja.
Ilyen és hasonló megoldásoknál az indítóellenállás szakadása nem ritka éppen, ezért ajánlatos ellenőrizni.

-
válasz
tordaitibi
#95150
üzenetére
Ért. A TL viszont akkor kap tápot, ha felépül valami a szekunderen. Na most ennek a szekunderén semmi nincs, mivel egyenfesz van a trafó primerjén. Valamitől el kéne indulnia... Akkor ez esetben vagy az IC, vagy a FET rossz, de a FET meg nem zárlatos legalábbis a D-G , D-S, stb. között. Viszont az IC-nek nincs meg a tápja, ami a pufferkondiról jön.
Az mondjuk egy diódán megy asszem keresztül, de az is jónak tűnik
Az a Viper is jó lesz akkor... Rákerült a 230?

-
25-40W izzó sorba a 230-cal.
Atombiztos, nem ver le az automatát, nem pukkannak tovább az alkatrészek a tesztelendő kütyübe és kitűnő zárlatjelző.
A TL referenciosztóként működik ezekbe, adott kimenőfesz.nél nyit és egy optón keresztül bevatkozik a primerkörbe.
Ennek megoldása eléggé sokféle lehet.
Én éppen egy futópad vezérlővel szívok, a vezérlő Viper22A IC és a graetz gyakorlatilag lerobbant a panelről
és vitte az összes ultrafast diódát is a környékén. -
válasz
Dr. Szilikát
#95148
üzenetére
Ja, jó módszer
Nekem inkább az a bajom, hogy nincs leválasztóm, így a bármi hiba az itthoni 220 levágása, ami nem szerencsés mert asszony estig szokott dolgozni
Na de akkor neked mi a tipped?

FET-et keresnem kell... TL431 talán van itthon... Opto van, csak nem tudom, jó-e helyette
-
Dr. Szilikát
őstag
TL431 precíziós söntstabilizátor biztosítja a kimenet pontos stabilizálását, egy negatív visszacsatoló körbe helyezve. Egyszerűbb tápokban Zener-dióda van helyette, de úgy nem olyan stabil és pontos.
Nekem szokott kéznél lenni valami egyszerű dugasztáp, DVD-táppanel stb., amibe az optocsatolót és/vagy TL431-et gyorsan "átragasztom". Ha beáll a stabil kimenet, akkor jó a két alkatrész. Ha túlpörögne, elpukkanna a tápegység, nem érne nagy kár, de nem volt még ilyen. Egyébként általában csak villámkáros TV-kben szoktam ezek hibájával találkozni, amúgy elég jól bírják.
Ez nem arról szól, hogy a 100 darabos zacskóból nem vehetek elő új alkatrészt, csak szeretem pontosan tudni a hibák okát, ami által önszívatások is elkerülhetők, tanulságok is levonhatók.
-
-
-
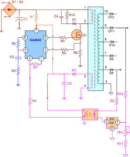
Hello,
Ezzel küzdenék. 12V pár amperes gagyitáp, de tanulásilag jó lenne megoldani.
- 320-340V a pufferkondin. Egyenfesz.
- Trafó primeren ugyanez van.
- IC tápját nem találom (KA3842D, elvileg az 5 és 7 a föld és a táp, na ott semmi, a többi lábán 320V)
- Trafó szekunderen persze semmi
- Kimeneten a TO-92 tokos cucc egy TL431 (Fogalmam sincs, minek van ott, de elvileg a visszacsatoláshoz van köze)
- Kondik jók.
- Kimeneten a TO-220 tokos cucc egy kettősdióda, jó
- IC mellett a kis kondit cseréltem, elvileg az adja a tápját, de semmi
- FET (amit kiszedtem) egy 5N60Q
- Trafó tekercsek jók
- A FET D-S egyik irányban dióda, utána már a másikban is (elvileg ez jó...?)
...az IC-n kívül minek lehet még egyáltalán baja?
(Ha rossz a TL431, akkor nincs visszacsatolás, és nem indul el?)Köszi minden ötlet



-
laed
aktív tag
válasz
troll81
#95133
üzenetére
Ilyen dugasztápot.
Nincs műszered? Akkor lemérhetnéd, hogy 1 vagy 2 amperes kell.
Az ellenállásos megoldás se rossz, csak jól kell méretezni, mielőtt leég a ellenállás.
A hűtőborda is megoldás, de körülményes lehet, ha neki kell állni reszelni..... -
lanszelot
addikt
válasz
troll81
#95137
üzenetére
Hello,
Passzív hűtéssel az a gond, hogy egy zárt házban nem mozog a levegő, és nagyon nagy réz hűtő kellene rá, ami a ventillátorost helyettesíti.
Vannak gázos passzív cpu hűtések, meg kell nézni mi fér be
Arra figyelj, hogy ne a lapított csöves, mert azt nem tudod hajlítani.Viszont léteznek nagyon csendes ventik, pl bequiet
Tetőt leveszed, és amekkora csak oda fér olyan nagyot a tető helyére sufni tuningolsz. Minél nagyobb annál halkabb.
A 140-est nem is hallod ha forog, és csak 5V kell neki.Aryes: sajnos látszani fog, mert átlátszó a vitrin. A pirost a fekete mögé kell rejtenem. Felém a fekete, fal felé a piros. Nem tudom szalaggal elrejteni, mert minden része átlátszó. A polc oldalára rakom a ledet és a polc világít, lsr kapcsolgatja. A ledet. Multkor segítettél a bekötésében. Nappal viszont minden látszik.
-
válasz
lanszelot
#95128
üzenetére
Nem értem ezt a szín-fetisizmust, látszódni fog a kábel, ez a baj? Dehát írtad, hogy el kell dugni. Szóval miért ne használhatnál piros helyett mondjuk narancsot, rózsaszínt, sárgát, fekete helyett meg kéket, zöldet, barnát (vagy általad tetszőlegesen kialakított logika mentén bármi hasonlót)? Én így szoktam, pl. egy tizes jumper kábelben is csak 1 piros és 1 fekete van.
A szín amúgy nem befolyásolja a rajta futó áramot, csak mondom.

-
troll81
addikt
válasz
Donki Hóte
#95136
üzenetére
Köszönöm.
A passzív megoldást erőltetem egyenlőre.
100x45x30 mm hosszúság szélesség magasság
Ilyen borda akadna.
-
válasz
troll81
#95133
üzenetére
Itt raktam be egy kapcsolási rajzot ventillátor fordulatszámának hőmérséklet függő vezérlésére.
A te tápod is 12V-os, abban is tudod használni az áramkört.
-
troll81
addikt
Sziasztok adott egy LED tápegység..
Van benne aktív hűtés.....
Borzalmasan hangos vagy szabályozás kellene rá vagy passzív lenne a legjobb dolog ami lehetne.Át lehet passzíva varázsolni?
Maximális terhelés egy db autó rádió..
10a biztivel.Alany. [kép]
Köszönöm a segítséget
-
lanszelot
addikt
válasz
leweegee
#95127
üzenetére
Köszönöm szépen a választ.
Jó lenne, de csak 2m fekete és 2m piros van benne
A többivel nem tudok mit csinálni.
Mindenhez fekete és piros kell.
Csak az adat kábelekhez kell más, az meg nagyon kevés.
Most pl led világítást raknék a vitrinembe, nincs adat kábel.
Viszont el kell dugni a vezetéket. Tehát nagyon vékony kábel kell.Amit linkeltem az nem olyan ami nekem kell?
-
-
troll81
addikt
Sziasztok tud valaki ajánlani egy jó jel generátort nekem ?
eBay ről jöhet.
Köszönöm. -
-
Babetta-X
senior tag
Nem találtam rajta semmilyen menetet, se bajonettet, azért is volt furcsa nekem. Használtan lett beszerezve, de elvileg működött régen, ettől függetlenül még hiányozhat belőle valami csak az a nagy kérdés hogy mi.
-
-
Babetta-X
senior tag
Valaki így kép alapján tudja esetleg milyen foglalatú izzó mehet ebbe a régi olasz csillárba?
-
laed
aktív tag
válasz
tordaitibi
#95104
üzenetére
"Volt elektronikai projektem ahol elhasználtam a maradék lila vezetékemet, minden átkötés lila volt, annyi hogy a 6 szál lilára mindkét oldalon alkoholos filccel annyi csíkot húztam ahányadik volt az adott vezeték a sorban. Bolondbiztos
"Hasonlót már én is csináltam; bár 1 kicsit máshogy.
Le kellett mérni több méter koax kábelt (előre lemértem, hogy mennyit) és szintén alkoholossal, két színnel: az egyik jelölte, hogy ott van az 1 méter; a másik meg római számmal, hogy hányadik.
-
Segítség kellene.
Kipurcant egy Parkside flexem fordulatszám szabályozó áramköre (azt kikötve a flex működik).
Ilyen áramkör van benne:

A kondenzátor ilyen (tök ugyanilyen van egy fúrógépemben is):

A triak pedig ilyen:

Sajnos az elektrotanyán nem találok kapcsolási rajzot az áramkörhöz, van valakinek kapcsolási rajza hozzá?
-
Dr. Szilikát
őstag
válasz
User_2
#95105
üzenetére
Régen a MÉH-telepen is lehetett ilyen telefonkábeleket guberálni és kilóra megvenni, olcsón. Pedig túl sokat nem is vettem, de azóta sem fogyott el.
A szürke szalagkábelekből (floppy, HDD stb.) is felhalmozódott egy jó adag, amit szét lehet hasogatni a kívánt szélességre, körömmel is könnyen blankolható. Ez persze más célra való, amikor vékony, sodrott vezeték szükséges.
-
lanszelot
addikt
válasz
tordaitibi
#95104
üzenetére
Először is nagyon szépen köszönöm a segítséget mindenkinek.
Én még nagyon kezdő vagyok. Nekem fontos a kábel színe, különben össze vissza kötöm. Így is nehéz, hogy színhelyesen forrasztom.

Tehát 0.25-ös vezetéket keressek. Megpróbálom így

-
User_2
tag
válasz
lanszelot
#95102
üzenetére
nem csak nálad nehézség a vezeték:
itt ez a csóka, nem kispályás.
azt mondja a városi hulladékudvarból kukázza a vezérlőkábelt:0033mer
Tip of The Day / Breadboard Wiring
https://www.youtube.com/watch?v=-uWanXZ_zX4 -
válasz
lanszelot
#95102
üzenetére
Nem kell kidobni.
Most csúnyát mondok de én itthon villanyszerelésnél is meg elektronikai szerelésnél is olyan színnel dolgozok ami van a sufniba.
egyet hagyok meg az ajánlott színbe az a védővezető zöld-sárga.
Mivel a villanyszerelésnél nincs kőbe vésve hogy a kék az mindig nulla, lásd alternatív kapcsolók.
Volt elektronikai projektem ahol elhasználtam a maradék lila vezetékemet, minden átkötés lila volt, annyi hogy a 6 szál lilára mindkét oldalon alkoholos filccel annyi csíkot húztam ahányadik volt az adott vezeték a sorban. Bolondbiztos
Ha meg bonyolultabb akkor dokumentálom egy darab papíron amit felragasztok a házilag készült bárilyen berendezésem bobozába.
Kötöttél be pl. autóriasztót? Kijön belőle 10-15 szál és mindegyik egyforma fekete.
Szóval se mondom hogy nem könnyebb, átláthatóbb egy sokszínű vezetékelés de pl. már egy USB madzagnál is elveszel csipogtatás nélkül mert lehet fekete, piros, fehér, zöld, lila, sárga, kékés még sok szín. -
-
lanszelot
addikt
válasz
User_2
#95098
üzenetére
Itt nincs villanyász bolt.
Van online és online. Online képekről nem látom milyen vastag, és olyan vastag e mint amit szeretnék.Most is kellett egy kicsi kapcsoló az usb kábelhez, és képről kicsinek látszott, nem az volt. Rendelhetek másikat.
1 darab ellenállás ha kell, rendelnem kell minimum 50et.
Ez van, erre tart a világ.Aryes:
Írtam, hogy lehetetlen forrasztani. Mindegy mivel vonták be szét ég a szigetelés rajta, hiába flux meg bármi. Használhatatlan.
Olyan van itthon dobálom a kukába.
Utp, tehát, vegyek jó drága UTP kábelt, és mindig hámozzam le, ha szükségem van fekete és pirosra. Többit dobjam ki.
Sehogy sem gazdaságos.
-
válasz
lanszelot
#95093
üzenetére
4ik képen jól látszik az nem réz
V.S.True copper conductor (tinned).
Gondolom úgy lesz
oxigen free copper
, hogy bevonják ónnal. Azt persze nem tudom, hogy ez igaz-e vagy vmi szokványos kínai marketing kamu.
Utp nem jó mert nem réz.
Csak a rézzel bevont alu UTP kábel nem réz, a réz UTP kábel az réz.
Új hozzászólás Aktív témák
- Asus H110M-R LGA 1151 alaplap garanciával
- Asztali PC , R7 5700X , RTX 3070 Ti , 32GB RAM , 512GB NVME , 2TB HDD
- Asztali PC , R5 8400F , RX 6700 XT 12GB , 16GB DDR5 , 512GB NVME , 750GB HDD
- Asztali PC , R7 8700F , RTX 3070 Ti , 32GB DDR5 , 512GB NVME , 1TB HDD
- 0 perces COOLER MASTER 650W MWE V2 minőségi tápegység! GAR/SZÁMLA (Te nevedre)! 12V: 54A! ÁRON ALUL!
- HIBÁTLAN iPhone 13 Pro Max 128GB Blue -1 ÉV GARANCIA - Kártyafüggetlen, MS3552,100% Akkumulátor
- Honor 200 Pro 512GB, Kártyafüggetlen, 1 Év Garanciával
- Eladó 2db Nokia steel hr hibrid okos óra dobozával
- HIBÁTLAN iPhone 13 256GB Midnight -1 ÉV GARANCIA - Kártyafüggetlen, MS3770, 91% Akkumulátor
- BESZÁMÍTÁS! Asus X370 R5 2600 8GB DDR4 250GB SSD 1TB HDD GTX 1650 4GB Zalman T7 Chieftec 400W
Állásajánlatok
Cég: NetGo.hu Kft.
Város: Gödöllő
Cég: PCMENTOR SZERVIZ KFT.
Város: Budapest


Nem mintha nem lenne pár vödörrel abból is. Így több helyem lett,a két kicsike napelem nagyobb helyet foglalt. Ez a szép ebben,hogy több út vezet a célhoz.

















