Hirdetés
- D1Rect: Nagy "hülyétkapokazapróktól" topik
- Luck Dragon: Asszociációs játék. :)
- sziku69: Fűzzük össze a szavakat :)
- sziku69: Szólánc.
- sh4d0w: Kalózkodás. Kalózkodás?
- Magga: PLEX: multimédia az egész lakásban
- Mr Dini: Mindent a StreamSharkról!
- Lalikiraly: Astra kalandok @ Harmadik rész
- bambano: A sor végén
- eBay-es kütyük kis pénzért
-
LOGOUT
Ez itt, az elektronikával hobbiból foglakozók fórumtémája.
Lentebb összegyűjtötttem néhány elektronikával kapcsolatos, hasznos linket.
Új hozzászólás Aktív témák
-
CPT.Pirk
Jómunkásember
válasz
Speeedfire
#12599
üzenetére
I(lyesmiből nagyon kis árért korrekt egységcsomag is van a D-audioban, ez vonali szintű jelet csinál. [link]
Én magamnak ezt csináltam meg:

Ez a PC mic bemenetéről működik, onnan kap 5V-s tápot, és nagyon jó erősítése van, a mikrofon akár a szekrény tetején is lehet, tökéletesen érthető lesz, amit mondasz.
-
Speeedfire
félisten
válasz
CPT.Pirk
#12598
üzenetére
Igen ezzel szeretnék.
Hát szerintem a miki egy sima mezei condenzátoros mono lenne maximum, szóval egy alap teszkós amit bárhol lehet venni pc-hez.
A poti olyan mint a fenti rajzon. 6 lábú kis poti, hogy logaritmikus-e vagy sem azt nem tudom.
Kinézetre ilyen és annyi van csak ráírva hogy KW. Egy teszkós hangfalban volt, szóval gondolom a legolcsóbb lehet. A poti után lesz egy opa műveleti erősítő is. Ez csak az azért lenne ha esetleg a bemeneti jel túl nagy lenne.
-
CPT.Pirk
Jómunkásember
válasz
Speeedfire
#12597
üzenetére
Ezzel akarsz mikrofon hangerőt állítani?
Kellene tudni, hogy milyen mikrofonról van szó és mi a bemenet. Egy elektrét kapszula mikrofon impedanciája 50-200ohm között van a viki szerint. Szóval ha a poti két szélére megy a mikrofon, és a középső lábáról megy a jel a cuccod bemenetére, valamint az alsó lábról a föld, akkor szerintem jó lehet.
Logaritmikus a poti?
-
CPT.Pirk
Jómunkásember
válasz
Speeedfire
#12595
üzenetére
Ha így összekötöd őket, akkor a poti értéke feleződik, mert azonos értékű ellenállások lesznek párhuzamba kapcsolva. Ha monoban akarod használni, akkor csak az egyik felét kösd be, aztán kész.
-
Speeedfire
félisten
Mikrofon bemenetre elég lehet egy 1.86K ohmos potméter?
-
M@nH.
aktív tag
Sziasztok!
Valaki tudna nekem segíteni? Adott egy projektor (Sharp XV-320P) amin csak kompozit bemenetek vannak és rákötöttem egy dvd-t de csak csíkos, zavaros a kép. Viszont a projektor saját "menüje" rendesen látszik a képen. Vajon mi okozhatja ezt a hibát? Mi mehetett tönkre benne? Itt egy kép magáról a panelről, hátha valakinek ez mond valamit.

-
válasz
fenergie84
#12582
üzenetére
Igazán nincs mit.
"A google a mi rabszolgánk" szokták emlegetni![;]](//cdn.rios.hu/dl/s/v1.gif)
Ha jól fogalmazol meglesz ott minden előbb-utóbb
(én pl. még nyelvet sem tudok
) -
A 230V-os kiforrasztót nem is kimondottan IC-k és félvezetők bontására gondoltam(ha nem inkább amikor pl. kellene 1db ellenállás és előveszel valami bontásra váró panelt)
Az általad linkel műszerről nem tudok mit mondani mert nem ismerem.Sok éven keresztül használtam én is "nem túl pontos" műszert de az akkori felhasználásra még úgy is megfelelt
-
_ak_
addikt
válasz
totya694
#12566
üzenetére
Nem lennék ellene egy használt Weller cuccnak, de úgy tűnik, h a Weller és az olcsó kifejezés semmilyen formában nem passzol össze, a 230V-os pákákról meg mindenhol lebeszélik az embereket. Valójában magam sem tudom még, h mennyire mélyülök bele ebbe a témába, de nem szeretném, h a nem megfelelő eszközök miatt legyen az akadály, legalábbis hobbi szinten.
A Fluke-ot illett nem kis pályás cuccok, viszont egyértelműen mindenhol csak dicsérik, ha úgy lesz pénz, akkor lehet, h egy 17B bele fog férni. Egyébként meg ezt a Peaktech 2010-t emlegették többször, h ugyan az, mint a Maxwell 25306-os, ami elméletileg nem rossz belépő szinten, csak olcsóbb 3-4k-val.CTP.Pirk: köszi, valószínű akkor erre fog nekem is esni a választásom.
-
válasz
fenergie84
#12578
üzenetére
-
válasz
fenergie84
#12578
üzenetére
-
válasz
fenergie84
#12576
üzenetére
Nekem már annyi rossz noti megfordult a kezem közt,hogy még a gyári állapotúakba lévőkbe sem tudok bízni.

-
fenergie84
addikt
válasz
totya694
#12577
üzenetére
Azt elhiszem
Ennyiért már igen jók lehetnek, de ez nem férne bele a notiba...
Ezt is ki fogom szedni a házából, és úgy fogom eldugni belül a gépben... -
válasz
fenergie84
#12574
üzenetére
Nekem ezek is tetszenek
-
válasz
fenergie84
#12574
üzenetére
Értem már

Ilyen SSD-k is léteznek -
fenergie84
addikt
válasz
totya694
#12572
üzenetére
félreértettél, azon a Mini PCI-e kártyán van SATA és USB csatlakozó, csak be kell őket forrasztani, az adat a SATA csatlakozón "közlekedne", az USB-ről csak a feszt venné fel...
A noti SATA-s, de a jelenlegi vinyót szeretném benne hagyni Adat tárnak, mivel a 30gb ssd kevés lenne win7 rendszer+adatnak... -
válasz
fenergie84
#12570
üzenetére
Operációs rendszernek nem jó megoldás

-
válasz
fenergie84
#12570
üzenetére
Ha USB-n keresztül kommunikáltatod az SSD-t nem lesz hírül sem olyan gyors mint SATA csatlakozó felületre kötve.Az USB/IDE és USB/SATA inkább adat tárolásra/előhívásra szolgál.(film,fotók,zene stb)
-
válasz
fenergie84
#12570
üzenetére
Gondolom,hogy a noti amibe lesz jelenleg IDE-s csatlakozó felülettel kezeli a HDD-t és egy "kis" sebesség növekedés céljából gondoltad ki ezt a megoldást.
-
fenergie84
addikt
válasz
totya694
#12569
üzenetére
Rendeltem egy ilyen panelt: [link]
Van rajta Sata és USB forrasztási pontok, arra akarok egy Sata adat kábelt rakni és egy Sata táp kábelt.
Mivel a 2,5" SSD-k elmennek egy USB-ről is, ezért gondoltam, h talán elég neki az teljesítmény amit ebből fel tud venni...
(ja notiba lesz a szerkentyű...) -
válasz
fenergie84
#12568
üzenetére
Jó reggelt
Tulajdon képen mi a célod a kis SATA converterrel?Egy SATA-s 2,5"-os rack nem egyszerűbb megoldás?
Mert,hogy notiba építeni ilyen NYÁK-ot majd hogy nem vétek volna.(sem elég hely nem lenne a normális bekötésre meg nem is hinném,hogy olyan sebesség béli különbség lenne amit észre is vennél) -
fenergie84
addikt
Nem tudjátok, h egy 2,5" vinyó rack (sata), hogy van bekötve, hogy a vinyó tápot kapjon (nyilván csak egy darab USB-ről megy)?
Valami ábra, rajz jó lenne, de én nem találok...
Előre is Kösz
-
CPT.Pirk
Jómunkásember
Olyan Fahrenheitem van mint amit linkeltél, teljesen korrekt átlagos célokra, nagyjából mindent forrasztok vele, kivéve alaplapot, arra ott a régi Csehszlovák TRP. Más szóval meg vagyok elégedve vele, és már jó sok ideje használom a gyári hegyet, nem akar tönkremenni.
Létezik olcsóbb piros Fahrenheit is, olyan 4-5k, de azt semmi pénzért ne vedd meg, mert ultra gagyi.
-
Hali
Attól is függ mennyit akarsz dolgozni a munkaállmással.Kiforrasztónak ez is jó lehet és "olcsó" is.Első körben "szerintem" egy használt egyszerű öreg weller és majd némi gyakorlás után meg komolyabbat.Műszerbe meg Fluke,2-3000Ft-os cuccokat messzire kerüld el
-
fenergie84
addikt
válasz
fenergie84
#12563
üzenetére
Ahogy nézem a linkel megoldást, ott a 5V külön betáplálta...
Mondjuk, szerintem feleslegesen...bár annyira nem értek hozzá... -
moha21
veterán
válasz
fenergie84
#12563
üzenetére
Meg kell nézni, ha beérik akkor nyilván nem kell a +12 V. USB 2,5 W-ot tud, külső hdd megy róla szóval, ha egy külső HDD a cél akkor mehet.
-
moha21
veterán
válasz
fenergie84
#12561
üzenetére
[link] A-, A+ értelemszerűen az adatok, földelés az GND az közös, viszont a SATA tápnak kell +12V is ami nincs a kártyán, illetve a 3.3 V ami fölül van. Másik kérdés a terhelhetősége a kártyának.
-
_ak_
addikt
Sziasztok!
Szeretnék belekóstolni magam is a hobbi elektronika gyakorlatába és szükségem lenne alapvető eszközökre ehhez. Mindenképpen kelleni fog egy forrasztóállomás és egy multiméter. Egyenlőre még csak a forrasztóállomásoknak kezdtem utánanézni, de rengeteg fajta van. Szeretném olcsón megúszni, de nem is akarok bóvlit venni.
Kérdés, h Ti hallottatok-e vagy használtok ilyen(tkelektro) állomást? Máshol azt olvastam, h megéri a pénzt kezdésnek is az SL20-N Solomon állomás. Bár alapvetően olcsóbbat szeretnék, de ha tényleg megéri vagy jobb annyival, akkor még beleférhet. Árban szimpatikusabb, és a Fahrenheit cuccokról sem olvastam rosszat, a Fahrenheit 28003.
Úgy láttam, h mindegyikhez van többféle pákahegy. Melyik felé érdemes elmenni? -
Lompos48
nagyúr
Amim van, azt még az özönvíz előtt Tektronix Curve Tracer képernyőjéhez használtuk előtétnek, előre meg-/berajzolt határértékekkel. Az anyaga elég lágy, ezért a karcolások is alig látszanak rajta, ollóval szabható, anélkül, hogy hasadna/repedne. Mást nem ismerek, nekem is a plexi az egyik kedvenc alapanyagom. Újat csak az utóbbi időben tanultam, lásd a Gorilla Glass (drága mobiloknál használt karcálló üveg). Időben hamarabb nincs megoldásom, holnap a hegyekbe/vadonba megyek... Ha érdekel, akkor kedden emlékeztess.
-
Lompos48
nagyúr
100x125 mm, a fiókomban. Reggel korán utazok, csak szerdán tudnám intézni, esetleg postán. De az is még napokba telne... Feltélenül metil-metakrilát érdekel? Ez nem pont az, csak olyan (tehát a kloroform valószínű nem oldja ugyanolyan jól, és reszelve nincs császárkörte szaga
). -
PHM
addikt
Ha valaki tudja, hol lehet vékony, kb 1mm-es plexit beszerezni,
ne tartsa magában. Kb egy tenyérnyi darab kellene. -
erikke17
őstag
Üdv volna egy problémám, egy VGA okozhat ilyet [link]?
Ugyanis ha nincs terhelve a gép és kihúzom az ups-t gond nélkül megy tovább a gép, de amint terhelve húzom ki egyből leáll Fault-al ups.
-
Lompos48
nagyúr
válasz
Volkov
#12552
üzenetére
...ha lekötöm a hátsó hangszorókat, a menüben eltünik a FADE mint opció.
Végülis logika van benne és nem kevés. Vannak kocsik, ahol nincs hátul hangszóró. Ha lenne a rádiódhoz rajz kiderülne hogy monitorizálja a hátsókat és ha nem lát például áramot akkor valahogy visszahoz egy digitális jelet a processzorhoz és tilt. Minek 2 csatornát hiába hajtani? De ezek szerint ha megy az égős kísérlet, akkor csak hátra kell tenni kettőt, vagy nem?
-
Volkov
senior tag
-
Lompos48
nagyúr
válasz
Volkov
#12549
üzenetére
Az adatlapon csak egy blokkrajz van az IC alkalmazásáról, ami szerint a 7306 végez mindent, ami fel-le-balra-jobbra-előre-hátra művelet. Aztán kijön belőle 4 jel első-hátsó balra meg jobbra, amik egyszerűen rámennek a végerősítőre, ami teszi a dolgát, de nem gondolkozik/ellenőriz semmit. Tehát a 7306 és végfokok között mindössze a 21-22-23-24-es lábak vannak átkötve a hozzájuk járó földvezetékkel. Tehát ezeket a lábakat használva kimenetnek az RCA hüvelyekhez, amiket szerelni akarsz, kellene menjen minden további nélkül saját hangszórókkal vagy nélkülük. Tehát nem értem honnan van a FADE probléma.
Próbáld ki égőkkel, most már kíváncsivá tettél.
-
Lompos48
nagyúr
válasz
Volkov
#12549
üzenetére
Megnézegetem majd az adatlapot, hátha kiderül belőle valami.
A 4,5V-os izzóról csak annyit: lehet igaza van, de csak akkor, ha a végfok nincs hídkapcsolással megoldva (amit nem tudok). Ha abból indulok ki, hogy a kimeneti teljesítménye 15W azon a 4 ohmos hangszórón, akkor pedig híd. Lehet kiégeti az izzót felhúzott hangerőnél, de próbáld nem a maximumon. Egyébként az égő ellenállása felfűtve (ha 100mA-es) olyan 45-50 ohm.
-
Volkov
senior tag
válasz
Lompos48
#12548
üzenetére
Ismét jogos

Én írtam el: TDA7306 helyesen.
Íme
"DIGITAL CONTROLLED STEREO AUDIO PROCESSOR" a böcsületes neve.Jól van, köszi, ennek tudatában neki merek esni a próbáknak

(egyik kedves-és "bölcs" haver azt tanácsolta, mert ő kipróbálta-működik és még vicces is, hogy kössek rá egy elemlámpa 4,5V-os izzót és kész a "spektum analízer" vagy "vizuál bassz"
) -
Lompos48
nagyúr
válasz
Volkov
#12547
üzenetére
Félreolvastam egy kissé félreírt szöveget... Ez legyen a legnagyobb baj.

Mennnyünk lassabban:
FADE=elhalványítani, elhomályosítani, tehát maradjon az előre-hátra.
Amit írsz, azt valószínű a végerősítő IC tudja. Meg kellene nézni hogy. Keresgélem a TDA3706-t, de egyetlen találat jön elő valami autorendszámokkal. Vagy a google hülyült meg, vagy én? Biztos ez a típus?
Tehát: elég ha eg jóóó nagy teljesítményű 4 Ohm-os ellenállást teszek oda,
Tulképpen a tökéletes helyettesítés így van. De érdemes kipróbálni nagyobb értékkel is, nem kell főzni hiába sem az ellenállást sem a végfokot. Próbálható pl. 8 ohmmal, ha megy akkor akár 16-tal is. Ez nem kell befolyásolja a végerősítő előtti jel nagyságát. Ha az ellenállás tekercselt, ami nem kizárt (biztos), akkor ne lepődj meg, ha véletlenül zenélni fog amikor felhúzod a hangerőt.

vagy létezik ennél jobb megoldás is?
Csak ha felfedezzük mi az, ami letiltja és kiiktatjuk valahogy.
Simán egy ellenállás a kimeneten kinyírhatja a rádiót?
Nem, az erősítő nem lát különséget, fogalma se les róla.
-
Volkov
senior tag
válasz
Lompos48
#12546
üzenetére
Huh, van ami jogos, de picit Te is félreolvastál

Régebben kértem segítséget, pont Te segítettél bemenetet hekkelni egy kazis rádióra, erről a rádióról szól a kérdés, és ezt is írtam: "A kérdéses cucc még mindig a kazettás rádió, amire aux-ot csináltam."
Az RCA meg természetesen kimenet. És igen, külső erősítőt akarok, mert a gyári 4x15W szerénynek bizonyult.
Maga a megvalósítása az RCA-nak nem gond.
Megvan a chip, a TDA3706, erre lett kötve az AUX is, és erre fogom kötni az RCA-t is.A FADE igen, az előre-hátra "erősítés" (van erre magyar szó?!)
Működni fog, nem is értem a kérdést miért ne működne...
Nem a végerősítő végzi sem a hangerő, sem a fade, sem a balance, sem a bass/treble állítást, hanem a TDA3706-os.De ez eddig nem is volt kérdés.
Az én gondom ott indul, hogy a gyári beépített erőstő vhogy 'figyeli' a terhelést, és ha nincs rajta hangszoró, akkor letiltja azt a kimenetet.
Vagyis: ha nem kötök rá semmit, nincs pl FADE-em. Ez se kérdés, hanem tény
És mivel én ki fogom kerülni a gyári végerősítőt a külsővel, a kérdés, hogy lehet becsapni a kis ravaszt, hogy engedjen állítgatni mindent

Tehát: elég ha eg jóóó nagy teljesítményű 4 Ohm-os ellenállást teszek oda, vagy létezik ennél jobb megoldás is?
Simán egy ellenállás a kimeneten kinyírhatja a rádiót?
Vannak kétségeim, ezért is kérek segítséget.
-
Lompos48
nagyúr
válasz
Volkov
#12544
üzenetére
A kérdéses cucc még mindig a kazettás rádió, amire aux-ot csináltam.
Gondolom az AUX egy plusz bemenet, azt szokták így nevezni.
RCA kimenet rá erősítő bekötéséhez
Most akkor kimenet vagy bemenet? Ha kimenet, akkor azt jelenti, hogy külső erősítőt akarsz? Ha bemenet, akkor nagyjából ugyanaz, mint az AUX.
Tehát a leírásod nem a legszabatosabb.
A FADE az az elől-hátul, ha jól tudom. Ha nem, javíts ki. Külső erősítő esetén hogy akarod ezt használni? Ez a funkció már a végerősítőkre van befolyással... Azt, hogy figyeli-e a kimeneti terhelést nem tudom, de az tény, hogy ha ellenállást akarsz a hangszórók helyett tenni, akkor:
1. állandó fogyasztást fog jelenteni,
2. jó nagy teljesítményűt tegyél, ami megfelel az erősítő kimeneti teljesítményének, mert másképp pillanat alatt elfüstöl.Ez nekem kicsinek tűnik... mert gondolom az impedancia is hozzáad vagy vmi..
Lehet nem figyeltél fizikaórán, de ha nekifogsz erősítőt módosítani/kábelezni, akkor ezt a pár fogalmat tisztázd, pótold a kihagyást, egyébként drága mulatság lehet számodra.
Az impedancia nem ad hozzá, az csak van. Az erősítőnek tök mindegy, hogy hangszórót vagy ellenállást lát, ha ugyanaz az impedancia (a 4 ohmos ellenállásnak az impedanciája is 4 ohm - lásd mint fizikaórán
). -
Sixkiller6
őstag
technikai kérdésem lenne, vettem egy logitech z523 2.1 hangfalat
az a gondom, hogy ha megy a légkondi, mi ugyanarra az elosztóra van dugva, akkor sípol a hangfal. másik lyukba nem nagyon tudom kötni, van vmi trükk (védett/szűrős elosztó vagy vmi) amivel a gondot megoldhatnám? -
Volkov
senior tag
Sziasztok!
Újabb 'okos' kérdésem lenne, megintcsak autórádió témában

A kérdéses cucc még mindig a kazettás rádió, amire aux-ot csináltam.
Nos, a következő project: RCA kimenet rá erősítő bekötéséhez.Ez nem gond, van az a chip amire az aux-ot is kötöttem, ennek a kimenetére kötöm a 2 pár RCA-t. Ez oké.
DE!"Hülye" rádió érzékeli, hogy van -e terhelése vagy se. És ha nincs, akkor nem lehet állítani pl a FADE-et.
Szal a kérdés, hogy mivel tudom leterhelni a beépített erősítőt?
(azt tudom, hogy egy autóhangszorónak 4 Ohm-os az ellenállása. Kössek az erősítő kimenetre egy 4 Ohm-os ellenállást?! Ez nekem kicsinek tűnik... mert gondolom az impedancia is hozzáad vagy vmi.. jobban kellett volna figyelni fizikán
)Köszi a segítséget előre is!

-
mynames
senior tag
Priviben átdobtam, hogy miről van szó.
Nagyon köszönök minden eddigi segítséget mindenkinek! -
Lompos48
nagyúr
válasz
mynames
#12536
üzenetére
Nehéz pontosan találó megoldást mondani, ha nem tudni milyen (természetű) fogyasztóról van szó. Egy dolog biztos, mivel hálózatról van táplálva, a vasmagos trafó biztos megoldás a bajra. Azt ellenben nem kell/lehet feledni, hogy egy 600+ W-os trafó nem is könnyű és nem adják bagóért.
-
PHM
addikt
válasz
PH-User
#12538
üzenetére
Kérdés, hogy mi van a készülékben.
Lehet, hogy a vezérlő elektronikát egy kis teljesítményű kapcsoló üzemű táp
látja el energiával, míg a többi áramot pl motor, vagy fűtés veszi fel.
Kevés az információ.
Viszont nemrég nálunk is volt hasonló probléma, ha kell, megkérdezem
a főnököm, honnan szerzett autotrafót.
És főleg mennyiért. -
-
mynames
senior tag
Sziasztok!
Nem tudom jó topikba írok-e de hátha.
Amerikából rendeltünk terméket és itthon derült ki, hogy mégsem 230V-os verziót kaptunk...Csak a fuvarköltség 1000 USD volt...
Szóval keresem a legolcsóbb megoldást. Hogy itthon is forgalomképessé tegyük a terméket...
Vannak a piacon mindenféle átalakítók a webshopokban de min. 20.000 Ft-ért. Tud valaki esetleg ennél olcsóbbat? Sajna 9 termékről van szó így 9*20.000 HUF elég sok...így is lehet levonják a fizumból...
Egy-két adat: 115V, 4.7 A. A témához nem értek, de gondolom P=U*I, így 540.5 W -ra kell keresnem átalakítót.
Még annyi hogy kűlcsin nem fontos, a termék házába el lehet rejteni a cuccot.Előre is köszönöm mindenkinek.
-
#24889344
törölt tag
válasz
Lompos48
#12531
üzenetére
Köszönöm.
Hűtőborda mindenképp lesz rá, mert lehet ezt használom majd autós töltőnek is. Egy graetz hidat is teszek elé szűréssel, meg pár csatlakozót is, hogy többfajta tápegységgel is lehessen használni. Ilyen univerzális megoldást szeretnék építeni, mert tápegységek szinte minden háztartásban vannak, csak a végük és a feszültségük nem jó a telefonhoz. -
Lompos48
nagyúr
válasz
#24889344
#12529
üzenetére
A CT után (ami szerintem tokozásra utal) kellene legyen rajta valami -05 is, ami ezt a kimenőfeszt jelenti.
A 2940 sem fog kevésbé melegedni, ha nem csökkented a bemeneti feszültséget. Ami fűti az a (Vin-5V)*Iout teljesítmény. Ennek alapján döntöd el, hogy kell-e rá hűtőborda is. Az előnye az, hogy lehet neki kisebb bemeneti feszt adni (pl. 6.5V), és úgyis elvégzi a dolgát.
-
-
Lompos48
nagyúr
válasz
#24889344
#12527
üzenetére
A leglényegesebb különbség (és ez előny!), hogy kisebb bemeneti feszültséggel is megelégszik. Soros feszültségesése 1A-nél max 1V, míg a 7805 esetében ez 3V. Ez egyidejűleg kisebb teljesítménydisszipációt (is) jelen(the)t. A 7805 ellenben kapható TO3-as tokozásban is.
Az LM2940 egy egész széria feszültségre készül (gondolom a neve után még van valami, ami erre utal). A 7805 alapkonfigurációban kizárólag 5V-ra használható.
-
#24889344
törölt tag
üdv.
Valaki meg tudja nekem mondani mi a különbség egy 7805 feszültségstabilizátor és LM2940 között ?
-
válasz
Speeedfire
#12524
üzenetére
Jó reggelt!
2x26V-os trafót tudok ha érdekel(STK463-at hajtott egy Hitachi erősítőbe) -
biker
nagyúr
válasz
Speeedfire
#12524
üzenetére
Egyikhez sem! Szimmetrikus tap kell mindnek
-
biker
nagyúr
válasz
Speeedfire
#12522
üzenetére
Akkor 2x15W erositohoz eleg, de ugye nem egyszer 30V?
-
biker
nagyúr
válasz
Speeedfire
#12520
üzenetére
Talan +-30V kell, es 100W

-
Speeedfire
félisten
3? Az durva....
Pedig a gainclone-t is nagyon dícsérik, bár lehet ez is valami urban legend.
Van itthon egy 30V-os trafón azzal szerintem elég jól meglehetne hajtani. 8Ohmon kiszedni szerintem olyan 30Wattot.
Felvettem a tda7294-et is a lehetőségek közé.


totya694: Az az F5 is jól hangzik.
Ne aggódj nekem is csak nyákom van meg kedvem, más még nincs.

-
válasz
Speeedfire
#12515
üzenetére
Azért én is szemezgetek egy F5-el a NYÁK-ok kész vannak(majd be kellene szerezni az alkatrészeket is és neki állni)
A "nagy" csöves erősítőhöz amit majd "valamikor" építek is csak a vörösréz lemez van meg
-
biker
nagyúr
válasz
Speeedfire
#12517
üzenetére
Lm1876 hidban volt, 3 ment tonkre, varatlanul mindig, nem tulterheles miatt
Aztan lett 3875 vagy 3876 ami nem volt rossz, de sosem tetszett igazanA tda7294 sokkal tisztabb es dinamikusabb szerintem, en tapfesszel is visszafogom +-34volt 8 ohmon, igy csak maximum 70w lenne, es 0,1% helyett 0,01% THD, elvileg, plusz a 0db bemneti jelszint is be van love neki, igy tudom hol a hatar, csucsban mehet fole, de stabilan nem
Ja, a tda profi tulmelegedes vedelemben is
-
Speeedfire
félisten
Na én az LM3875-öt néztem ki magamnak az a gainclone alapja. Nem tud sokat, de azt szépen. Ha jól tudom max. 60watt nyerhető ki belőle.
Szebben szól a TDA7294? Vagy mit tapasztaltál? Ahogy látom ennek sem bonyolult a kapcsolása. Sőt! Ez 2 csatornás, így csak 1 ic kell belőle.
-
biker
nagyúr
válasz
Speeedfire
#12508
üzenetére
Lm1875 kicsike, nekem volt, de aztan csere lett egy azt hiszem 3875/3876 fele lm-re
Majd tda7294 lett
8ohmon 75w, meg sok is... -
Speeedfire
félisten
válasz
totya694
#12514
üzenetére
SE?
De nem gyakorolni akarom, hanem valami minőségit építeni. Ha már építek akkor legyen olyan, hogy sokáig bírja és addig szépen is tegye a dolgát.
Csak sajnos vannak ennek a dolognak agyagi vonzatai is...na meg szeretem a közép utat.
A héten megtanultam már nyákot marni is, nagyon szép lett és ahhoz képest, hogy első meg otthoni munka minőségi is lett.

-
válasz
Speeedfire
#12513
üzenetére
Én is azt tudom javasolni amit nekem javasoltak az első csöves erősítő építése előtt.
"Gyakorolni" elég egy SE olcsó kapcsolás is. -
válasz
Speeedfire
#12511
üzenetére
Nem kell ott letenni a csöves erősítőről

[link]ECL86 volt az első és nem került sokba. -
Speeedfire
félisten
válasz
Lompos48
#12510
üzenetére
Na igen, ki is néztem egy nagyon jó kis csöves erősítőt, de csak a csövek lennének kb 30khuf + a trafók meg akkor még a többi...lenne vagy 40-50k.

Nem az évszám miatt, hanem amiatt, hogy itt vagy egy ic-s végfok és ugyan azt tudja kb. Néztem én is szép rajzokat a quad-ról, de akkor már inkább ez a gainclone.
Tisztában vagyok vele, hogy csak egy végfok. Amit linkeltem fentebb az is az.
Egy előerősítő mindenféleképpen kell bele, bár a fentiben volt egy opa csatornánként... -
Lompos48
nagyúr
válasz
Speeedfire
#12508
üzenetére
Ez egy jó szórakozás. Érdemes és élvezetes ilyenekkel játszadozni.
A csövesről letettem,
A csöves technika egy teljesen pozitív technikai "perverzió". Akinek ideje és pénze is van rá, na meg ügyessége is, annak megéri. Szerintem nincs akkora hozadéka, mint a belefektetett minden értéke.
A quad is jó lehet, de eléggé elavult...
Miért, az évszám miatt, amikor megjelent a rajza? Ez nem igaz, olyan paraméterei vannak (Teljesítmény, zaj, THD), amiket nem sok kereskedelemben kapható cucc tud ma sem, a csúcstermékeken kívül. De nem szabad elfelejteni, hogy a Quad405 csak a végfok. Sok minden (jó cucc) kell még mellé, amíg a könyvespolcra teheted készen és csak a kábeleket kell beledugni.
-
attamero81
senior tag
Ha kell valakinek SAMSUNG-os STB rajzok(DVB-C DVB-T) akkor irjatok pü-t!
-
Speeedfire
félisten
válasz
Lompos48
#12507
üzenetére
Nagyon nézem ezeket a lm ic-s cuccokat. EKL ajánlotta az lm1875-öt, aztán ahogy nézegettem rátaláltam a gainclone-ra. Most ezzel szemezek, nem bonyolult, de mégis szépen szól a szakik szerint.

A csövesről letettem, mert sokba lenne. A quad is jó lehet, de eléggé elavult technika.
-
Lompos48
nagyúr
válasz
Speeedfire
#12506
üzenetére
Pontosan erről van szó. És kívánom, hogy ugyanilyen szép cucc kerüljön ki a kezeid közül.

-
Lompos48
nagyúr
válasz
Speeedfire
#12503
üzenetére
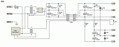
Maximum 30mA fogyasztható a 15V-os ágakból. Utána, már akkora a feszültségesés az ellenállásokon, hogy nem marad elég a Zener diódáknak. Innen tovább már csökken a feszültség a 15V-os kapcsokon, egészen rövidzárlatig, amikor kb 50mA fog folyni az ellenállásokon. Ez a legnagyobb áram, amikor az ellenállásokon disszipált teljesítmény 1.75W. Tehát csak rövidzárnál lépi túl az ellenállások teljesítményét.
Valószínű, hogy a +/- 15V-os kapcsokról csak pár mA a fogyasztás. Így pedig tejlesen normális megoldás. Lehetne IC-kel is csinálni, de ott is el kell "fűteni" a különbséget.
Új hozzászólás Aktív témák
- BestBuy topik
- PH!otósok beszélgetős, offolós topikja
- Samsung Galaxy S22 és S22+ - a kis vagány meg a bátyja
- Battlefield 6
- Kormányok / autós szimulátorok topikja
- Garancia kérdés, fogyasztóvédelem
- NFL és amerikai futball topik - Spoiler veszély!
- Anime filmek és sorozatok
- Óra topik
- Telekom otthoni szolgáltatások (TV, internet, telefon)
- További aktív témák...
- HIBÁTLAN iPhone 14 Pro Max 128GB Space Black -1 ÉV GARANCIA - Kártyafüggetlen, MS3523
- 13-14" Új és használt laptopok , üzletitől a gamerig , kedvező áron. Garanciával !
- Bomba ár! Lenovo ThinkPad T495 - AMD Ryzen 5 PRO I 8GB I 256GB SSD I 14" FHD I Cam I W11 I Gari!
- 154 - Lenovo LOQ (15IRX9) - Intel Core i5-13450HX, RTX 4060
- Amazon Kindle 10th Generation ébresztős tok
Állásajánlatok
Cég: PCMENTOR SZERVIZ KFT.
Város: Budapest
Cég: Promenade Publishing House Kft.
Város: Budapest



Nem megy se az 1-es és se a 2-esről sem és van még egy s-video is rajta, de azzal is ugyan az a helyzet



![;]](http://cdn.rios.hu/dl/s/v1.gif)
(én pl. még nyelvet sem tudok







ekkold
